电脑桌面
添加小米粒文库到电脑桌面
安装后可以在桌面快捷访问

第13,14章 华中审计讲义

第13,14章 华中审计讲义_第1页
1/20
第13,14章 华中审计讲义_第2页
2/20
第13,14章 华中审计讲义_第3页
3/20
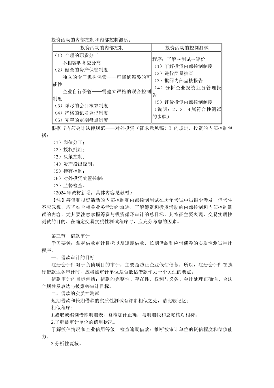
第十三章 筹资与投资循环审计第一节 筹资与投资循环的特性 一、筹资与投资循环的特性 筹资与投资循环审计的总目标,是评价该循环的各个账户余额是否公允表达。其特征主要表现在: (1)交易少,且金额大; (2)如出现不当处理,对会计报表影响较大; (3)筹资与投资循环交易受法律、法规的约束。 所以,在对筹资或投资业务审计时,注册会计师一般不进行控制测试,而是在了解其内部控制的基础上,直接进行实质性测试。但对筹资或投资业务繁多的企业,注册会计师则必须对其内部控制进行控制测试。 筹资与投资循环所涉及的主要业务活动(可比较记忆):筹 资投 资1.审批授权。1.审批授权。2.签订合同或协议。——3.取得资金。2.取得证券或其他投资。4.计算利息或股利。3.取得投资收益。5.偿还本息或发放股利。4.转让证券或收回其他投资。 第二节 内部控制测试与交易的实质性测试 一、内部控制和内部控制测试概述 在认真研读教材中“投资活动的控制目标、内部控制和测试一览表”和“筹资活动的控制目标、内部控制和测试表”的前提下,考生着重理解有关应付债券,投资的重要内部控制和内部控制测试。 筹资活动由借款交易和股东权益交易组成,企业的借款交易涉及短期借款、长期借款和应付债券。这些交易业务较少,金额较大,一般对其直接进行实质性测试。 应付债券的内部控制和内部控制测试:应付债券的内部控制应付债券的控制测试(1)应付债券的发行要有正式的授权程序,每次均要由董事会授权;(2)申请发行债券时,应履行审批手续,向有关机关递交相关文件;(3)应付债券的发行,要有受托管理人来行使保护发行人和持有人合法权益的权利;(4)每种债券发行都必须签订债券契约;(5)债券的承销或包销必须签订有关协议;(6)记录应付债券业务的会计人员不得参加债券发行;(7)假如企业保存债券持有人明细分类账,应同总分类账核对相符,若这些记录由外部机构保存,则需定期同外部机构核对;(8)未发行的债券必须有专人负责;(9)债券的购回要有正式的授权程序。程序:了解→测试→评价(1)了解应付债券内部控制制度(2)测试应付债券内部控制制度(3)分析评价应付债券内部控制制度(具体内容见教材) 投资活动的内部控制和内部控制测试:投资活动的内部控制投资活动的控制测试(1)合理的职责分工 不相容职务应分离(2)健全的资产保管制度 独立的专门机构保管──可降低舞弊的可能性 企业自行保管──需建立严格的联合...

1、当您付费下载文档后,您只拥有了使用权限,并不意味着购买了版权,文档只能用于自身使用,不得用于其他商业用途(如 [转卖]进行直接盈利或[编辑后售卖]进行间接盈利)。
2、本站所有内容均由合作方或网友上传,本站不对文档的完整性、权威性及其观点立场正确性做任何保证或承诺!文档内容仅供研究参考,付费前请自行鉴别。
3、如文档内容存在违规,或者侵犯商业秘密、侵犯著作权等,请点击“违规举报”。

碎片内容

第13,14章 华中审计讲义

人从众+ 关注
实名认证
内容提供者

欢迎光临小店,本店以公文和教育为主,希望符合您的需求。

确认删除?
VIP
微信客服
  • 扫码咨询
会员Q群
  • 会员专属群点击这里加入QQ群
客服邮箱
回到顶部