电脑桌面
添加小米粒文库到电脑桌面
安装后可以在桌面快捷访问

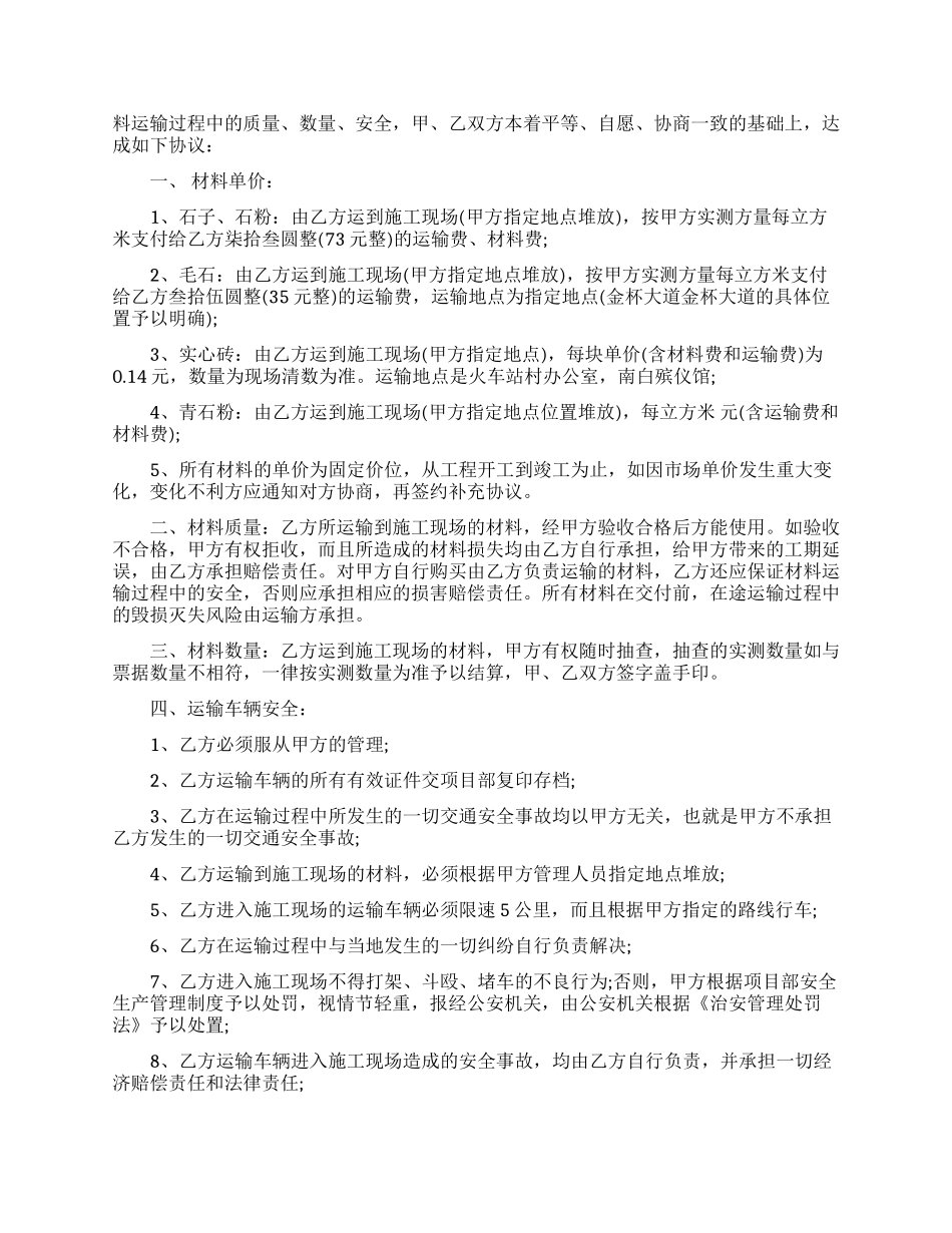
简单版工程运输合同范本

简单版工程运输合同范本_第1页
1/9
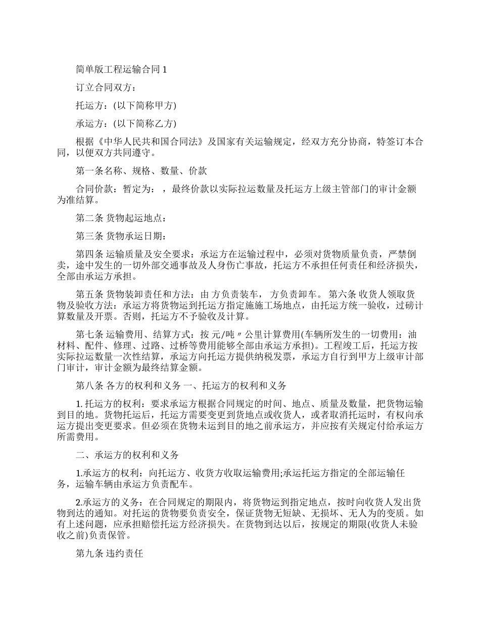
简单版工程运输合同范本_第2页
2/9
简单版工程运输合同范本_第3页
3/9
简单版工程运输合同 1 订立合同双方: 托运方:(以下简称甲方) 承运方:(以下简称乙方) 根据《中华人民共和国合同法》及国家有关运输规定,经双方充分协商,特签订本合同,以便双方共同遵守。 第一条名称、规格、数量、价款 合同价款:暂定为: ,最终价款以实际拉运数量及托运方上级主管部门的审计金额为准结算。 第二条 货物起运地点: 第三条 货物承运日期: 第四条 运输质量及安全要求:承运方在运输过程中,必须对货物质量负责,严禁倒卖,途中发生的一切外部交通事故及人身伤亡事故,托运方不承担任何责任和经济损失,全部由承运方承担。 第五条 货物装卸责任和方法:由 方负责装车, 方负责卸车。 第六条 收货人领取货物及验收方法:承运方将货物运到托运方指定施施工场地点,由托运方统一验收,过磅计算数量及开票。否则,托运方不予验收及计算。 第七条 运输费用、结算方式:按 元/吨〃公里计算费用(车辆所发生的一切费用:油材料、配件、修理、过路、过桥等费用能够全部由承运方承担)。工程竣工后,托运方按实际拉运数量一次性结算,承运方向托运方提供纳税发票,承运方自行到甲方上级审计部门审计,审计金额为最终结算金额。 第八条 各方的权利和义务 一、托运方的权利和义务 1. 托运方的权利:要求承运方根据合同规定的时间、地点、质量及数量,把货物运输到目的地。货物托运后,托运方需要变更到货地点或收货人,或者取消托运时,有权向承运方提出变更要求。但必须在货物未运到目的地之前承运方,并应按有关规定付给承运方所需费用。 二、承运方的权利和义务 1.承运方的权利:向托运方、收货方收取运输费用;承运托运方指定的全部运输任务,运输车辆由承运方负责配车。 2.承运方的义务:在合同规定的期限内,将货物运到指定地点,按时向收货人发出货物到达的通知。对托运的货物要负责安全,保证货物无短缺、无损坏、无人为的变质。如有上述问题,应承担赔偿托运方经济损失。在货物到达以后,按规定的期限(收货人未验收之前)负责保管。 第九条 违约责任 一、托运方责任 托运方未按合同规定的时间、数量和要求提供托运的货运,应按运输合同价款 3%偿付给承运方违约金。 二、承运方责任 1.承运方不按合同规定时间、数量和要求配车发运货物应偿付托运方合同价款 3%的违约金。 2.承运方如将货物错运到货地点,应无偿运至合同规定的到货地点。假如货物逾期达到,承运方应偿付逾期交货的违约金 1000...

1、当您付费下载文档后,您只拥有了使用权限,并不意味着购买了版权,文档只能用于自身使用,不得用于其他商业用途(如 [转卖]进行直接盈利或[编辑后售卖]进行间接盈利)。
2、本站所有内容均由合作方或网友上传,本站不对文档的完整性、权威性及其观点立场正确性做任何保证或承诺!文档内容仅供研究参考,付费前请自行鉴别。
3、如文档内容存在违规,或者侵犯商业秘密、侵犯著作权等,请点击“违规举报”。

碎片内容

简单版工程运输合同范本

您可能关注的文档

确认删除?
VIP
微信客服
  • 扫码咨询
会员Q群
  • 会员专属群点击这里加入QQ群
客服邮箱
回到顶部