电脑桌面
添加小米粒文库到电脑桌面
安装后可以在桌面快捷访问

小学五年级数学应用题大全(附答案)VIP免费

小学五年级数学应用题大全(附答案)_第1页
1/13
小学五年级数学应用题大全(附答案)_第2页
2/13
小学五年级数学应用题大全(附答案)_第3页
3/13
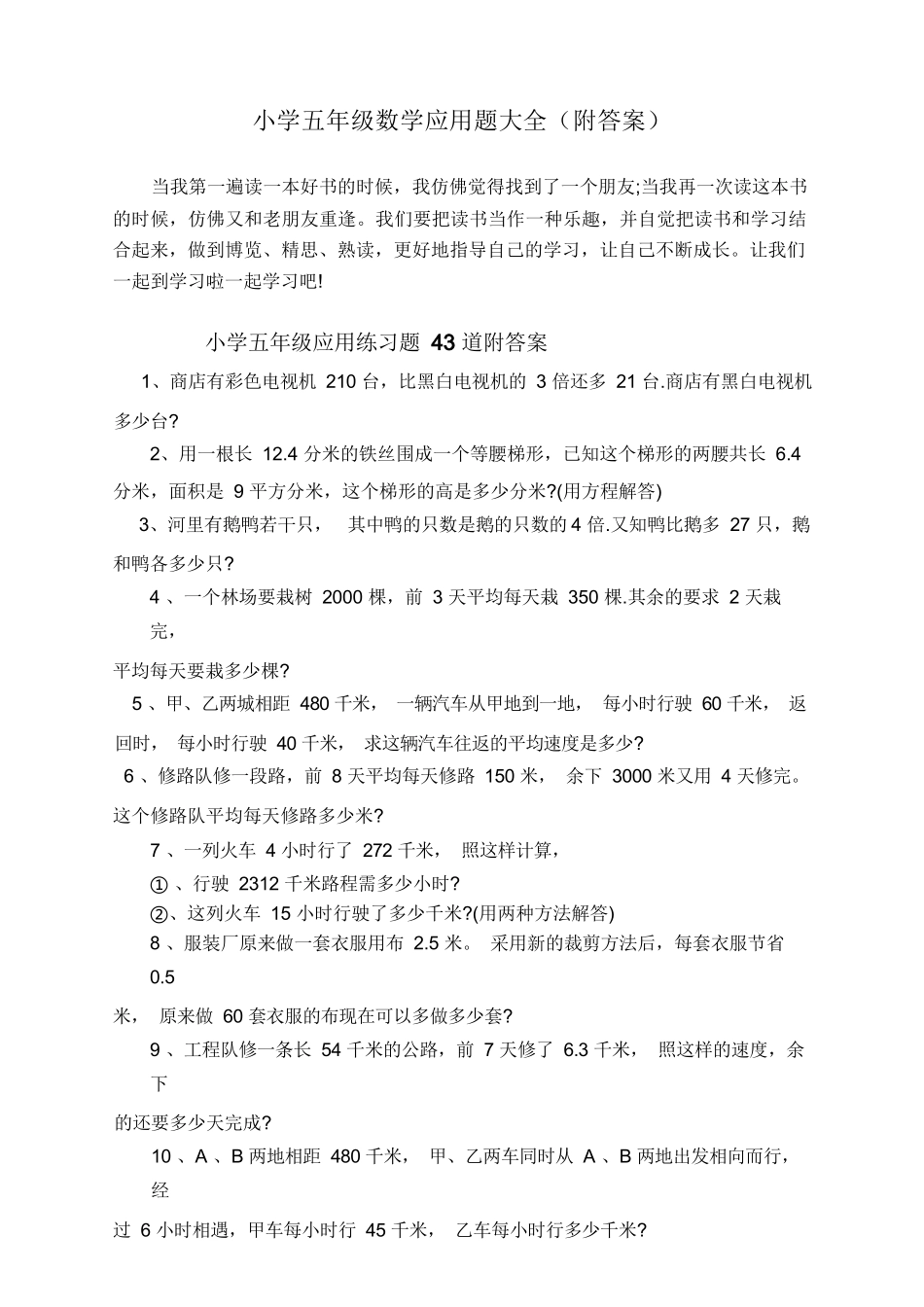
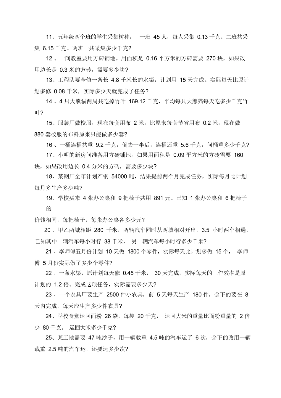
小学五年级数学应用题大全(附答案)当我第一遍读一本好书的时候,我仿佛觉得找到了一个朋友;当我再一次读这本书的时候,仿佛又和老朋友重逢。我们要把读书当作一种乐趣,并自觉把读书和学习结合起来,做到博览、精思、熟读,更好地指导自己的学习,让自己不断成长。让我们一起到学习啦一起学习吧!小学五年级应用练习题43道附答案1、商店有彩色电视机210台,比黑白电视机的3倍还多21台.商店有黑白电视机多少台?2、用一根长12.4分米的铁丝围成一个等腰梯形,已知这个梯形的两腰共长6.4分米,面积是9平方分米,这个梯形的高是多少分米?(用方程解答)3、河里有鹅鸭若干只,其中鸭的只数是鹅的只数的4倍.又知鸭比鹅多27只,鹅和鸭各多少只?4、一个林场要栽树2000棵,前3天平均每天栽350棵.其余的要求2天栽完,平均每天要栽多少棵?5、甲、乙两城相距480千米,一辆汽车从甲地到一地,每小时行驶60千米,返回时,每小时行驶40千米,求这辆汽车往返的平均速度是多少?6、修路队修一段路,前8天平均每天修路150米,余下3000米又用4天修完。这个修路队平均每天修路多少米?7、一列火车4小时行了272千米,照这样计算,①、行驶2312千米路程需多少小时?②、这列火车15小时行驶了多少千米?(用两种方法解答)8、服装厂原来做一套衣服用布2.5米。采用新的裁剪方法后,每套衣服节省0.5米,原来做60套衣服的布现在可以多做多少套?9、工程队修一条长54千米的公路,前7天修了6.3千米,照这样的速度,余下的还要多少天完成?10、A、B两地相距480千米,甲、乙两车同时从A、B两地出发相向而行,经过6小时相遇,甲车每小时行45千米,乙车每小时行多少千米?11、五年级两个班的学生采集树种,一班45人,每人采集0.13千克。二班共采集6.15千克。两班一共采集多少千克?12、一间教室要用方砖铺地。用面积是0.16平方米的方砖需要270块,如果改用边长是0.3米的方砖,需要多少块?13、工程队要全修一条长4.8千米长的水渠,计划用15天完成。实际每天比原计划多修0.08千米,实际多少天就完成了任务?14、4只大熊猫两周共吃掉竹叶169.12千克,平均每只大熊猫每天吃多少千克竹叶?15、服装厂做校服,现在每套用布2米,比原来每套节省用布0.2米,现在做880套校服的布料原来只能做多少套?16、一桶连桶共重9.2千克,倒去一半后,连桶还重5.6千克,问桶重多少千克?17、小明的新房间准备用方砖铺地。如果用面积是0.09平方米的方砖需要160块,如果改用边长0.4分米的方砖,需要多少块?18、某钢厂全年计划产钢54000吨,结果提前两个月完成任务,实际每月比计划每月多生产多少吨?19、学校买来4张办公桌和9把椅子共用891元。已知1张办公桌和6把椅子的价钱相同,每把椅子,每张办公桌各多少元?20、甲乙两城相距280千米,两辆汽车同时从两城相对开出,3.5小时两车相遇,已知其中一辆汽车每小时行38千米,另一辆汽车每小时行多少千米?21、李师傅五月份计划10天做1800个零件,实际每天比计划多做15个,李师傅5月份实际做了多少个零件?22、一条水渠,原计划每天修0.45千米,30天完成,实际每天的工作效率是原计划的1.2倍。完成这项任务,实际需要多少天?23、一个农具厂要生产2500件小农具,前5天每天生产180件,余下的要在8天内完成,每天应生产多少件农具?24、学校食堂运回面粉26袋,每袋20千克,运回大米的重量比面粉重量的2倍少80千克。运回大米多少千克?25、某工地需要47吨沙子,用一辆载重4.5吨的汽车运了6次,余下的改用一辆载重2.5吨的汽车运,还要运多少次?26、一个梯形果园,它的下底是240米,上底是180米,高是60米。如果每棵果树占地9平方米,这个果园共有果树多少棵?27、一列客车和一列货车同时从甲乙两城相对开出,4小时相遇,已知客车每小时行90千米,是货车速度的1.5倍。甲乙两城之间的路程是多少千米?28、甲乙两列火车从相距1085千米的两地相对开出,经过3.5小时后两车相遇。甲车每小时行118千米,乙车每小时行多少千米?29、制体厂一车间装订一批练习本,如果每小时装订600本,8小时可以完成任务。如果每小时装订800本,可以提前几小时完成任务?30、晶晶看一本129页的故事书,已经看了7天,每天看12页,剩下的每天看15页,再用...

1、当您付费下载文档后,您只拥有了使用权限,并不意味着购买了版权,文档只能用于自身使用,不得用于其他商业用途(如 [转卖]进行直接盈利或[编辑后售卖]进行间接盈利)。
2、本站所有内容均由合作方或网友上传,本站不对文档的完整性、权威性及其观点立场正确性做任何保证或承诺!文档内容仅供研究参考,付费前请自行鉴别。
3、如文档内容存在违规,或者侵犯商业秘密、侵犯著作权等,请点击“违规举报”。

碎片内容

小学五年级数学应用题大全(附答案)

您可能关注的文档

确认删除?
VIP
微信客服
  • 扫码咨询
会员Q群
  • 会员专属群点击这里加入QQ群
客服邮箱
回到顶部