电脑桌面
添加小米粒文库到电脑桌面
安装后可以在桌面快捷访问

深圳市场地租赁合同

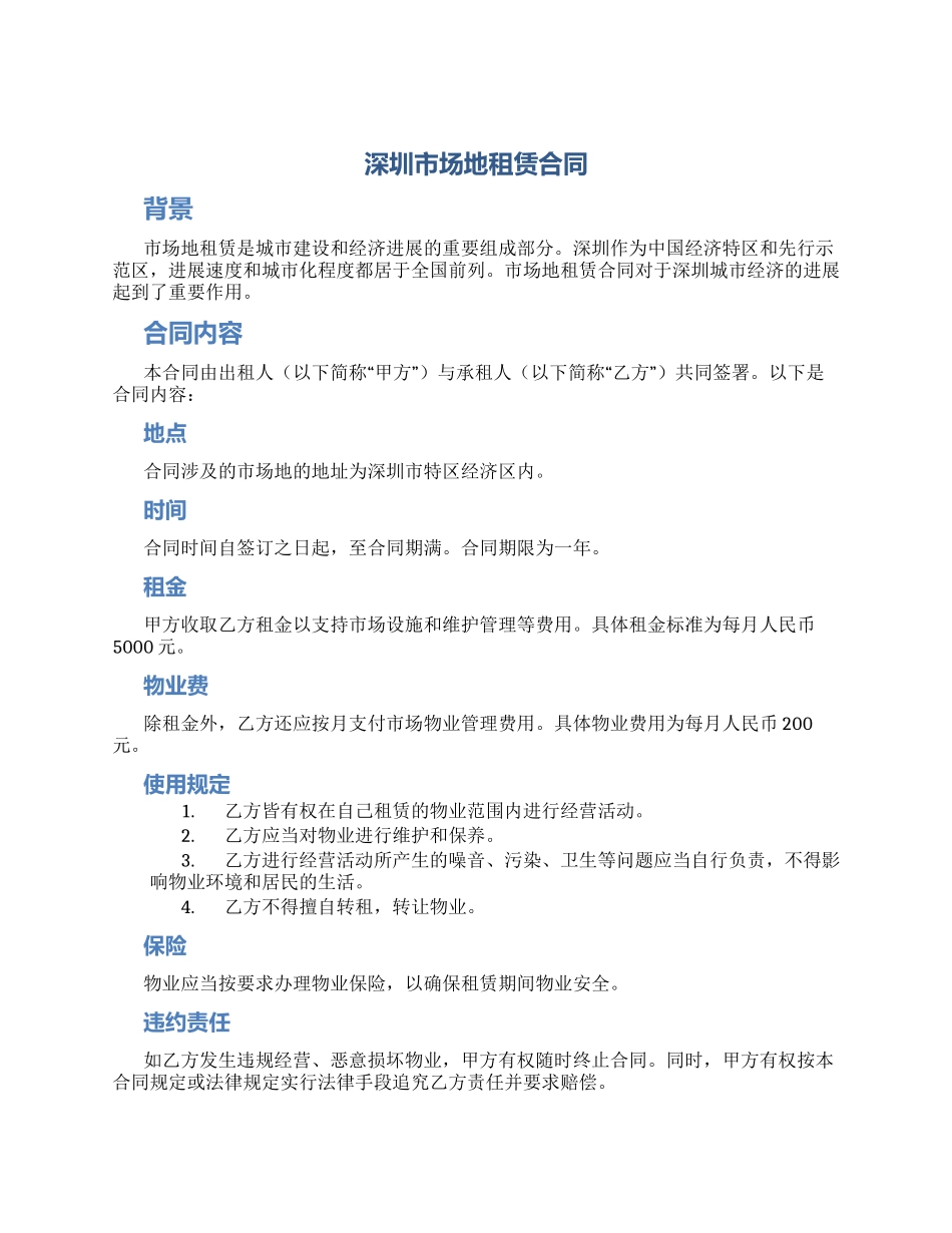
深圳市场地租赁合同_第1页
1/2
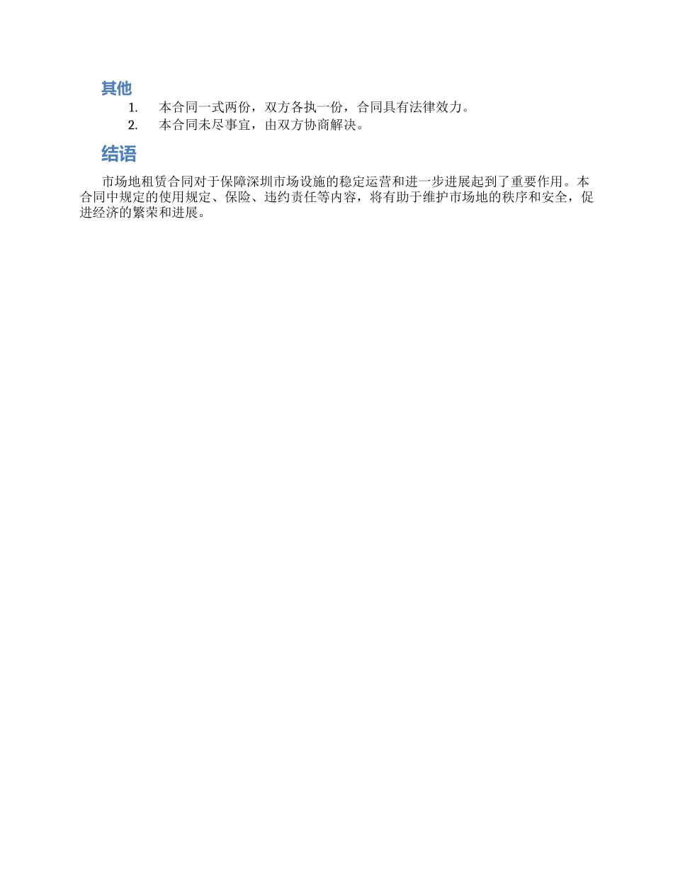
深圳市场地租赁合同_第2页
2/2
深圳市场地租赁合同背景市场地租赁是城市建设和经济进展的重要组成部分。深圳作为中国经济特区和先行示范区,进展速度和城市化程度都居于全国前列。市场地租赁合同对于深圳城市经济的进展起到了重要作用。合同内容“”“”本合同由出租人(以下简称 甲方 )与承租人(以下简称 乙方 )共同签署。以下是合同内容:地点合同涉及的市场地的地址为深圳市特区经济区内。时间合同时间自签订之日起,至合同期满。合同期限为一年。租金甲方收取乙方租金以支持市场设施和维护管理等费用。具体租金标准为每月人民币5000 元。物业费除租金外,乙方还应按月支付市场物业管理费用。具体物业费用为每月人民币 200元。使用规定1.乙方皆有权在自己租赁的物业范围内进行经营活动。2.乙方应当对物业进行维护和保养。3.乙方进行经营活动所产生的噪音、污染、卫生等问题应当自行负责,不得影响物业环境和居民的生活。4.乙方不得擅自转租,转让物业。保险物业应当按要求办理物业保险,以确保租赁期间物业安全。违约责任如乙方发生违规经营、恶意损坏物业,甲方有权随时终止合同。同时,甲方有权按本合同规定或法律规定实行法律手段追究乙方责任并要求赔偿。其他1.本合同一式两份,双方各执一份,合同具有法律效力。2.本合同未尽事宜,由双方协商解决。结语市场地租赁合同对于保障深圳市场设施的稳定运营和进一步进展起到了重要作用。本合同中规定的使用规定、保险、违约责任等内容,将有助于维护市场地的秩序和安全,促进经济的繁荣和进展。

1、当您付费下载文档后,您只拥有了使用权限,并不意味着购买了版权,文档只能用于自身使用,不得用于其他商业用途(如 [转卖]进行直接盈利或[编辑后售卖]进行间接盈利)。
2、本站所有内容均由合作方或网友上传,本站不对文档的完整性、权威性及其观点立场正确性做任何保证或承诺!文档内容仅供研究参考,付费前请自行鉴别。
3、如文档内容存在违规,或者侵犯商业秘密、侵犯著作权等,请点击“违规举报”。

碎片内容

深圳市场地租赁合同

确认删除?
VIP
微信客服
  • 扫码咨询
会员Q群
  • 会员专属群点击这里加入QQ群
客服邮箱
回到顶部