电脑桌面
添加小米粒文库到电脑桌面
安装后可以在桌面快捷访问

中国近现代史专业学术型硕士研究生培养方案

中国近现代史专业学术型硕士研究生培养方案_第1页
1/12
中国近现代史专业学术型硕士研究生培养方案_第2页
2/12
中国近现代史专业学术型硕士研究生培养方案_第3页
3/12
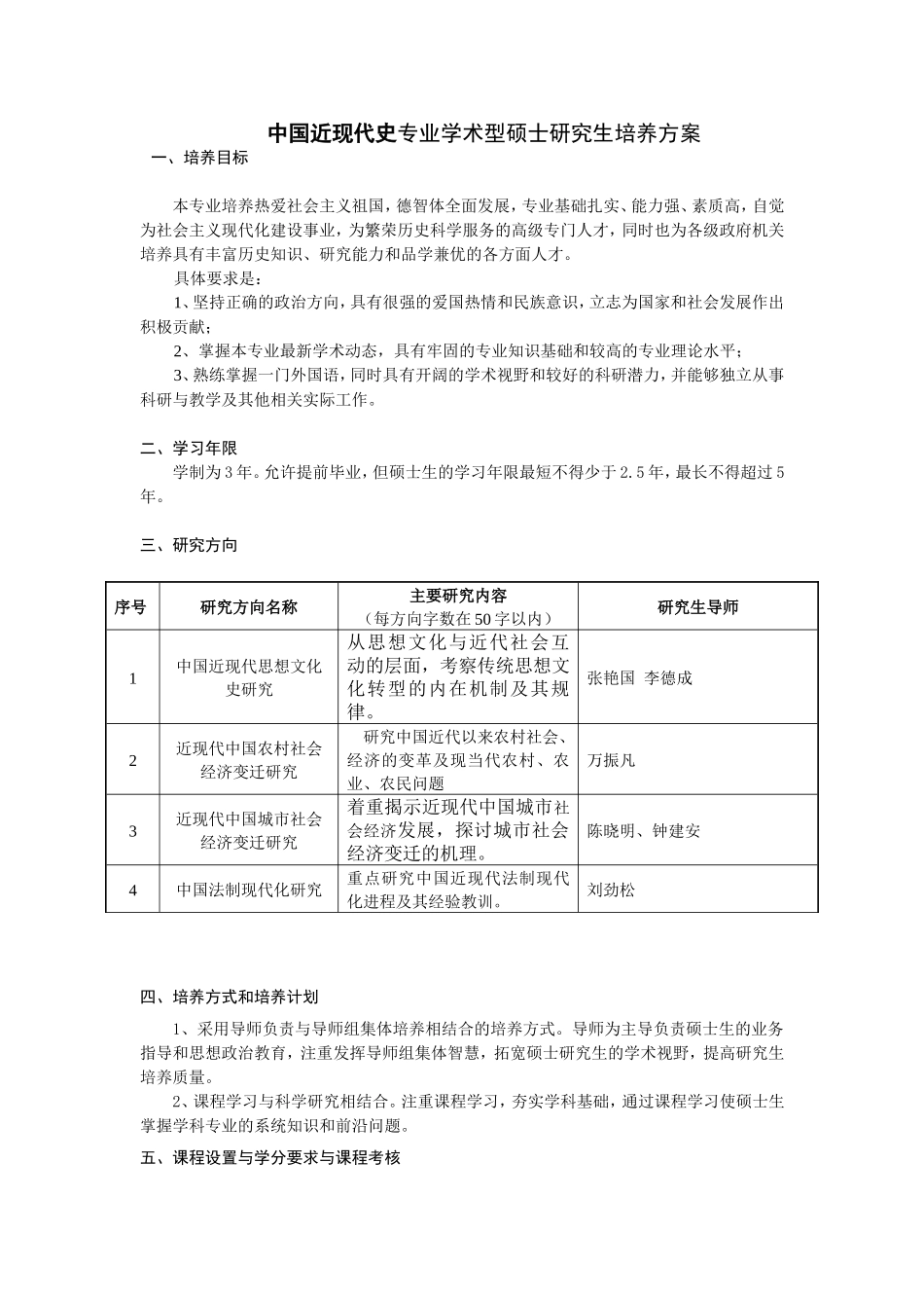
中国近现代史专业学术型硕士研究生培养方案 一、培养目标本专业培养热爱社会主义祖国,德智体全面发展,专业基础扎实、能力强、素质高,自觉为社会主义现代化建设事业,为繁荣历史科学服务的高级专门人才,同时也为各级政府机关培养具有丰富历史知识、研究能力和品学兼优的各方面人才。具体要求是:1、坚持正确的政治方向,具有很强的爱国热情和民族意识,立志为国家和社会发展作出积极贡献;2、掌握本专业最新学术动态,具有牢固的专业知识基础和较高的专业理论水平;3、熟练掌握一门外国语,同时具有开阔的学术视野和较好的科研潜力,并能够独立从事科研与教学及其他相关实际工作。二、学习年限学制为 3 年。允许提前毕业,但硕士生的学习年限最短不得少于 2.5 年,最长不得超过 5年。三、研究方向序号研究方向名称主要研究内容(每方向字数在 50 字以内)研究生导师1中国近现代思想文化史研究从思想文化与近代社会互动的层面,考察传统思想文化转型的内在机制及其规律。张艳国 李德成2近现代中国农村社会经济变迁研究研究中国近代以来农村社会、经济的变革及现当代农村、农业、农民问题万振凡3近现代中国城市社会经济变迁研究着重揭示近现代中国城市社会经济发展,探讨城市社会经济变迁的机理。陈晓明、钟建安4中国法制现代化研究重点研究中国近现代法制现代化进程及其经验教训。刘劲松四、培养方式和培养计划1、采用导师负责与导师组集体培养相结合的培养方式。导师为主导负责硕士生的业务指导和思想政治教育,注重发挥导师组集体智慧,拓宽硕士研究生的学术视野,提高研究生培养质量。2、课程学习与科学研究相结合。注重课程学习,夯实学科基础,通过课程学习使硕士生掌握学科专业的系统知识和前沿问题。五、课程设置与学分要求与课程考核(一)课程设置及学分分配见附表。(二)研究生实行学分制,硕士研究生至少应修满 34 个学分。其中:1、学位课程不少于 26 学分(包括公共必修课 4 门 8 学分、专业基础课 3 门 9 学分、专业核心课 3 门 9 学分);2、非学位课程不少 6 学分(包括专业选修课 3 门 6 学分、补修课程 2 门,不计学分学分);3、实践及学术活动 2 学分(其中学术活动 1 学分,实践活动 1 学分)。4,考核内容:着重考核硕士生学习学位课程和专业主干课程情况,掌握本学科基础理论和专门知识的广度和深度以及综合运用所学知识分析问题、解决问题的能力。(三)研究生必读与参考书目由...

1、当您付费下载文档后,您只拥有了使用权限,并不意味着购买了版权,文档只能用于自身使用,不得用于其他商业用途(如 [转卖]进行直接盈利或[编辑后售卖]进行间接盈利)。
2、本站所有内容均由合作方或网友上传,本站不对文档的完整性、权威性及其观点立场正确性做任何保证或承诺!文档内容仅供研究参考,付费前请自行鉴别。
3、如文档内容存在违规,或者侵犯商业秘密、侵犯著作权等,请点击“违规举报”。

碎片内容

中国近现代史专业学术型硕士研究生培养方案

您可能关注的文档

确认删除?
VIP
微信客服
  • 扫码咨询
会员Q群
  • 会员专属群点击这里加入QQ群
客服邮箱
回到顶部