电脑桌面
添加小米粒文库到电脑桌面
安装后可以在桌面快捷访问

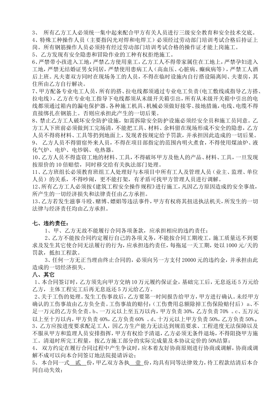
混凝土分项工程劳务分包合同VIP专享VIP免费

混凝土分项工程劳务分包合同_第1页
1/5
混凝土分项工程劳务分包合同_第2页
2/5
混凝土分项工程劳务分包合同_第3页
3/5
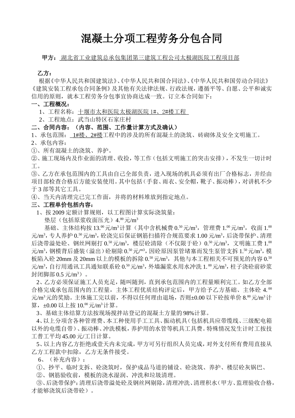
混凝土分项工程劳务分包合同甲方:湖北省工业建筑总承包集团第三建筑工程公司太极湖医院工程项目部乙方:根据《中华人民共和国建筑法》、《中华人民共和国合同法》、《中华人民共和国劳动合同法》《建筑安装工程承包合同条例》及其他有关法律法规、行政法规,遵循平等、自愿、公平和诚实信用的原则,就本工程劳务分包事宜协商达成一致。订立本合同如下:一、工程概况:1、工程名称:十堰市太和医院太极湖医院1#、2#楼工程2、工程地点:武当山特区石家庄村二、合同内容:(内容、范围、工作量计算方式及确认)1、承包范围:_1#楼、2#楼工程中的涉及的所有混凝土的浇筑、砖砌体及安全文明施工。2、承包内容:①、所有混凝土的浇筑、养护。②、施工现场内及作业面的清理、收捡,等工作(包括文明施工的突击安排),不发生一切计时工。③、乙方在承包范围内的工具由自己全部负责,进入现场的机具必须有出厂合格标志,并经由项目部检查合格后方能安装使用。其中包括(手套、雨衣、安全帽,靴子、振动棒),对讲机不少于3部等其它工具。④、当天内清理完已完工作面,并将的材料堆放到指定地点。三、工程单价包括内容:1、按2009定额计算规则,以工程图计算实际浇筑量:垫层(包括原浆收面压光)4.00元/m3基础、主体结构按13.00元/m3计算(其中含机械费0.50元/m3,管理费1.00元/m3,收面1.00元/m3,专人养护0.50元/m3,砼浇完后保证钢筋扫描符合规范要求1.00元/m3,后浇带保护、清理后浇带溢处砼、钢丝网剔打0.50元/m3,楼层砼清除(不仅限于砼)0.50元/m3,文明施工费1.00元/m3,钢模背后盛装(溢出)砼剔除0.50元/m3,因砼原因泵管堵塞而发生泵管支拆1.50元/m3,模板陷入砼20mm及20mm以上的模板的拆除0.50元/m3,其他与本工程相关不可预见的内容0.50元/m3,自行用通讯工具通知联系砼0.50元/m3,外墙漏浆水用水冲洗1.00元/m3,柱子浇砼前砂浆封闭脚部0.5元/m3)。2、乙方必须保证施工人员充足,随叫随到,直到承包范围内的工程量顺利完工。如乙方全部合格完成承包范围内的工程量,主体工程优质结构评定后,甲方给予乙方基础、主体砼4.00元/m3元的奖励。主体施工完以前,不得以任何理由退场,否则±0.00以下砼按单价8.00元/m3计算,±0.00以上按10.00元/m3计算。3、基础主体结算方法按现场搅拌站登记的混凝土方量的98%计算。4、以上分项含各种管理费、本工种使用手工工具、振动机具(包括机具应带缆线、三级配电箱以外的电缆自带)、振动棒、冲洗模板,养护用的水管等机具工具费。特殊情况发生计时工按技工普工平均45.00元/工日计算。5、以上内容乙方拒绝或壹天内未完成,甲方可另行组织人员完成,对外支付所有费用直接从乙方工程款中扣除,乙方无条件接受。6、(补充内容):①、抄平、临时支拆、砼浇筑时,保护成品马道的铺设、砼浇筑、养护、楼层砼灰锅巴、②、钢筋验收前,模板的浇水湿润、冲洗和垃圾清理。③、后浇带保护:清理后浇带溢处砼及钢丝网剔除,清理冲洗、清理积水(甲方、监理验收合格,才能够浇筑后浇带砼)。④、安全文明施工:乙方必须为进场施工人员办理各种用工手续、乙方自觉向相应机构缴纳相关保险,负责劳保用品的及时发放,保证施工人员使用合格的安全帽、安全带。各班组每天施工完后必须做到工完料清、堆码整齐,如未达到要求,甲方有权安排专业人员帮助完成,每工日按120元计,在工程完工结算时扣除。⑤、必须设专职质检和技术主管各一名。⑥、乙方及代理人每天必须亲临现场,有事必须请假,否则处以违约金200元/天。每周例会,乙方及代理人必须准时参加,否则缺席按200.00元/次,迟到按100.00元/次进行罚款。四、合同价款:1、根据上述第二、三条工程承包范围及内容,经甲、乙双方一致同意由甲方审定后的实际工作量作为本合同的合同价款的计算依据。2、以上单价均包括本合同定额规定承包内容中的所有工作内容和定额补充内容及生活临时设施费、文明施工费;自带各种自用材料和安全用具费、外来用工管理费,农忙措施费,赶工补偿费用,管理费、利税以及甲方付给乙方的病、事、劳保、差旅、暂住费、务工费、人工费、班组人员综合保险费;政策性文件及合同包含的...

1、当您付费下载文档后,您只拥有了使用权限,并不意味着购买了版权,文档只能用于自身使用,不得用于其他商业用途(如 [转卖]进行直接盈利或[编辑后售卖]进行间接盈利)。
2、本站所有内容均由合作方或网友上传,本站不对文档的完整性、权威性及其观点立场正确性做任何保证或承诺!文档内容仅供研究参考,付费前请自行鉴别。
3、如文档内容存在违规,或者侵犯商业秘密、侵犯著作权等,请点击“违规举报”。

碎片内容

混凝土分项工程劳务分包合同

确认删除?
VIP
微信客服
  • 扫码咨询
会员Q群
  • 会员专属群点击这里加入QQ群
客服邮箱
回到顶部