电脑桌面
添加小米粒文库到电脑桌面
安装后可以在桌面快捷访问

日语专业本科培养方案VIP免费

日语专业本科培养方案_第1页
1/7
日语专业本科培养方案_第2页
2/7
日语专业本科培养方案_第3页
3/7
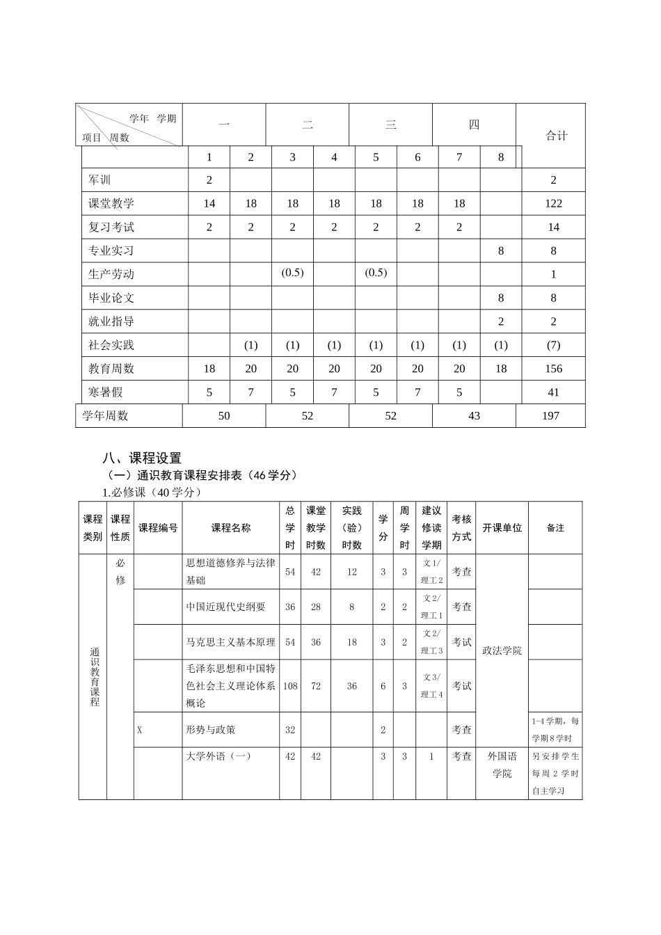
日语专业本科培养方案一、指导思想为适应我校“强化基础,拓宽专业,注重实践,突出能力,提高素质”的改革思路的要求和构建教学科研型大学本科教学体系的需要,以全面体现“教育要面向现代化、面向世界、面向未来”的时代精神为指导,强化创新精神和实践能力的培育,本专业建立新型课程设置体系,确保培育具有较高总体综合素质和社会适应能力的日语人才。为适应21世纪教育的需要,我国对外经济贸易交流得到前所未有的扩大深入,进而迅猛增加了对日语实用人才的需要。掌握日语语言知识,具有熟练操作日语的技能,同时具备日本人文社会、经济贸易、公司运作、职场礼仪等知识是培育现代社会复合型人才的基本要求,使日语专业的学生具备更强的就业能力和竞争力,成为社会有用的日语人才。二、培养目标和基本规格1.培养目标本专业培养适应我国社会主义市场经济需要,德智体全面发展,具有良好的思想政治修养、人文素质和科学技术修养,学识深厚,有发展潜力,勇于创新,敢于实践的高级日语人才。所培养的人才熟练掌握日语技能、参加全国日语专业四级(2年级四学期)和日语专业八级(4年级第七学期)考试,同时掌握第二外语英语(取得英语4级)、计算机科学知识和基本操作技能,既能适应外事翻译、经贸、旅游、文化、媒体传播,又能适应用人单位的需求。2.基本规格热爱祖国,拥护共产党,树立科学世界观、人生观和价值观,身心健康,具有良好的社会情操,德、智、体、美等全面发展。本专业学生主要学习日语语言、文学、社会和文化及相关的学科基础知识、基本理论和基本技能与方法,接受科学思维和科学方法的训练,具备良好的分析问题、实践应用及科学研究能力,毕业时需要通过学士论文答辩。毕业生应获得以下几方面的知识和能力:1.思想政治和道德素质方面(1)热爱社会主义祖国,拥护共产党的领导,努力学习马克思主义、毛泽东思想、邓小平理论、“三个代表”重要思想和科学发展观。树立马克思主义的辩证唯物主义和历史唯物主义的科学世界观。(2)具有良好的思想品德修养,遵纪守法;具有远大的理想,高尚的情操和良好的职业道德,团结合作、爱岗敬业。(3)热爱科学,养成理论联系实际的良好学风,具有艰苦求实和勇于创新的科学精神。2.专业素质方面(1)掌握日语专业基础知识、基本理论与基本技能。具备扎实的听、说、读、写、译能力。(2)掌握日本人文社会、经济贸易、公司运作、职场礼仪等基础知识和基本常识,具有较强的日语+专业的综合实践能力。(3)掌握第二外语(英语),有良好的第二外语基础,能用第二外语进行口、笔头表达,并在全国非英语专业四级英语考试中成绩达到及格以上。(4)掌握基本的社会调查方法及文献检索、资料查询等科研方法,具备一定的科研能力和一定的创新意识和创新精神。(5)掌握计算机基础知识和应用技能,达到规定的等级要求,并能熟练运用计算机获取信息和进行中外文字操作和编辑。3.科学文化素质方面(1)了解一定的经济管理、环境保护和国防知识,具有较宽的知识面和良好的文化素养。(2)具有开放和合理的跨文化意识,形成既不妄自尊大、闭关锁国,又不崇洋媚外、妄自菲薄的文化心态。4.身心素质方面(1)了解卫生保健和心理调适的基本知识,养成文明健康的生活习惯,具有健康的体魄和良好的心态。有意识培养自己的情商(2)了解体育的基本知识,掌握科学锻炼身体的基本技能,达到规定的大学生体育合格标准。三、学制和修业年限1.基本学制为4年(全日制)。2.修业年限可根据学生的具体情况适当缩短或延长,学习年限最长不得超过7年。四、培养模式通识教育+学科专业基础教育+专业核心教育与专业拓展教育。大体上在第一、二学年进行通识教育和学科专业基础技能的培养和教育,第三、四学年强化专业教育与拓展教育(专业方向),完成毕业论文和毕业实习的实践教育。五、毕业要求1.学分要求修完本专业计划规定的所有课程,获得规定的学分。学生毕业应修满156.5学分。其中通识教育课程46、必修课40学分,选修课6学分(自然科学类课程和艺术类课程4学分,任选课程2学分);学科专业教育课程110.5学分,其中专业基础课程47.5学分,专业核心课程与拓展...

1、当您付费下载文档后,您只拥有了使用权限,并不意味着购买了版权,文档只能用于自身使用,不得用于其他商业用途(如 [转卖]进行直接盈利或[编辑后售卖]进行间接盈利)。
2、本站所有内容均由合作方或网友上传,本站不对文档的完整性、权威性及其观点立场正确性做任何保证或承诺!文档内容仅供研究参考,付费前请自行鉴别。
3、如文档内容存在违规,或者侵犯商业秘密、侵犯著作权等,请点击“违规举报”。

碎片内容

日语专业本科培养方案

确认删除?
VIP
微信客服
  • 扫码咨询
会员Q群
  • 会员专属群点击这里加入QQ群
客服邮箱
回到顶部