电脑桌面
添加小米粒文库到电脑桌面
安装后可以在桌面快捷访问

商业街营销代理协议书VIP免费

商业街营销代理协议书_第1页
1/6
商业街营销代理协议书_第2页
2/6
商业街营销代理协议书_第3页
3/6
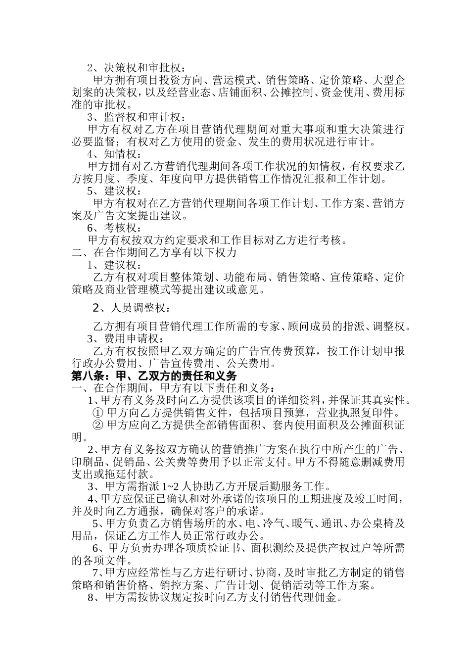
商业街营销代理协议书商业街营销代理协议书甲方甲方::乙方:乙方:甲、乙双方本着平等、诚信、双赢的合作原则,现就商业街版块委托乙方进行商业地产营销代理的有关事项,经友好协商,达成以下协议,双方共同遵守。第一条:委托项目的基本概况第一条:委托项目的基本概况一、项目名称:一期商业二、项目地址:三、项目规模:总建筑面积万平方米商业街商业建筑面积平方米第二条:合作方式第二条:合作方式一、甲方全权委托乙方对甲方项目进行商业营销策划、销售代理。二、按甲方的委托内容和双方约定的工作目标进行营销策划、广告宣传、销售代理工作,以保证销售目标的实现。三、甲、乙双方按约定的权力、责任、义务,在确定的时间内,完成各自的工作目标。第三条:第三条:合作期限合作期限一、甲方委托乙方担任项目的商业地产营销代理的期限自2015年5月1日至2016年5月1日止。二、甲、乙双方签订协议后,乙方根据工作的需要于2015年5月1日前派驻人员到达项目所在地并开展工作。三、合作期满,甲方应对乙方的工作作出全面、正确的评估,在评估的基础上,双方协商确定是否续约及续约的目标。第四条:合作的主要内容第四条:合作的主要内容一、乙方在受托进行商业地产营销代理期间,根据项目营销、销售、等工作的需要,及时派出不低于8人的商业营销专家、销售顾问,对甲方的项目进行策划、营销、销售。二、乙方在营销代理期间的主要职责:1、项目的市场调查;2、项目的整体策划及推广;3、项目销售策略的制定;4、项目销控策略的制定;5、项目的定价策略的制定;6、项目的推广策略的制定;7、项目的广告及宣传;8、项目的销售代理;9、项目销售过程中,涉及投资购买者关心的投资保障、布局、招商、经营、管理、促销、服务等有关商业问题的顾问咨询。10、销售和营销推广过程的制度建设和流程设计。第五条:乙方的工作目标第五条:乙方的工作目标一、营销代理期间的主要工作目标1、进行营销策略的制定,完成《项目营销策划书》一份。2、进行项目销控策略的制定,完成《项目销售控制方案》一份。3、进行销售定价策略的制定,完成《项目销售定价原则及价目表》一份。4、编写销售所需要的文案及文本。实现最终商业地产的全盘销售工作。第六条:乙方营销代理佣金计算第六条:乙方营销代理佣金计算一、团队月费1、项目开盘前甲方向乙方每月初预支团队月费五万元、乙方结算第一次佣金时甲方予以扣除。乙方人员进驻项目地后三个工作日内,甲方向乙方予以支付。2、乙方以双方共同确认的商业房屋销售价格为标准,对外销售房屋、并按实际销售额阶梯提取代理佣金。提取的标准为:销售总盘任务的60%按实际销售总额的2%提取代理佣金。销售总盘任务60%以上按实际销售总额的3%提取代理佣金。3、代理费结算采取每月一次性结清的方式向乙方支付,即甲方每月5日前按上月销售额向乙方结算代理费,甲方不得无故拖延。5、非甲方原因如发生客户退铺情况时,甲方可将该退铺客户购买金额中乙方实际取得的代理费,在下一期对乙方结算的代理费用中扣除,并注明退房原因。6、甲、乙双方共同确认销售价格后,乙方可根据销售策略的需要适当提高售价,高出基准销价以上的部分甲乙双方8:2、(甲方分取80%、乙方分取20%)甲方于每月向乙方结算代理佣金时一并向乙方予以全额付清。二、乙方知识产权保护及补偿1、甲、乙双方因任何原因不再合作,未经乙方同意,甲方不得以任何方式和理由留用乙方派驻的管理人员或销售顾问。每留用乙方一人,则甲方赔付乙方人民币壹拾万元整。三、甲、乙双方费用负担的划分1、甲方向乙方支付的销售代理费仅为乙方向甲方提供营销策划、销售代理服务;营销思想、销售模式和制度体系建立;乙方派驻管理专家、销售顾问工资福利费用、销售代理佣金费用的总和。2、甲方根据完成的销售合同向乙方支付的费用,3、乙方在受托进行项目的营销代理、销售代理过程中,甲方项目所需的各项销售费用、管理费用、行政费用、甲方指派的人员工资福利、印刷费用、广告费用、促销活动费用、差旅费用、公关费用等一切与正常营销、销售活动有关的费用均直接从经营管理成本中支出,而不得计入乙方收取营销代理费之中。第...

1、当您付费下载文档后,您只拥有了使用权限,并不意味着购买了版权,文档只能用于自身使用,不得用于其他商业用途(如 [转卖]进行直接盈利或[编辑后售卖]进行间接盈利)。
2、本站所有内容均由合作方或网友上传,本站不对文档的完整性、权威性及其观点立场正确性做任何保证或承诺!文档内容仅供研究参考,付费前请自行鉴别。
3、如文档内容存在违规,或者侵犯商业秘密、侵犯著作权等,请点击“违规举报”。

碎片内容

商业街营销代理协议书

您可能关注的文档

确认删除?
VIP
微信客服
  • 扫码咨询
会员Q群
  • 会员专属群点击这里加入QQ群
客服邮箱
回到顶部