电脑桌面
添加小米粒文库到电脑桌面
安装后可以在桌面快捷访问

110kV变电站电气一次部分设计 测试题VIP免费

110kV变电站电气一次部分设计 测试题_第1页
1/14
110kV变电站电气一次部分设计 测试题_第2页
2/14
110kV变电站电气一次部分设计 测试题_第3页
3/14
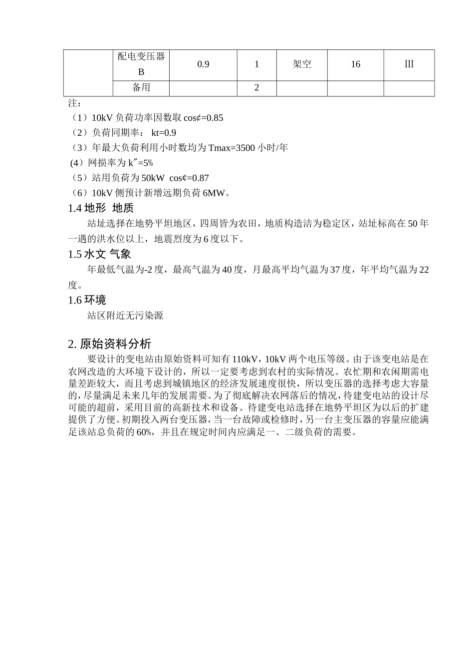
题目:110kV变电站电气一次部分设计目录第1章原始资料及其分析31原始资料32原始资料分析4第2章负荷分析5第3章变压器的选择8第4章电气主接线10第5章短路电流的计算131短路电流计算的目的和条件132短路电流的计算步骤和计算结果14第6章配电装置及电气设备的配置与选择171导体和电气设备选择的一般条件172设备的选择173高压配电装置的配置18结束语41致谢42参考文献43附录一:一次接线图第一章原始资料及其分析待建变电站AB1.原始资料待建变电站是该地区农网改造的重要部分,预计使用3台变压器,初期一次性投产两台变压器,预留一台变压器的发展空间。1.1电压等级变电站的电压等级分别为110kV,10kV。110kV:2回10kV:8回(其中两回备用)1.2变电站位置示意图:图1变电站位置示意图1.3待建变电站负荷数据(表1)表1待建成变电站各电压等级负荷数据电压等级用户名称最大负荷(MW)回路数供电方式距离(km)负荷性质10kV陶瓷厂0.561电缆4Ⅱ化肥厂0.632电缆4Ⅱ仪表厂0.421电缆3Ⅲ配电变压器A0.781架空15Ⅰ配电变压器B0.91架空16Ⅲ备用2注:(1)10kV负荷功率因数取cos¢=0.85(2)负荷同期率:kt=0.9(3)年最大负荷利用小时数均为Tmax=3500小时/年(4)网损率为k"=5%(5)站用负荷为50kWcos¢=0.87(6)10kV侧预计新增远期负荷6MW。1.4地形地质站址选择在地势平坦地区,四周皆为农田,地质构造洁为稳定区,站址标高在50年一遇的洪水位以上,地震烈度为6度以下。1.5水文气象年最低气温为-2度,最高气温为40度,月最高平均气温为37度,年平均气温为22度。1.6环境站区附近无污染源2.原始资料分析要设计的变电站由原始资料可知有110kV,10kV两个电压等级。由于该变电站是在农网改造的大环境下设计的,所以一定要考虑到农村的实际情况。农忙期和农闲期需电量差距较大,而且考虑到城镇地区的经济发展速度很快,所以变压器的选择考虑大容量的,尽量满足未来几年的发展需要。为了彻底解决农网落后的情况,待建变电站的设计尽可能的超前,采用目前的高新技术和设备。待建变电站选择在地势平坦区为以后的扩建提供了方便。初期投入两台变压器,当一台故障或检修时,另一台主变压器的容量应能满足该站总负荷的60%,并且在规定时间内应满足一、二级负荷的需要。第二章负荷分析1.负荷分析的目的2.待建变电站负荷计算2.110kV侧2.2站用电容量2.3待建变电站供电总容量第三章变压器的选择主变的容量、台数直接影响主接线的形式和配电装置的结构,它的选择依据除了依据基础资料外,还取决于输送功率的大小,与系统联系的紧密程度。另外主变选择的好坏对供电可靠性和以后的扩建都有很大影响。总之主变的选择关系到待建变电站设计的成功与否,所以对主变的选择我们一定要全方面考虑。既要满足近期负荷的要求也要考虑到远期。1.变电所主变压器的选择有以下几点原则:2.主变台数的确定3.主变压器容量的确定4.变压器类型的确定4.1相数的选择4.2绕组形式4.3普通型和自耦型的选择4.4中性点的接地方式综上所述和根据表3-1变压器型号,所选主变压器为表3-1变压器型号第四章电气主接线电气主接线是发电厂、变电站电气设计的首要部分,也是构成电气系统的主要部分。电气主接线是由电气设备通过连接线,按其功能要求组成接受和分配电能的电路,成为传输强电流、高电压的网络,故又称为一次接线。由于本设计的变电站有三个电压等级,所以在设计的过程中首先分开单独考虑各自的母线情况,考虑各自的出线方向。论证是否需要限制短路电流,并采取什么措施,拟出几个把三个电压等级和变压器连接的方案,对选出来的方案进行技术和经济综合比较,确定最佳主接线方案。1.对电气主接线的基本要求1.1可靠性1.2灵活性1.3经济性2.电气主接线的基本原则电气主接线的基本原则是以设计任务书为依据,以国家经济建设的方针、政策、技术规定、标准为准则,结合工程实际情况,在保证供电可靠、调度灵活、满足各种技术要求的前提下,兼顾运行、维护方便,尽可能的节省投资,就地取材,力争设备元件和设计的先进性与可靠性,坚持可靠、先进、适用、经济、美观的原则。3.待建变电站的主接线形式3.1110kV侧方案(一):采用接线考虑到110kV侧有两...

1、当您付费下载文档后,您只拥有了使用权限,并不意味着购买了版权,文档只能用于自身使用,不得用于其他商业用途(如 [转卖]进行直接盈利或[编辑后售卖]进行间接盈利)。
2、本站所有内容均由合作方或网友上传,本站不对文档的完整性、权威性及其观点立场正确性做任何保证或承诺!文档内容仅供研究参考,付费前请自行鉴别。
3、如文档内容存在违规,或者侵犯商业秘密、侵犯著作权等,请点击“违规举报”。

碎片内容

110kV变电站电气一次部分设计 测试题

确认删除?
VIP
微信客服
  • 扫码咨询
会员Q群
  • 会员专属群点击这里加入QQ群
客服邮箱
回到顶部