电脑桌面
添加小米粒文库到电脑桌面
安装后可以在桌面快捷访问

电子公司章程模板VIP免费

电子公司章程模板_第1页
1/5
电子公司章程模板_第2页
2/5
电子公司章程模板_第3页
3/5
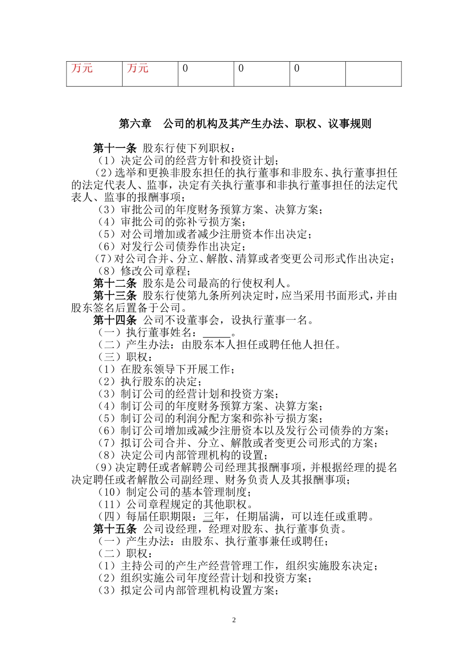
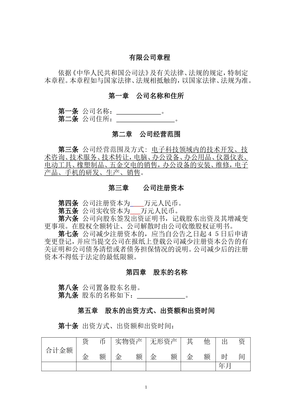
有限公司章程依据《中华人民共和国公司法》及有关法律、法规的规定,特制定本章程。本章程如与国家法律、法规相抵触的,以国家法律、法规为准。第一章公司名称和住所第一条公司名称:。第二条公司住所:。第二章公司经营范围第三条公司经营范围及方式:电子科技领域内的技术开发、技术咨询、技术服务、技术转让,电脑、办公设备、办公用品、仪器仪表、电动工具、橡塑制品、五金交电的销售,办公设备的安装、维修,电子产品、手机的研发、生产、销售。第三章公司注册资本第四条公司注册资本为万元人民币。第五条公司实收资本为万元人民币。第六条公司向股东签发出资证明书,记载股东出资及其增减变更事项。在股权全额转让、公司解散时由公司收缴股权证明书。第七条公司减少注册资本的,应当自公告之日起45日后申请变更登记,并应当提交公司在报纸上登载公司减少注册资本公告的有关证明和公司债务清偿或者债务担保情况的说明。公司减少后的注册资本不得低于法定的最低限额。第四章股东的名称第八条公司置备股东名册。第九条股东的名称如下:。第五章股东的出资方式、出资额和出资时间第十条出资方式、出资额和出资时间:合计金额货币金额实物资产金额无形资产金额其他金额出资时间年月1万元万元000第六章公司的机构及其产生办法、职权、议事规则第十一条股东行使下列职权:(1)决定公司的经营方针和投资计划;(2)选举和更换非股东担任的执行董事和非股东、执行董事担任的法定代表人、监事,决定有关执行董事和非执行董事担任的法定代表人、监事的报酬事项;(3)审批公司的年度财务预算方案、决算方案;(4)审批公司的弥补亏损方案;(5)对公司增加或者减少注册资本作出决定;(6)对发行公司债券作出决定;(7)对公司合并、分立、解散、清算或者变更公司形式作出决定;(8)修改公司章程;第十二条股东是公司最高的行使权利人。第十三条股东行使第九条所列决定时,应当采用书面形式,并由股东签名后置备于公司。第十四条公司不设董事会,设执行董事一名。(一)执行董事姓名:。(二)产生办法:由股东本人担任或聘任他人担任。(三)职权:(1)在股东领导下开展工作;(2)执行股东的决定;(3)制订公司的经营计划和投资方案;(4)制订公司的年度财务预算方案、决算方案;(5)制订公司的利润分配方案和弥补亏损方案;(6)制订公司增加或减少注册资本以及发行公司债券的方案;(7)拟订公司合并、分立、解散或者变更公司形式的方案;(8)决定公司内部管理机构的设置;(9)决定聘任或者解聘公司经理其报酬事项,并根据经理的提名决定聘任或者解散公司副经理、财务负责人及其报酬事项;(10)制定公司的基本管理制度;(11)公司章程规定的其他职权。(四)每届任职期限:三年,任期届满,可以连任或重聘。第十五条公司设经理,经理对股东、执行董事负责。(一)产生办法:由股东、执行董事兼任或聘任;(二)职权:(1)主持公司的产生产经营管理工作,组织实施股东决定;(2)组织实施公司年度经营计划和投资方案;(3)拟定公司内部管理机构设置方案;2(4)拟定公司的基本管理制度;(5)拟定公司的具体规章;(6)提请聘任或者解聘公司副经理、财务负责人;(7)决定聘任或者解聘除应由股东、执行董事决定聘任或者解聘以外的负责管理人员;(8)股东授予的其他职权。第十六条公司不设监事会,设监事一人。(一)产生办法:由股东担任或任命他人担任,但执行董事、经理和财务主管等高级管理人员不得兼任监事。(二)监事姓名:。(三)职权:(1)检查公司财务;(2)对执行董事等高级管理人员执行公司职务的行为进行监督,对违反法律、行政法规、公司章程或者公司股东决定的执行董事等高级管理人员提出罢免的建议;(3)当执行董事等高级管理人员的行为损害公司的利益时,要求执行董事等高级管理人员予以纠正。(4)向股东提出提案;(5)依照《公司法》第一百五十二条的规定,对执行董事等高级管理人员提起诉讼;(6)监事列席公司各种会议。(四)每届任职期限:三年,任期届满,可以连任或另聘。第七章公司的法定代表人第十七条公司法定代表人的职务(执行董事...

1、当您付费下载文档后,您只拥有了使用权限,并不意味着购买了版权,文档只能用于自身使用,不得用于其他商业用途(如 [转卖]进行直接盈利或[编辑后售卖]进行间接盈利)。
2、本站所有内容均由合作方或网友上传,本站不对文档的完整性、权威性及其观点立场正确性做任何保证或承诺!文档内容仅供研究参考,付费前请自行鉴别。
3、如文档内容存在违规,或者侵犯商业秘密、侵犯著作权等,请点击“违规举报”。

碎片内容

电子公司章程模板

您可能关注的文档

确认删除?
VIP
微信客服
  • 扫码咨询
会员Q群
  • 会员专属群点击这里加入QQ群
客服邮箱
回到顶部