电脑桌面
添加小米粒文库到电脑桌面
安装后可以在桌面快捷访问

高考历史大一轮复习 专题三 现代中国的政治建设、祖国统一与对外关系 第9讲 现代中国的对外关系练习 人民版-人民版高三全册历史试题VIP免费

高考历史大一轮复习 专题三 现代中国的政治建设、祖国统一与对外关系 第9讲 现代中国的对外关系练习 人民版-人民版高三全册历史试题_第1页
1/7
高考历史大一轮复习 专题三 现代中国的政治建设、祖国统一与对外关系 第9讲 现代中国的对外关系练习 人民版-人民版高三全册历史试题_第2页
2/7
高考历史大一轮复习 专题三 现代中国的政治建设、祖国统一与对外关系 第9讲 现代中国的对外关系练习 人民版-人民版高三全册历史试题_第3页
3/7
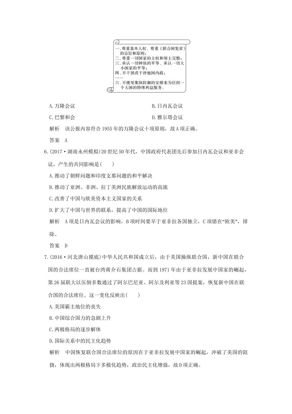
专题三现代中国的政治建设、祖国统一与对外关系第9讲现代中国的对外关系练习人民版一、选择题1.(2017·江苏南京、盐城调研)历史学家牛军认为,新的对外政策的出发点是维护中国的国家安全,其特点是通过在周边地区建立集体和平秩序和扩大和平地区,争取在中国“”与美国等帝国主义国家之间形成安全缓冲地带。下列内容符合新的对外政策意图的是()A.《中苏友好同盟互助条约》的签订B.提出并实施了和平共处五项原则C.1971年中国恢复联合国合法席位D.开展以联合国为中心的多边外交“”“……解析《中苏友好同盟互助条约》体现了一边倒,与材料中新的对外政策特点是”通过在周边地区建立集体和平秩序和扩大和平地区不符,故A项错误;新中国积极同邻近国家和新兴的民族独立国家发展友好关系,1953年第一次提出了和平共处五项原则后,“一致同意以和平共处五项原则作为指导中印、中缅关系的基本原则,与材料中新的对外……”政策特点是通过在周边地区建立集体和平秩序和扩大和平地区相符,故B项正确;“恢复联合国合法席位,与材料中通过在周边地区建立集……体和平秩序争取在中国与美”国等帝国主义国家之间形成安全缓冲地带不符,故C项错误;以联合国为中心的多边外“……”交,与材料中在周边地区建立集体和平秩序形成安全缓冲地带不符,故D项错误。答案B2.(2016·山西朔州、大同高三联考)“”日内瓦会议后,中国停止打扫干净屋子再请客的“”方针。在必须走出去方针的指导下,新中国相继提出了解决与邻国边界问题的政策、不干预亚洲非社会主义国家内部事务的政策等。新中国外交政策上的这一转变()A.体现了革命性、内向性的特点B.反映出革命外交向国家外交过渡C.摆脱了意识形态对外交的影响D.坚持了传统外交的深层次连续性解析材料反映出中国外交由革命外交向国家外交过渡,故B项正确。答案B3.(2017·湖南郴州模拟)“周恩来的发言在措辞和内容上都是标准的中共式的宣传,但与会各国都相信周的蛊惑宣传,使我比以前更清楚地感觉到了这么一种可能,即美国对”印度支那的任何公开干涉,都将导致中国对亚洲事务的公开干涉,真使人头痛!上述言论最有可能出自()A.新中国成立时美国官员对新中国的评价B.美国官员对《中苏友好同盟互助条约》的评价C.出席日内瓦会议的美国官员对中国的评价D.美国官员对万隆会议上周恩来的评价“”解析材料关键词印度支那,可见不是新中国成立时,故A项错误;材料与《中苏友好同盟互助条约》无关,故B项错误;日内瓦会议讨论的主题是印度支那问题,中国第一次以世界五大国之一的身份参加了这一国际会议,周恩来出席了此次会议,故C项正确;万隆会议不是为了解决印度支那问题,故D项错误。答案C4.(2017·吉林长春模拟)1949“年,毛泽东强调,一边倒,是孙中山的四十年经验和共产”党的二十八年经验教给我们的,深知欲达到胜利和巩固胜利,必须一边倒;1957年,“毛泽东又宣布,从国与国的关系方面来讲,应该建立在和平共处五项原则的基础上,”这是正确的。据此说明新中国的外交政策()A.有革命思维的惯性特征B.立大国形象,参与国际事务C.意识形态大于国家利益D.因实际的需要而与时俱进解析材料体现1949年到1957年新中国外交政策的变化和调整,A、B项无从体现,国家利益是外交政策制定的出发点,C项排除,故选D项。答案D5.(2017·广东惠州模拟)下面材料为某次国际会议后发布的公报(部分),据此推断此次会议为()A.万隆会议B.日内瓦会议C.巴黎和会D.雅尔塔会议解析该公报内容符合1955年的万隆会议十项原则,故A项正确。答案A6.(2017·湖南永州模拟)20世纪50年代,中国政府代表团先后参加日内瓦会议和亚非会议,产生的共同影响是()A.推动了朝鲜问题和印度支那问题的和平解决B.推动了亚洲、非洲、拉丁美洲民族解放运动的高涨C.改善了中国与欧美资本主义国家的关系D.扩大了中国与世界的联系,提高了中国的国际地位解析A项是日内瓦会议的影响,B项时间要早于亚非拉各国独立,C“”项错在欧美,排除。答案D7.(2016·河北唐山摸底)中华人民共和国成立后,由于美国操纵联合国,新中国在联合国的合法席位一直被台湾蒋介石集团占据。而到1971年由于亚非拉发展中国家的崛起,第...

1、当您付费下载文档后,您只拥有了使用权限,并不意味着购买了版权,文档只能用于自身使用,不得用于其他商业用途(如 [转卖]进行直接盈利或[编辑后售卖]进行间接盈利)。
2、本站所有内容均由合作方或网友上传,本站不对文档的完整性、权威性及其观点立场正确性做任何保证或承诺!文档内容仅供研究参考,付费前请自行鉴别。
3、如文档内容存在违规,或者侵犯商业秘密、侵犯著作权等,请点击“违规举报”。

碎片内容

高考历史大一轮复习 专题三 现代中国的政治建设、祖国统一与对外关系 第9讲 现代中国的对外关系练习 人民版-人民版高三全册历史试题

文章天下+ 关注
实名认证
内容提供者

各种文档应有尽有

确认删除?
VIP
微信客服
  • 扫码咨询
会员Q群
  • 会员专属群点击这里加入QQ群
客服邮箱
回到顶部