电脑桌面
添加小米粒文库到电脑桌面
安装后可以在桌面快捷访问

【2022精编】【精品文档-管理学】人力资源价值评估中的实物期权方法研究_人

【2022精编】【精品文档-管理学】人力资源价值评估中的实物期权方法研究_人_第1页
1/7
【2022精编】【精品文档-管理学】人力资源价值评估中的实物期权方法研究_人_第2页
2/7
【2022精编】【精品文档-管理学】人力资源价值评估中的实物期权方法研究_人_第3页
3/7
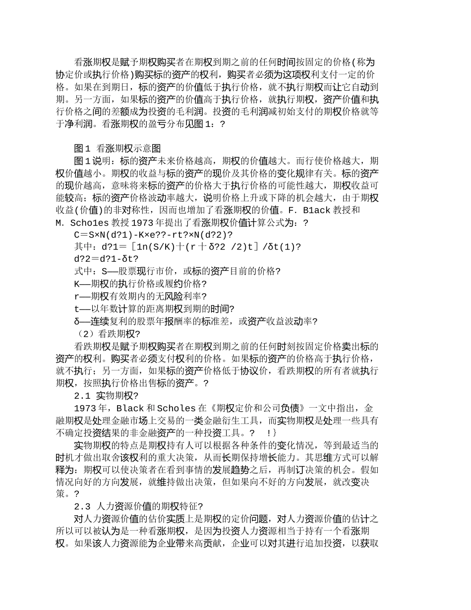
人力资源价值评估中的实物期权方法研究_人力资源管理论文-毕业论文作者:网络收集下载前请注意:1:本文档是版权归原作者所有,下载之前请确认。2:如果不晓得侵犯了你的利益,请立刻告知,我将立刻做出处理3:可以淘宝交易,七折时间:2010-06-10 20:03:49摘 要:针对传统人力资源价值评估方法中存在的问题,通过讨论人力资源价值的期权特征,指出人力资源价值评估应该考虑管理灵活性带来的期权价值。分别研究了追加投资的实物期权和放弃投资的实物期权,弥补了传统净现值法的缺陷,为人力资源价值评估提供了新的思路和方法。? 关键词:人力资源价值;实物期权;定价? ?? 1 引言? 当前,人力资 源价值评估问题倍受理论界和实务界普遍重视。合理、准确评估人力资源价值对于解决企业人力资源管理中存在的问题有着重要的意义。? 目前,有关学者对人力资源价值评估提出多种方法,如工资报酬折现法、未来收益折现法、随机模型等,但究其基本原理,总体上是以净现值法的思想为主。净现值法将企业对人力资源的投资看成是静态和一次性的,用净现值法评估人力资源价值存在重大缺陷,主要表现有:? (1)人力资源使用期内的每年期望现金流难以准确预期。人力资源不同于一般的企业资产,其为企业带来的现金流难以同企业的会计利润直接挂钩,对该现金流的计算不仅受其所在职位重要程度、利润因素、税收政策等的影响,而且受时间因素影响的波动较大,因此准确预测是非常困难的。? (2)选择一个合适的折现率也十分困难。但对净现值法而言,折现率的选取又是至关重要的,它严重影响评价的准确性。这两项缺陷有可能导致评估结果的偏差,容易产生误评。? (3)净现值法不能反映管理的灵活性。管理灵活性使企业可以根据经济环境的变化进行择机选择,对有利的状态加以充分利用,对不利状态加以规避,使企业存在争取更大价值的灵活性,而这一切,净现值法都无能为力。 ? 2 期权定价理论与实物期权? 2.1 期权定价理论? 所谓期权,实际是一种选择权,即以一定的当前成本获得在未来某一时间买进或卖出某指定资产的权利(而非义务),这一权利在未来某一时间可以行使也可以放弃,从而降低当前的直接拥有该资产可能造成的市场风险。欧式期权有两种基本类型:看涨期权、看跌期权。? (1)看涨期权? 看涨期权是赋予期权购买者在期权到期之前的任何时间按固定的价格(称为协定价或执行价格)购买标的资产的权利,购买者必须为这项权利支付一定的价格。如果在...

1、当您付费下载文档后,您只拥有了使用权限,并不意味着购买了版权,文档只能用于自身使用,不得用于其他商业用途(如 [转卖]进行直接盈利或[编辑后售卖]进行间接盈利)。
2、本站所有内容均由合作方或网友上传,本站不对文档的完整性、权威性及其观点立场正确性做任何保证或承诺!文档内容仅供研究参考,付费前请自行鉴别。
3、如文档内容存在违规,或者侵犯商业秘密、侵犯著作权等,请点击“违规举报”。

碎片内容

【2022精编】【精品文档-管理学】人力资源价值评估中的实物期权方法研究_人

您可能关注的文档

确认删除?
VIP
微信客服
  • 扫码咨询
会员Q群
  • 会员专属群点击这里加入QQ群
客服邮箱
回到顶部