电脑桌面
添加小米粒文库到电脑桌面
安装后可以在桌面快捷访问

人工挖孔桩技术质量环境安全交底

人工挖孔桩技术质量环境安全交底_第1页
1/10
人工挖孔桩技术质量环境安全交底_第2页
2/10
人工挖孔桩技术质量环境安全交底_第3页
3/10
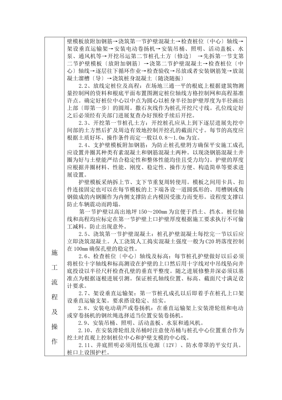
中交第三航务工程技术质量环境平安交底书〔DLSG-2024-001〕工程名称:疏港 4 №标桥梁工程:007分部工程名称下部构造分项工程名称人工挖孔桩工程数量8 根直径 2000mm,包括 90#、91#、146#147#质量检验标准本工程根据颁发的?公路工程质量检验评定?〔JTG F80/1 -2024〕人工挖孔桩施工的相关和要求执行。1、挖孔桩成孔质量:工程允许偏向孔中心位置〔mm〕单排桩 50桩径〔mm〕不小于设计桩径倾斜度小于 0.5孔深支承桩:比设计深度超深不小于 50mm2、设计:2.1、混凝土强度必须符合设计 C40 砼要求;2.2、桩位轴线偏向:单排桩 50mm;2.3、桩长:支承桩不小于设计长度且嵌岩深度满足弱风化大于1.0 倍桩径微风化不小于 1.0m;2.4、受力钢筋间距允许偏向:±20mm;2.5.箍筋、螺旋筋间距允许偏向:0-20mm;2.6.钢筋骨架长度允许偏向:±10mm;直径允许偏向:±5mm;2.7.保护层厚度允许偏向:±10mm。施工规范1、?公路桥梁施工技术?〔JTJ041-2000〕2、?建筑地基根底工程施工质量验收?〔GB50202—2024〕3、?建筑桩基技术?〔JGJ94—94〕4、?混凝土构造工程施工质量验收?〔GB50204-2024〕5、?施工现场临时用电平安技术规程?〔JGJ46-85〕6、?工程建立强迫性条文〔城建立部〕?〔建标[200]202〕7、?基桩低应变动检测规程?〔JGJ/T93-95〕8、?建立工程平安消费理?9、?基桩钻芯检测技术规程?〔DBJ13-28-1999〕。施工流程及操作要点1、施工准备:开工前测量对经过复核过的桩、桩位坐标、设计标高等数据资料报监理工程师审核、。实验室应将原材料混凝土配合比等报监理工程师审核、。 1.1、材料及主要机具: 1.1.1、水泥、砂、石子、水、外加早强剂、钢筋等必须提早准备到位。1.1.2、〔设计中的 2.1 项〕假如施工中实行干灌砼的坍落度宜控制在 10cm 左右边浇注边振捣实。1.1.3、一般应备有卷扬机组手推车或翻斗车、镐、锹、风钻、手铲、钎、线坠、护壁用混凝土搅拌机、吊桶、溜槽、导、振捣棒、插钎、粗麻绳、钢丝绳、平安活动盖板、防水照明灯〔孔内作业照明应采纳平安矿灯或 12V 以下的平安灯〕通风及供氧设备、扬程水泵、辘轳、活动爬梯、平安帽、平安带、组合式钢模弧形工具式钢模四块〔或八块〕拼装。卡具、挂钩和零配件。木板、木方 8 或 12 槽钢等。2.2、作业条件: 2.2.1、人工开挖桩孔井壁支护应根据该处的土质特点、地下水分布情况根据施工方案的要求进展开挖作业。 2.2.2、开挖前场地应完成三通一平各项临时设施如照明、动力、...

1、当您付费下载文档后,您只拥有了使用权限,并不意味着购买了版权,文档只能用于自身使用,不得用于其他商业用途(如 [转卖]进行直接盈利或[编辑后售卖]进行间接盈利)。
2、本站所有内容均由合作方或网友上传,本站不对文档的完整性、权威性及其观点立场正确性做任何保证或承诺!文档内容仅供研究参考,付费前请自行鉴别。
3、如文档内容存在违规,或者侵犯商业秘密、侵犯著作权等,请点击“违规举报”。

碎片内容

人工挖孔桩技术质量环境安全交底

不二商店+ 关注
实名认证
内容提供者

我是你的不二选择

确认删除?
VIP
微信客服
  • 扫码咨询
会员Q群
  • 会员专属群点击这里加入QQ群
客服邮箱
回到顶部