电脑桌面
添加小米粒文库到电脑桌面
安装后可以在桌面快捷访问

2025年股权转让协议

2025年股权转让协议_第1页
1/2
2025年股权转让协议_第2页
2/2
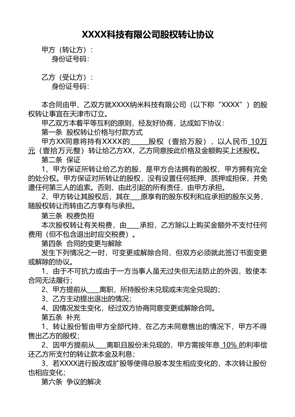
XXXX科技有限公司股权转让协议甲方(转让方): 身份证号码:乙方(受让方): 身份证号码: 本合同由甲、乙双方就XXXX纳米科技有限公司(以下称“XXXX”)的股权转让事宜在天津市订立。甲乙双方本着平等互利的原则,经友好协商,达成如下协议:第一条 股权转让价格与付款方式甲方XX同意将持有XXXX的 股权(壹拾万股),以人民币 10 万 元(壹拾万元整)转让给乙方XX,乙方同意按此价格及金额购买上述股权。第二条 保证1、甲方保证所转让给乙方的股,是甲方合法拥有的股权,甲方拥有完全的处分权。甲方保证对所转让的股权,没有设置任何抵押、质押或担保,并免遭任何第三人的追索。否则,由此引起的所有责任,由甲方承担。2、甲方转让其股权后,其在 原享有的股东权利和应承担的股东义务,随股权转让而转由乙方享有与承担。第三条 税费负担本次股权转让有关税费,由 承担,乙方除以上购买金额外不支付任何费用(但不包含退出时应交税费)。第四条 合同的变更与解除发生下列情况之一时,可变更或解除合同,但双方必须就此签订书面变更或解除的协议。1、由于不可抗力或由于一方当事人虽无过失但无法防止的外因,致使本合同无法履行;2、甲方提前从 离职,所持股份未兑现或未完全兑现的;3、乙方主动提出退出的情况;4、因情况发生变化,经过双方协商同意变更或解除合同。第五条 补充1、转让股份暂由甲方全部代持,在乙方未同意售出的情况下,甲方不得售出乙方的股权;2、因甲方提前从 离职且股份未兑现的,甲方需按年息 10% 的利率偿还乙方所支付的转让款本金及利息;3、若XXXX进行股改或扩股等使得总股本发生相应变化的,本次转让股份也相应变化;第六条 争议的解决1、本合同履行过程中的争议,各方应友好协商解决。2、假如协商不成,则任何一方均可向有管辖权人民法院起诉。第七条 合同生效的条件和日期本合同经各方签字后生效。第八条 其他 本合同正本一式二份,甲、乙双方各执壹份,具有同等法律效力。甲方(签字):_____________ 乙方(签字):_____________ 日期:

1、当您付费下载文档后,您只拥有了使用权限,并不意味着购买了版权,文档只能用于自身使用,不得用于其他商业用途(如 [转卖]进行直接盈利或[编辑后售卖]进行间接盈利)。
2、本站所有内容均由合作方或网友上传,本站不对文档的完整性、权威性及其观点立场正确性做任何保证或承诺!文档内容仅供研究参考,付费前请自行鉴别。
3、如文档内容存在违规,或者侵犯商业秘密、侵犯著作权等,请点击“违规举报”。

碎片内容

2025年股权转让协议

确认删除?
VIP
微信客服
  • 扫码咨询
会员Q群
  • 会员专属群点击这里加入QQ群
客服邮箱
回到顶部