电脑桌面
添加小米粒文库到电脑桌面
安装后可以在桌面快捷访问

【金版新学案】2015届高考化学总复习讲义 专题一 第四单元 离子反应教案 苏教版

【金版新学案】2015届高考化学总复习讲义 专题一 第四单元 离子反应教案 苏教版_第1页
1/13
【金版新学案】2015届高考化学总复习讲义 专题一 第四单元 离子反应教案 苏教版_第2页
2/13
【金版新学案】2015届高考化学总复习讲义 专题一 第四单元 离子反应教案 苏教版_第3页
3/13
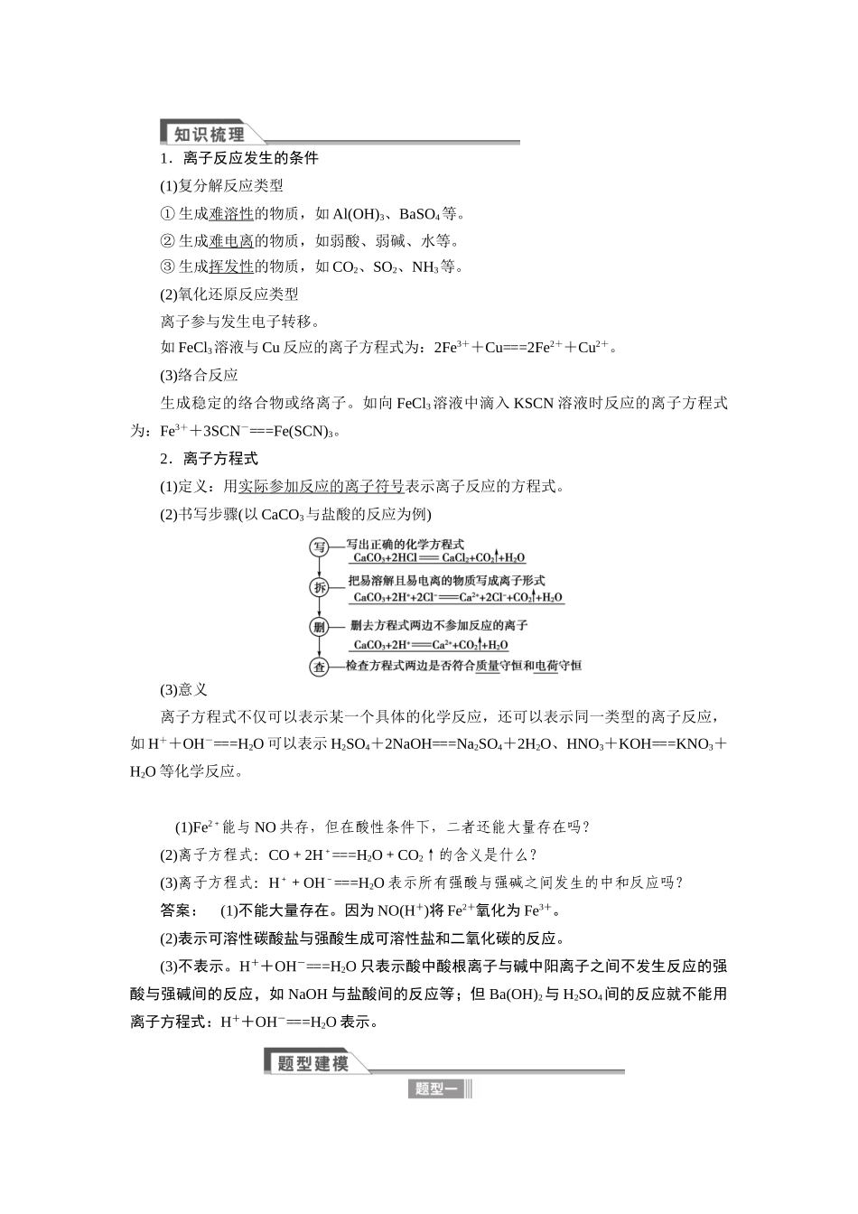
2015《金版新学案》高中化学总复习讲义:专题一 第四单元 离子反应考点一 电解质1.从电解质的角度给化合物分类(1)化合物分为电解质和非电解质的依据是:在水溶液中或熔融状态下能否导电。(2)电解质分为强电解质和弱电解质的依据是:在水溶液中能否完全电离。(3)与物质类别的关系① 强电解质主要包括:强酸、强碱、绝大多数盐,如 HNO3、NaOH、CaCO3等。② 弱电解质主要包括:弱酸、弱碱、少数盐和水,如碳酸、一水合氨等。2.电解质的电离电离是指电解质在水溶液中或熔融状态下,离解成自由移动离子的过程。3.电离方程式的书写(1)强电解质的电离方程式中,用“===”连接,弱电解质(包括弱酸的酸式酸根)的电离方程式中,用“ ”连接。(2)多元弱酸的电离分步书写,多元弱碱的电离一步写完。如:H2CO3:H2CO3H++HCO,HCOH++CO;Fe(OH)3:Fe(OH)3Fe3++3OH-。 (1)电解质一定能导电吗?导电的物质一定是电解质吗?(2)强电解质溶液的导电能力一定强吗?提示: (1)电解质与导电之间无直接关系,电解质只有发生了电离才能导电。除电离后的电解质导电外,还有导体、半导体等的导电。(2)电解质溶液的导电能力主要决定于溶液中自由移动离子浓度大小,若稀的强电解质溶液中因离子浓度较小,导电能力较弱,相反较浓的弱电解质溶液中因离子浓度较大,导电能力较强。即电解质溶液的导电能力与强、弱电解质之间无直接关系。1.下列物质中,属于电解质的是________,属于非电解质的是________;属于强电解质的是________,属于弱电解质的是________(填序号)。①H2SO4 ②盐酸 ③氯气 ④硫酸钡 ⑤酒精 ⑥铜⑦H2CO3 ⑧氯化氢 ⑨蔗糖 ⑩氨气 ⑪ CO2 ⑫ NaHCO3答案: ①④⑦⑧⑫ ⑤⑨⑩⑪ ①④⑧⑫ ⑦ (1)单质和混合物既不是电解质也不是非电解质,如 Cu、NaCl 溶液。(2)必须是由本身电离而导电的化合物才是电解质,如 CO2、SO2、NH3的水溶液能导电,但它们属于非电解质。2.写出 NaHSO4在下列条件下的电离方程式:(1)溶于水:________________________________________________________________________。(2)熔融状态下:________________________________________________________________________。答案: (1)NaHSO4===Na++H++SO(2)NaHSO4===Na++HSO3.同一温度下,强电解质溶液 a,弱电解质溶液 b,金属导体 c 三者的导电能力相同,若升高温度后,它们的导电能力强弱顺序是( )A.b>a>c B.a=b=cC.c>a>b D.b>...

1、当您付费下载文档后,您只拥有了使用权限,并不意味着购买了版权,文档只能用于自身使用,不得用于其他商业用途(如 [转卖]进行直接盈利或[编辑后售卖]进行间接盈利)。
2、本站所有内容均由合作方或网友上传,本站不对文档的完整性、权威性及其观点立场正确性做任何保证或承诺!文档内容仅供研究参考,付费前请自行鉴别。
3、如文档内容存在违规,或者侵犯商业秘密、侵犯著作权等,请点击“违规举报”。

碎片内容

【金版新学案】2015届高考化学总复习讲义 专题一 第四单元 离子反应教案 苏教版

您可能关注的文档

文章天下+ 关注
实名认证
内容提供者

各种文档应有尽有

相关文档

确认删除?
VIP
微信客服
  • 扫码咨询
会员Q群
  • 会员专属群点击这里加入QQ群
客服邮箱
回到顶部