电脑桌面
添加小米粒文库到电脑桌面
安装后可以在桌面快捷访问

标准公司企业员工聘用合同专业版——范本

标准公司企业员工聘用合同专业版——范本_第1页
1/3
标准公司企业员工聘用合同专业版——范本_第2页
2/3
标准公司企业员工聘用合同专业版——范本_第3页
3/3
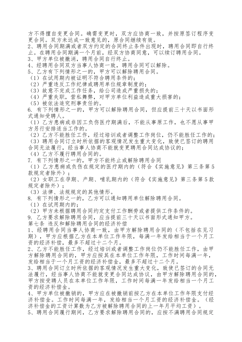
标准公司企业员工聘用合同专业版甲方(聘用单位):乙方(受聘人):甲乙双方根据国家和本市有关法规、规定,根据自愿、平等、协商一致的原则,签订本合同。第一条 合同期限1、合同有效期:自 ____年__月__日至 ____年__月___日止(其中 年 月 日至 年 月 日为见习期,试用期),合同期满聘用关系自然终止。2、聘用合同期满前一个月,经双方协商同意,可以续订聘用合同。3、签订聘用合同的期限,不得超过国家规定的退离休时间,国家和本市另有规定可以延长(推迟)退休年龄(时间)的,可在乙方达到法定离退休年龄时,再根据规定条件,续订聘用合同。4、本合同期满后,任何一方认为不再续订聘用合同的,应在合同期满前一个月书面通知对方。第二条 工作岗位1、甲方根据工作任务需要及乙方的岗位意向与乙方签订岗位聘用合同,明确乙方的具体工作岗位及职责。2、甲方根据工作需要及乙方的业务、工作能力和表现,可以调整乙方的工作岗位,重新签订岗位聘任合同。第三条 工作条件和劳动保护1、甲方实行每周工作 40 小时,每天工作 8 小时的工作制度。2、甲方为乙方提供符合国家规定的安全卫生的工作环境,保证乙方的人身安全及人体不受危害的环境条件下工作。3、甲方根据乙方工作岗位的实际情况,按国家有关规定向乙方提供必要的劳动保护用品。4、甲方可根据工作需要组织乙方参加必要的业务知识培训。第四条 工作酬劳1、根据国家、市府和单位的有关规定,乙方的工作岗位,甲方按月支付乙方工资为 元人民币。2、甲方根据国家、市府和单位的有关规定,调整乙方的工资。3、乙方享受规定的福利待遇。4、乙方享受国家规定的法定节假日、寒暑假、探亲假、婚假、计划生育等假期。5、甲方按期为乙方缴付养老保险金、待业保险金和其它社会保险金。第五条 工作纪律、奖励和惩处1、乙方应遵守国家的法律、法规。2、乙方应遵守甲方规定的各项规章制度和劳动纪律,自觉服从甲方的管理、教育。3、甲方按市府和单位有关规定,依照乙方的工作实绩、贡献大小给予奖励。4、乙方如违反甲方的规章制度、劳动纪律,甲方按市府和单位的有关规定经予处罚。第六条 聘用合同的变更、终止和解除1、聘用合同依法签订后,合同双方必须全面履行合同规定的义务,任何一方不得擅自变更合同。确需变更时,双方应协商一致,并按原签订程序变更合同。双方未达成一致意见的,原合同继续有效。2、聘用合同期满或者双方约定的合同终止条件出现时,聘用合同即自行终止。在聘...

1、当您付费下载文档后,您只拥有了使用权限,并不意味着购买了版权,文档只能用于自身使用,不得用于其他商业用途(如 [转卖]进行直接盈利或[编辑后售卖]进行间接盈利)。
2、本站所有内容均由合作方或网友上传,本站不对文档的完整性、权威性及其观点立场正确性做任何保证或承诺!文档内容仅供研究参考,付费前请自行鉴别。
3、如文档内容存在违规,或者侵犯商业秘密、侵犯著作权等,请点击“违规举报”。

碎片内容

标准公司企业员工聘用合同专业版——范本

您可能关注的文档

确认删除?
VIP
微信客服
  • 扫码咨询
会员Q群
  • 会员专属群点击这里加入QQ群
客服邮箱
回到顶部