电脑桌面
添加小米粒文库到电脑桌面
安装后可以在桌面快捷访问

高考化学大一轮复习讲义 化学实验(第2讲)苏教版试题VIP免费

高考化学大一轮复习讲义  化学实验(第2讲)苏教版试题_第1页
1/21
高考化学大一轮复习讲义  化学实验(第2讲)苏教版试题_第2页
2/21
高考化学大一轮复习讲义  化学实验(第2讲)苏教版试题_第3页
3/21
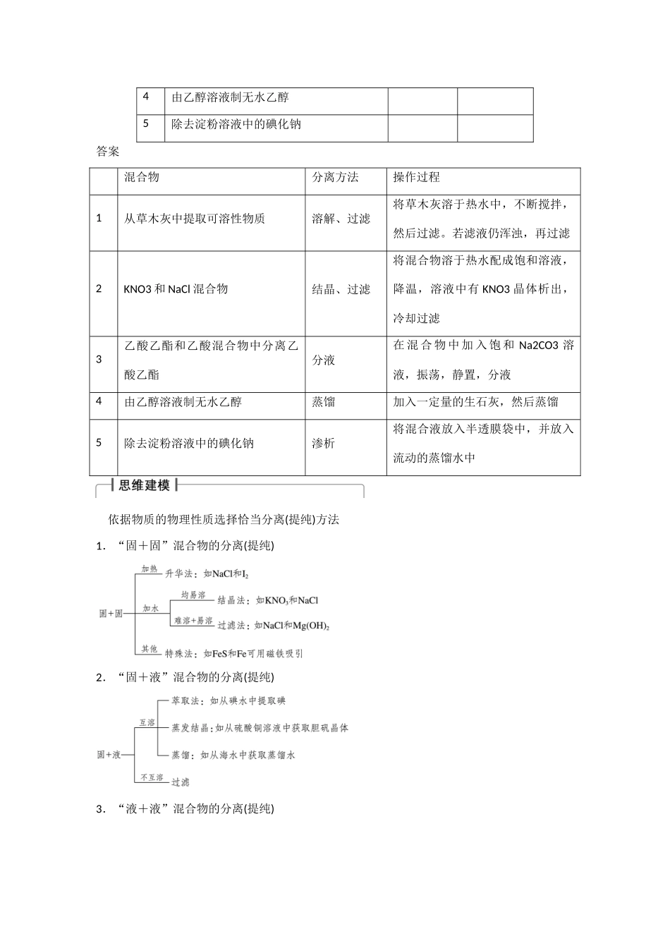
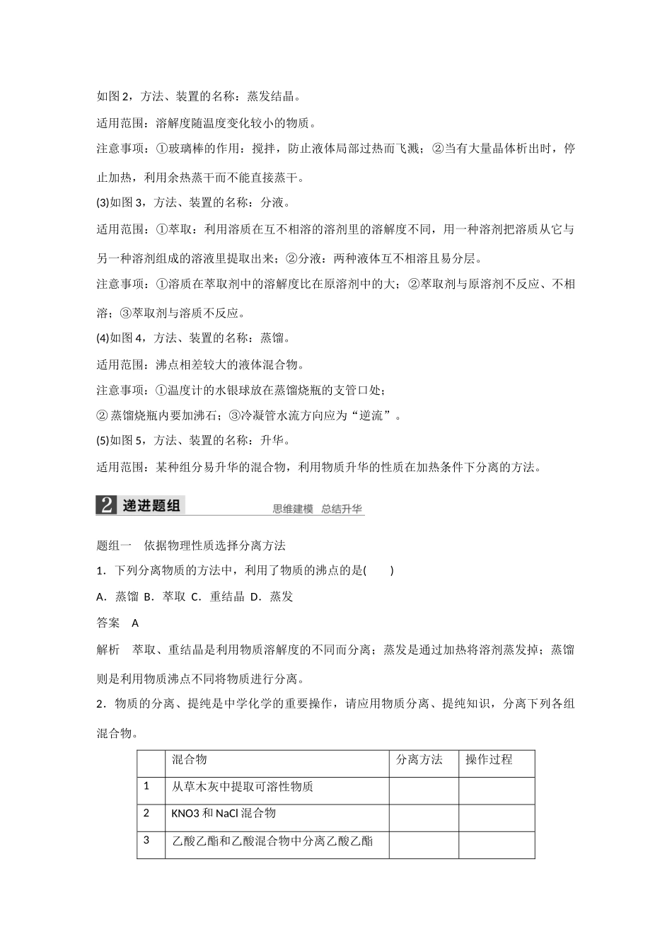
第2讲物质的分离和提纯[考纲要求]1.能对常见的物质进行检验、分离和提纯;掌握过滤、分液、蒸馏等操作的步骤及要求。2.绘制和识别典型的实验仪器装置图。考点一物质分离、提纯的常用物理方法1.物质分离、提纯的区别(1)物质的分离将混合物的各组分分离开来,获得几种纯净物的过程。(2)物质的提纯将混合物中的杂质除去而得到纯净物的过程,又叫物质的净化或除杂。2.物质分离、提纯的常用物理方法试根据所学的知识填写操作方法及相关内容。图1图2图3图4图5(1)如图1,方法、装置的名称:过滤。适用范围:把不溶性固体与液体进行分离。注意事项:①一贴:滤纸紧贴漏斗内壁;二低:滤纸上边缘低于漏斗边缘,液面低于滤纸边缘;三靠:烧杯紧靠玻璃棒,玻璃棒轻靠三层滤纸处,漏斗下端尖口处紧靠烧杯内壁。②若滤液浑浊,需更换滤纸,重新过滤。浑浊的原因可能是滤纸破损、滤液超过滤纸边缘。(2)结晶是晶体从饱和溶液中析出的过程,对溶解度受温度变化影响不大的固态溶质,采用蒸发溶剂的方法,而对溶解度受温度变化影响相当大的固态溶质,采用冷却饱和溶液的方法。如图2,方法、装置的名称:蒸发结晶。适用范围:溶解度随温度变化较小的物质。注意事项:①玻璃棒的作用:搅拌,防止液体局部过热而飞溅;②当有大量晶体析出时,停止加热,利用余热蒸干而不能直接蒸干。(3)如图3,方法、装置的名称:分液。适用范围:①萃取:利用溶质在互不相溶的溶剂里的溶解度不同,用一种溶剂把溶质从它与另一种溶剂组成的溶液里提取出来;②分液:两种液体互不相溶且易分层。注意事项:①溶质在萃取剂中的溶解度比在原溶剂中的大;②萃取剂与原溶剂不反应、不相溶;③萃取剂与溶质不反应。(4)如图4,方法、装置的名称:蒸馏。适用范围:沸点相差较大的液体混合物。注意事项:①温度计的水银球放在蒸馏烧瓶的支管口处;②蒸馏烧瓶内要加沸石;③冷凝管水流方向应为“逆流”。(5)如图5,方法、装置的名称:升华。适用范围:某种组分易升华的混合物,利用物质升华的性质在加热条件下分离的方法。题组一依据物理性质选择分离方法1.下列分离物质的方法中,利用了物质的沸点的是()A.蒸馏B.萃取C.重结晶D.蒸发答案A解析萃取、重结晶是利用物质溶解度的不同而分离;蒸发是通过加热将溶剂蒸发掉;蒸馏则是利用物质沸点不同将物质进行分离。2.物质的分离、提纯是中学化学的重要操作,请应用物质分离、提纯知识,分离下列各组混合物。混合物分离方法操作过程1从草木灰中提取可溶性物质2KNO3和NaCl混合物3乙酸乙酯和乙酸混合物中分离乙酸乙酯4由乙醇溶液制无水乙醇5除去淀粉溶液中的碘化钠答案混合物分离方法操作过程1从草木灰中提取可溶性物质溶解、过滤将草木灰溶于热水中,不断搅拌,然后过滤。若滤液仍浑浊,再过滤2KNO3和NaCl混合物结晶、过滤将混合物溶于热水配成饱和溶液,降温,溶液中有KNO3晶体析出,冷却过滤3乙酸乙酯和乙酸混合物中分离乙酸乙酯分液在混合物中加入饱和Na2CO3溶液,振荡,静置,分液4由乙醇溶液制无水乙醇蒸馏加入一定量的生石灰,然后蒸馏5除去淀粉溶液中的碘化钠渗析将混合液放入半透膜袋中,并放入流动的蒸馏水中依据物质的物理性质选择恰当分离(提纯)方法1.“固+固”混合物的分离(提纯)2.“固+液”混合物的分离(提纯)3.“液+液”混合物的分离(提纯)题组二物质分离仪器、装置的选择3.下列实验装置不适用于物质分离的是()答案D解析D项为气体发生装置。4.(2012·北京理综,8)下列实验中,所选装置不合理的是()A.分离Na2CO3溶液和CH3COOC2H5,选④B.用CCl4提取碘水中的碘,选③C.用FeCl2溶液吸收Cl2选⑤D.粗盐提纯,选①和②答案A解析解答本题主要从物质的性质、实验原理、仪器的选择是否正确等角度去分析CH3COOC2H5与Na2CO3溶液互不相溶,故应选择分液法将其分离,因此选③,A错;用CCl4提取碘水中的碘,应选择分液漏斗萃取分液,B正确;将Cl2通过盛有FeCl2溶液的洗气瓶,将Cl2吸收,C正确;粗盐提纯应先将粗盐溶于蒸馏水中,然后过滤除掉泥沙等不溶物,再蒸发、浓缩,最后得到NaCl晶体,D正确。题组三物质分离操作的注意事项5.下列实验操作中错误的是()A.分液时...

1、当您付费下载文档后,您只拥有了使用权限,并不意味着购买了版权,文档只能用于自身使用,不得用于其他商业用途(如 [转卖]进行直接盈利或[编辑后售卖]进行间接盈利)。
2、本站所有内容均由合作方或网友上传,本站不对文档的完整性、权威性及其观点立场正确性做任何保证或承诺!文档内容仅供研究参考,付费前请自行鉴别。
3、如文档内容存在违规,或者侵犯商业秘密、侵犯著作权等,请点击“违规举报”。

碎片内容

高考化学大一轮复习讲义 化学实验(第2讲)苏教版试题

您可能关注的文档

文章天下+ 关注
实名认证
内容提供者

各种文档应有尽有

确认删除?
VIP
微信客服
  • 扫码咨询
会员Q群
  • 会员专属群点击这里加入QQ群
客服邮箱
回到顶部