电脑桌面
添加小米粒文库到电脑桌面
安装后可以在桌面快捷访问

第2课时随机事件的概率(已对)

第2课时随机事件的概率(已对)_第1页
1/4
第2课时随机事件的概率(已对)_第2页
2/4
第2课时随机事件的概率(已对)_第3页
3/4
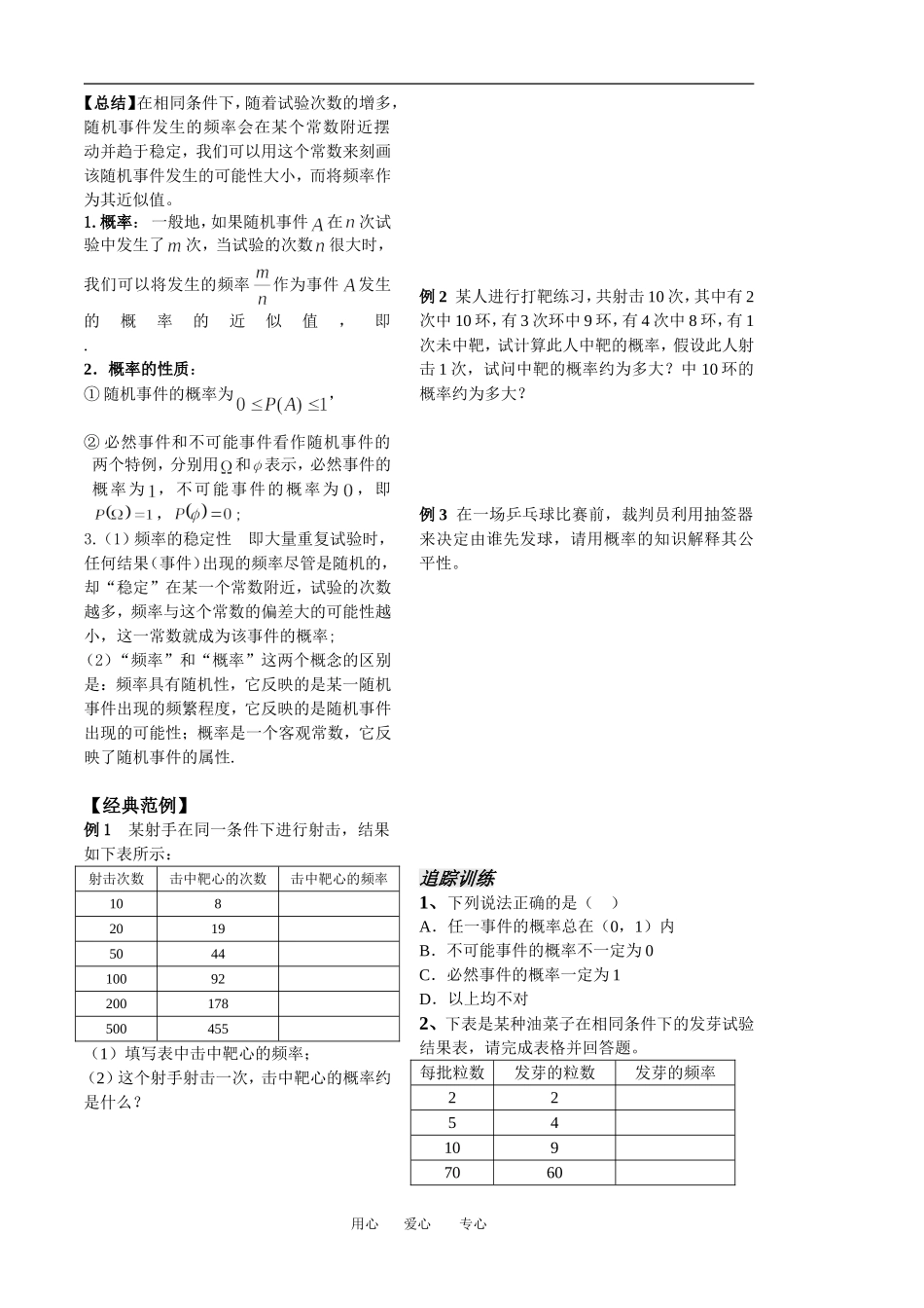
第 31 课时 7.1.2 随机事件的概率用心 爱心 专心【学习导航】 知识网络 事件随机事件的概率学习要求 1.理解随机事件的频率定义及概率的统计定义,知道根据概率的统计定义计算概率的方法, 理解频率和概率的区别和联系;2.通过对概率的学习,使学生对对立统一的辨证规律有进一步的认识.【课堂互动】自学评价1.随机事件的概率:我们已经学习用概率表示一个事件在一次试验或观测中发生的可能性的大小,它是在 ~ 之间的一个数,将这个事件记为,用表示事件发生的概率.怎样确定某一事件发生的概率呢?实验 1 奥地利遗传学家(G.Mendel)用豌豆进行杂交试验,下表为试验结果(其中为第一子代,为第二子代):性状的表现的表现种 子的 形状全 部圆粒圆 粒5474皱粒1850圆 粒 ︰ 皱粒≈2.96︰1茎 的高度全 部高茎高 茎787矮茎277高 茎 ︰ 矮茎≈2.84︰1子 叶的 颜色全 部黄色黄 色6022绿色2001黄 色 ︰ 绿色≈3.01︰1豆 荚的 形状全 部饱满饱 满882不饱满 299饱 满 ︰ 不饱满≈2.95︰1孟德尔发现第一子代对于一种性状为必然事件,其可能性为 100%,另一种性状的可能性为 0,而第二子代对于前一种性状的可能性约为 75%,后一种性状的可能性约为25%,通过进一步研究,他发现了生物遗传的基本规律.实际上,孟德尔是从某种性状发生的频率作出估计的.实验 2 在《算法初步》一章中,我们曾设计了一个抛掷硬币的模拟试验.下表是连续 8 次模拟试验的结果:AB1模拟次数 10正面向上的频率 0.32模拟次数 100正面向上的频率 0.533模拟次数 1000正面向上的频率 0.524模拟次数 5000正 面 向 上 的 频 率0.49965模拟次数10000正 面 向 上 的 频 率0.5066模拟次数50000正 面 向 上 的 频 率0.501187模拟次数100000正 面 向 上 的 频 率0.499048模拟次数500000正 面 向 上 的 频 率0.50019我们看到,当模拟次数很大时,正面向上的频率值接近于常数 0.5,并在其附近摆动.实验 3的前位小数中数字 6 出现的频率数字 6 出现的次数数字 6 出现的频率10090.090000200160.080000500480.0960001000940.09400020002000.10000050005120.1024001000010040.1004005000050170.1003401000000995480.099548从上表可以看出:数字 6 在的各位小数数字中出现的频率接近常数 0.1,并在其附近摆动。如果统计 0 至 9 这 10 个数字在的各位小数数字中出现的频率值,可以发现它们都是接近...

1、当您付费下载文档后,您只拥有了使用权限,并不意味着购买了版权,文档只能用于自身使用,不得用于其他商业用途(如 [转卖]进行直接盈利或[编辑后售卖]进行间接盈利)。
2、本站所有内容均由合作方或网友上传,本站不对文档的完整性、权威性及其观点立场正确性做任何保证或承诺!文档内容仅供研究参考,付费前请自行鉴别。
3、如文档内容存在违规,或者侵犯商业秘密、侵犯著作权等,请点击“违规举报”。

碎片内容

第2课时随机事件的概率(已对)

您可能关注的文档

文章天下+ 关注
实名认证
内容提供者

各种文档应有尽有

相关文档

确认删除?
VIP
微信客服
  • 扫码咨询
会员Q群
  • 会员专属群点击这里加入QQ群
客服邮箱
回到顶部