电脑桌面
添加小米粒文库到电脑桌面
安装后可以在桌面快捷访问

高考历史大二轮总复习与增分策略 板块二 中国近现代史 第7讲 改革开放前的现代中国试题VIP免费

高考历史大二轮总复习与增分策略 板块二 中国近现代史 第7讲 改革开放前的现代中国试题_第1页
1/26
高考历史大二轮总复习与增分策略 板块二 中国近现代史 第7讲 改革开放前的现代中国试题_第2页
2/26
高考历史大二轮总复习与增分策略 板块二 中国近现代史 第7讲 改革开放前的现代中国试题_第3页
3/26
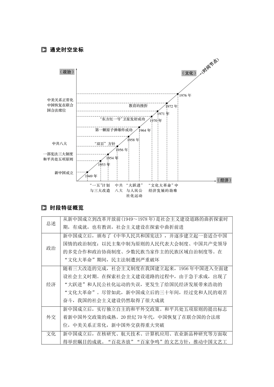
总述从新中国成立到改革开放前(1949~1978年)是社会主义建设道路的曲折探索时期,有成就,也有教训,社会主义建设在探索中曲折前进政治新中国成立后,颁布了《中华人民共和国宪法》,并逐步建立起一套适合中国国情的政治制度:以民主集中制为原则的人民代表大会制度、中国共产党领导的多党合作和政治协商制度、少数民族当家作主的民族区域自治制度等。在“文化大革命”期间,民主法制遭到严重破坏经济随着三大改造的完成,社会主义制度在我国建立起来,1956年中国进入全面建设社会主义时期。在探索社会主义建设道路的过程中,由于急于求成,出现了“大跃进”和人民公社化运动的失误,更发生了给国民经济发展带来浩劫的“文化大革命”。尽管如此,新中国成立后的三十年间,经过党和人民的艰苦奋斗,我国的社会主义建设仍然取得了很大成就外交新中国成立后,实行独立自主的和平外交政策。和平共处五项原则的提出标志着新中国外交政策的成熟。20世纪70年代,中国恢复了在联合国的合法席位,中美关系正常化,新中国外交获得重大突破文化新中国成立后,在核研究、航天技术、计算机应用、农业新品种研究等方面取得举世瞩目的成就。“百花齐放”“百家争鸣”的文艺方针,推动中国文艺工作者创造出丰富多彩的文学艺术作品一、中华人民共和国成立1.成立:1949年10月1日,中华人民共和国成立。2.意义(1)新中国的成立开创了中国历史的新纪元,标志着中国新民主主义革命的基本胜利。(2)新中国的成立,是马克思主义普遍原理与中国革命实践相结合的胜利。二、民主政治制度的建设1.中国共产党领导的多党合作和政治协商制度(1)建立:1949年,中国人民政治协商会议的成功召开标志着中国初步建立了中国共产党领导的多党合作和政治协商制度。(2)发展:1956年,中国共产党提出与民主党派实行“长期共存,互相监督”的方针。2.人民代表大会制度(1)建立:1954年,第一届全国人民代表大会通过了《中华人民共和国宪法》,正式以国家根本大法的形式确立了人民代表大会制度。(2)地位:中国的根本政治制度,全国人民代表大会是国家最高权力机关。3.民族区域自治制度(1)建立:1949年《共同纲领》规定在各少数民族聚居的地区,实行民族区域自治。(2)完善:1954年宪法明确规定了民族区域自治制度是我国的一项基本政治制度。(3)作用:促进了少数民族当家作主愿望的实现;实现民族平等,保证祖国统一与民族团结;调动各族人民建设社会主义的积极性。4.社会主义法制建设(1)《中国人民政治协商会议共同纲领》①背景:国民党政权被推翻,新中国即将成立。②性质:临时宪法。③内容:制定了新中国各项制度的总原则。④意义:为新中国的成立提供了法律依据,是中央人民政府的施政方针。(2)1954年《中华人民共和国宪法》①背景:人民政权得到巩固,新民主主义社会向社会主义社会过渡。②性质:中国第一部社会主义类型的宪法。③内容:用根本大法的形式规定了国家的国体与政体。④意义:为社会主义民主和法制建设奠定了基础。三、“文化大革命”1.原因(1)党内“左”倾错误发展到以阶级斗争为纲。(2)毛泽东错误地估计了国内外形势,想通过“文化大革命”来防止资本主义复辟。(3)林彪、江青等野心家利用毛泽东的错误,推波助澜。2.对民主与法制的破坏:人民生命财产得不到保障;社会秩序混乱;人民代表大会制度和政治协商制度遭到破坏;法律形同虚设,人权被严重践踏;刘少奇等一系列冤假错案。1.三大社会主义民主政治制度体现的中国特色制度中国特色人民代表大会制度把人民主权原则与中国实际相结合,体现了最广泛的民主,是人民当家作主的最好组织形式;实行民主集中制原则;适合中国国情中国共产党领导的多党合作和政治协商制度把马克思主义政党理论、统一战线学说与我国实际相结合,多党合作,政治协商,中国共产党处于领导核心地位,是执政党;民主党派是参政党,参政议政,民主监督。以服务于社会主义事业为共同目标民族区域自治制度在各少数民族聚居的地方实行区域自治,有效解决了我国少数民族的问题,实现了少数民族当家作主的愿望,符合中国国情和历史传统2.近现代中国三部宪法性文件的比较《中华民国临时...

1、当您付费下载文档后,您只拥有了使用权限,并不意味着购买了版权,文档只能用于自身使用,不得用于其他商业用途(如 [转卖]进行直接盈利或[编辑后售卖]进行间接盈利)。
2、本站所有内容均由合作方或网友上传,本站不对文档的完整性、权威性及其观点立场正确性做任何保证或承诺!文档内容仅供研究参考,付费前请自行鉴别。
3、如文档内容存在违规,或者侵犯商业秘密、侵犯著作权等,请点击“违规举报”。

碎片内容

高考历史大二轮总复习与增分策略 板块二 中国近现代史 第7讲 改革开放前的现代中国试题

确认删除?
VIP
微信客服
  • 扫码咨询
会员Q群
  • 会员专属群点击这里加入QQ群
客服邮箱
回到顶部