电脑桌面
添加小米粒文库到电脑桌面
安装后可以在桌面快捷访问

高考数学 专题1 集合与函数章末复习提升学案 湘教版必修1-湘教版高三必修1数学学案

高考数学 专题1 集合与函数章末复习提升学案 湘教版必修1-湘教版高三必修1数学学案_第1页
1/5
高考数学 专题1 集合与函数章末复习提升学案 湘教版必修1-湘教版高三必修1数学学案_第2页
2/5
高考数学 专题1 集合与函数章末复习提升学案 湘教版必修1-湘教版高三必修1数学学案_第3页
3/5
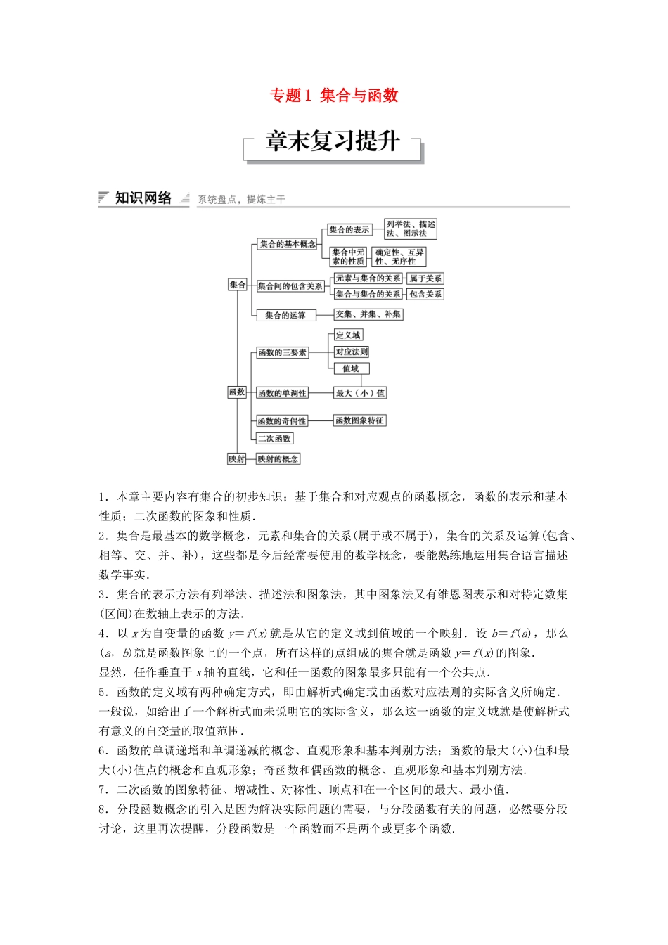
专题 1 集合与函数1.本章主要内容有集合的初步知识;基于集合和对应观点的函数概念,函数的表示和基本性质;二次函数的图象和性质.2.集合是最基本的数学概念,元素和集合的关系(属于或不属于),集合的关系及运算(包含、相等、交、并、补),这些都是今后经常要使用的数学概念,要能熟练地运用集合语言描述数学事实.3.集合的表示方法有列举法、描述法和图象法,其中图象法又有维恩图表示和对特定数集(区间)在数轴上表示的方法.4.以 x 为自变量的函数 y=f(x)就是从它的定义域到值域的一个映射.设 b=f(a),那么(a,b)就是函数图象上的一个点,所有这样的点组成的集合就是函数 y=f(x)的图象.显然,任作垂直于 x 轴的直线,它和任一函数的图象最多只能有一个公共点.5.函数的定义域有两种确定方式,即由解析式确定或由函数对应法则的实际含义所确定.一般说,如给出了一个解析式而未说明它的实际含义,那么这一函数的定义域就是使解析式有意义的自变量的取值范围.6.函数的单调递增和单调递减的概念、直观形象和基本判别方法;函数的最大(小)值和最大(小)值点的概念和直观形象;奇函数和偶函数的概念、直观形象和基本判别方法.7.二次函数的图象特征、增减性、对称性、顶点和在一个区间的最大、最小值.8.分段函数概念的引入是因为解决实际问题的需要,与分段函数有关的问题,必然要分段讨论,这里再次提醒,分段函数是一个函数而不是两个或更多个函数.题型一 集合的运算集合的运算是指集合间的交、并、补这三种常见的运算,在运算过程中往往由于运算能力差或考虑不全面而出现错误,不等式解集之间的包含关系通常用数轴法,而用列举法表示的集合运算常用 Venn 图法,运算时特别注意对∅的讨论,不要遗漏.例 1 已知集合 A={x|0≤x≤2},B={x|a≤x≤a+3}.(1)若(∁RA)∪B=R,求 a 的取值范围.(2)是否存在 a 使(∁RA)∪B=R 且 A∩B=∅?解 (1)A={x|0≤x≤2},∴∁RA={x|x<0,或 x>2}. (∁RA)∪B=R.∴∴-1≤a≤0,即 a 的取值范围是[-1,0].(2)由(1)知(∁RA)∪B=R 时,-1≤a≤0,而 a+3∈[2,3],∴A⊆B,这与 A∩B=∅矛盾.即这样的 a 不存在.跟踪演练 1 (1)已知集合 U={2,3,6,8},A={2,3},B={2,6,8},则(∁UA)∩B=________.(2)已知集合 A={x∈R||x|≤2},B={x∈R|x≤1},则 A∩B 等于( )A.(-∞,2] B.[1,2]C.[-2,2]D.[-2,1]答案 (1){6,8} (2)D解析 (1)先计算∁...

1、当您付费下载文档后,您只拥有了使用权限,并不意味着购买了版权,文档只能用于自身使用,不得用于其他商业用途(如 [转卖]进行直接盈利或[编辑后售卖]进行间接盈利)。
2、本站所有内容均由合作方或网友上传,本站不对文档的完整性、权威性及其观点立场正确性做任何保证或承诺!文档内容仅供研究参考,付费前请自行鉴别。
3、如文档内容存在违规,或者侵犯商业秘密、侵犯著作权等,请点击“违规举报”。

碎片内容

高考数学 专题1 集合与函数章末复习提升学案 湘教版必修1-湘教版高三必修1数学学案

确认删除?
VIP
微信客服
  • 扫码咨询
会员Q群
  • 会员专属群点击这里加入QQ群
客服邮箱
回到顶部