电脑桌面
添加小米粒文库到电脑桌面
安装后可以在桌面快捷访问

软件质量保证复习题及答案

软件质量保证复习题及答案_第1页
1/12
软件质量保证复习题及答案_第2页
2/12
软件质量保证复习题及答案_第3页
3/12
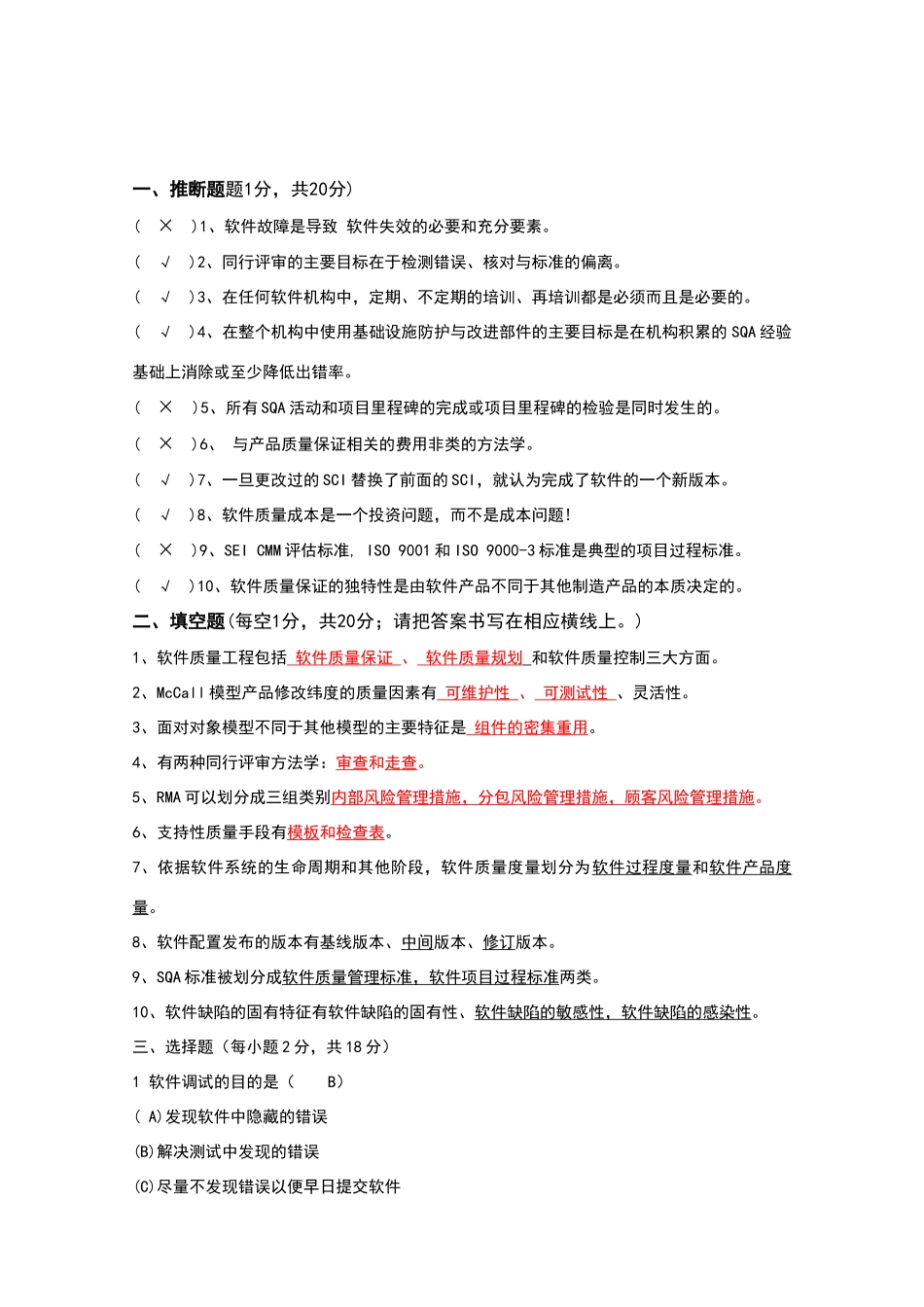
一、推断题题1分,共20分)( × )1、软件故障是导致 软件失效的必要和充分要素。( √ )2、同行评审的主要目标在于检测错误、核对与标准的偏离。( √ )3、在任何软件机构中,定期、不定期的培训、再培训都是必须而且是必要的。( √ )4、在整个机构中使用基础设施防护与改进部件的主要目标是在机构积累的 SQA 经验基础上消除或至少降低出错率。( × )5、所有 SQA 活动和项目里程碑的完成或项目里程碑的检验是同时发生的。( × )6、 与产品质量保证相关的费用非类的方法学。( √ )7、一旦更改过的 SCI 替换了前面的 SCI,就认为完成了软件的一个新版本。( √ )8、软件质量成本是一个投资问题,而不是成本问题!( × )9、SEI CMM 评估标准, ISO 9001 和 ISO 9000-3 标准是典型的项目过程标准。( √ )10、软件质量保证的独特性是由软件产品不同于其他制造产品的本质决定的。二、填空题(每空1分,共20分;请把答案书写在相应横线上。)1、软件质量工程包括 软件质量保证 、 软件质量规划 和软件质量控制三大方面。2、McCall 模型产品修改纬度的质量因素有 可维护性 、 可测试性 、灵活性。3、面对对象模型不同于其他模型的主要特征是 组件的密集重用。4、有两种同行评审方法学:审查和走查。5、RMA 可以划分成三组类别内部风险管理措施,分包风险管理措施,顾客风险管理措施。6、支持性质量手段有模板和检查表。7、依据软件系统的生命周期和其他阶段,软件质量度量划分为软件过程度量和软件产品度量。8、软件配置发布的版本有基线版本、中间版本、修订版本。9、SQA 标准被划分成软件质量管理标准,软件项目过程标准两类。10、软件缺陷的固有特征有软件缺陷的固有性、软件缺陷的敏感性,软件缺陷的感染性。三、选择题(每小题 2 分,共 18 分)1 软件调试的目的是(B)( A)发现软件中隐藏的错误(B)解决测试中发现的错误(C)尽量不发现错误以便早日提交软件(D)证明软件的正确性2 .黑盒测试技术中不包括( D )(A)等值分析测试(B)边界值分析测试(C)错误推测法(D)逻辑覆盖测试 3.(D)是把输入条件视为“因”,把输出条件视为“果”,将黑盒看成是从因到果的网络图(A)等值分析测试(B)边界值分析测试(C)错误推测法(D)因果图4.集成测试的测试用例是根据( C )的结果来设计。A.需求分析 B.源程序 C.概要设计 D.详细设计5 CMMI 中,( D )主要致力于技术革新和优化过程的改...

1、当您付费下载文档后,您只拥有了使用权限,并不意味着购买了版权,文档只能用于自身使用,不得用于其他商业用途(如 [转卖]进行直接盈利或[编辑后售卖]进行间接盈利)。
2、本站所有内容均由合作方或网友上传,本站不对文档的完整性、权威性及其观点立场正确性做任何保证或承诺!文档内容仅供研究参考,付费前请自行鉴别。
3、如文档内容存在违规,或者侵犯商业秘密、侵犯著作权等,请点击“违规举报”。

碎片内容

软件质量保证复习题及答案

您可能关注的文档

确认删除?
VIP
微信客服
  • 扫码咨询
会员Q群
  • 会员专属群点击这里加入QQ群
客服邮箱
回到顶部