电脑桌面
添加小米粒文库到电脑桌面
安装后可以在桌面快捷访问

(全国通用)高考物理二轮复习 专题12 波粒二象性 原子和原子核学案-人教版高三全册物理学案

(全国通用)高考物理二轮复习 专题12 波粒二象性 原子和原子核学案-人教版高三全册物理学案_第1页
1/11
(全国通用)高考物理二轮复习 专题12 波粒二象性 原子和原子核学案-人教版高三全册物理学案_第2页
2/11
(全国通用)高考物理二轮复习 专题12 波粒二象性 原子和原子核学案-人教版高三全册物理学案_第3页
3/11
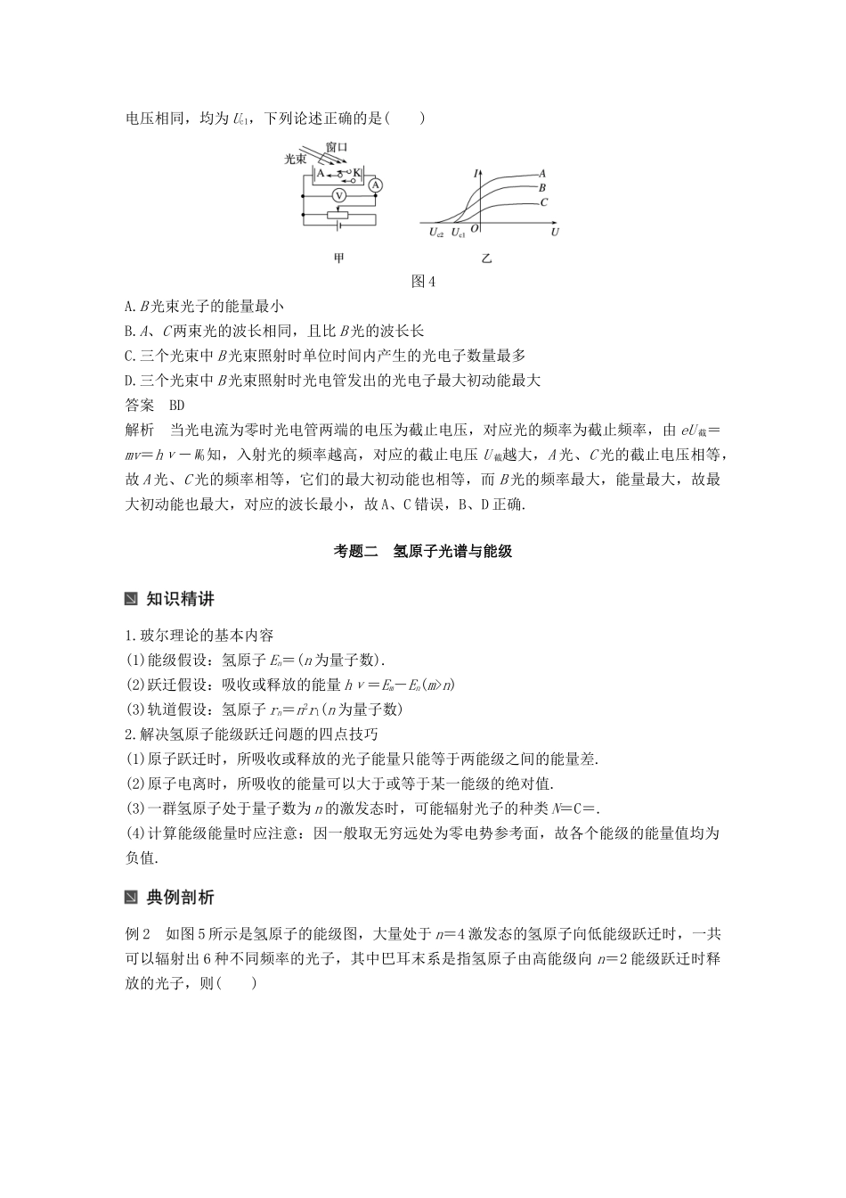
专题 12 波粒二象性 原子和原子核考题一 光电效应与光子说1.爱因斯坦光电效应方程Ek=hν-W0.2.用图象表示光电效应方程,如图 1 所示图 1(1)极限频率:图线与 ν 轴的交点的横坐标 ν0.(2)逸出功:图线与 Ek交点的纵坐标的值 W0.(3)普朗克常量:图线的斜率 k=h.3.处理光电效应问题的两条线索:光强和光的频率(1)光强→光子数目多→发射光电子数多→光电流大(2)光子频率高→光子能量大→产生光电子的最大初动能大例 1 爱因斯坦因提出了光量子概念并成功地解释光电效应的规律而获得 1921 年诺贝尔物理学奖.某种金属逸出光电子的最大初动能 Ekm与入射光频率 ν 的关系如图 2 所示,其中 ν0为极限频率.从图中可以确定的是( )图 2A.逸出功与 ν 有关B.当 ν>ν0时,会逸出光电子C.Ekm与入射光强度成正比D.图中直线的斜率与普朗克常量有关解析 金属的逸出功是由金属自身决定的,与入射光频率 ν 无关,故 A 错误;当 ν>ν0时会有光电子逸出,故 B 正确;由光电效应方程 Ekm=hν-W0,知光电子的最大初动能 Ekm与入射光的强度无关,故 C 错误;由光电效应方程 Ekm=hν-W0,知 h=,故 D 正确.答案 BD变式训练1.一光电管的阴极 K 用截止频率为 ν 的金属铯制成,光电管阳极 A 和阴极 K 之间的正向电压为 U.用波长为 λ 的单色光射向阴极,产生了光电流.已知普朗克常量为 h,电子电荷量为e,真空中的光速为 c.求:(1)金属铯的逸出功 W0;(2)光电子到达阳极的最大动能 Ek.答案 (1)hν (2)eU+h-hν解析 (1)由题知,金属铯的逸出功 W0=hν(2)根据光电效应方程知,光电子的最大初动能Ekm=h-W0=h-hν根据动能定理得:eU=Ek-Ekm联立得:光电子到达阳极的最大动能 Ek=eU+h-hν2.如图 3 所示电路可研究光电效应规律.图中标有 A 和 K 的为光电管,其中 K 为阴极,A 为阳极.理想电流计可检测通过光电管的电流,理想电压表用来指示光电管两端的电压.现接通电源,用光子能量为 10.5 eV 的光照射阴极 K,电流计中有示数;若将滑动变阻器的滑片 P 缓慢向右滑动,电流计的读数逐渐减小,当滑至某一位置时电流计的读数恰好为零,读出此时电压表的示数为 6.0 V;现保持滑片 P 位置不变,光电管阴极材料的逸出功为__________,若增大入射光的强度,电流计的读数________(选填“为零”或“不为零”).图 3答案 4.5 eV 为零解析 由题知,当电流计的电流为 0 时...

1、当您付费下载文档后,您只拥有了使用权限,并不意味着购买了版权,文档只能用于自身使用,不得用于其他商业用途(如 [转卖]进行直接盈利或[编辑后售卖]进行间接盈利)。
2、本站所有内容均由合作方或网友上传,本站不对文档的完整性、权威性及其观点立场正确性做任何保证或承诺!文档内容仅供研究参考,付费前请自行鉴别。
3、如文档内容存在违规,或者侵犯商业秘密、侵犯著作权等,请点击“违规举报”。

碎片内容

(全国通用)高考物理二轮复习 专题12 波粒二象性 原子和原子核学案-人教版高三全册物理学案

确认删除?
VIP
微信客服
  • 扫码咨询
会员Q群
  • 会员专属群点击这里加入QQ群
客服邮箱
回到顶部