电脑桌面
添加小米粒文库到电脑桌面
安装后可以在桌面快捷访问

1.0工程计划管理要求

1.0工程计划管理要求_第1页
1/3
1.0工程计划管理要求_第2页
2/3
1.0工程计划管理要求_第3页
3/3
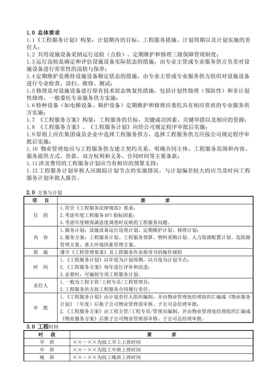
1.0 总体要求1.1《工程服务计划》构架:计划期内的目标、工程服务措施、计划周期以及计划实施的责任人;1.2 共用设施设备采纳运行巡检(点检)、定期维护和修理三级保障管理制度;1.3 运行巡检是确定和评估设施设备实际状态的措施,由专业主管或专业服务供方负责对设施设备进行常常性的巡检与保养;1.4 定期维护是维持设施设备额定状态的措施,由专业主管或专业服务供方组织对设施设备进行专业检查、清扫、维修、测试;1.5 修理是对设施设备进行原有技术状态恢复性措施,包括计划性修理(预防性)和非计划性修理,一般委托专业服务供方实施;1.6 特种设备(如电梯设备、锅炉设备)定期维护和修理应委托具有相应资质的专业服务供方实施;1.7 《工程服务方案》构架:工程服务的目标、关键成功因素、关键举措以及相应的资源;1.8 《工程服务方案》、《工程服务计划》应经公司规定程序审批后实施;1.9 原则上应在集团成员企业中选择工程服务供方,选择工程服务供方应按公司规定程序审批后实施;1.10 物业管理处应与工程服务供方建立契约关系。明确合同主体、工程服务范围和内容、服务提供方式、价款、双方权利和义务、合同时间等主要条款;1.11 涉及费用的工程服务计划应当有相应的预算支持;1.12 工程服务计划审核人应跟踪计划节点的实施情况,与计划偏差较大的应当及时向工程服务计划审批人报告。2.0 方案与计划项 目要 求目 的1.符合《工程服务法律规范》要求;2.考虑年度工程服务 KPI 指标因素;3.考虑年度顾客满意度调查时反映的工程服务问题。内 容1.服务计划:设施设备运行巡查计划、定期维护计划、修理计划;2.服务方案:工程服务计划、工程服务预算、物料采购计划、人力资源配置计划、危险源管理方案、重大环境因素管理方案。措 施遵守《工程管理要求》及工程服务作业指导书的操作规程时 间1.《工程服务计划》以年度为计划周期,以月度为计划节点;2.《工程服务方案》每年进行评审和改进;3.必要时,可编制专项工程服务计划。责任人1.一般为工程主管/工程专员/工程管理员;2.工程服务供方按工程服务合同履行责任。审 批1.《工程服务计划》由计划责任人组织编制,并由物业管理处经理组织汇编成《物业服务计划》(年度)后报子公司物业管理部审核、子公司总经理审批;2.《工程服务方案》由工程主管/工程专员/管理员编制,并由物业管理处经理组织汇编成《物业服务方案》后报子公司物业管理部审核、子公司总经理审批。3.0 ...

1、当您付费下载文档后,您只拥有了使用权限,并不意味着购买了版权,文档只能用于自身使用,不得用于其他商业用途(如 [转卖]进行直接盈利或[编辑后售卖]进行间接盈利)。
2、本站所有内容均由合作方或网友上传,本站不对文档的完整性、权威性及其观点立场正确性做任何保证或承诺!文档内容仅供研究参考,付费前请自行鉴别。
3、如文档内容存在违规,或者侵犯商业秘密、侵犯著作权等,请点击“违规举报”。

碎片内容

1.0工程计划管理要求

您可能关注的文档

确认删除?
VIP
微信客服
  • 扫码咨询
会员Q群
  • 会员专属群点击这里加入QQ群
客服邮箱
回到顶部