电脑桌面
添加小米粒文库到电脑桌面
安装后可以在桌面快捷访问

XX有限公司薪酬管理制度

XX有限公司薪酬管理制度_第1页
1/4
XX有限公司薪酬管理制度_第2页
2/4
XX有限公司薪酬管理制度_第3页
3/4
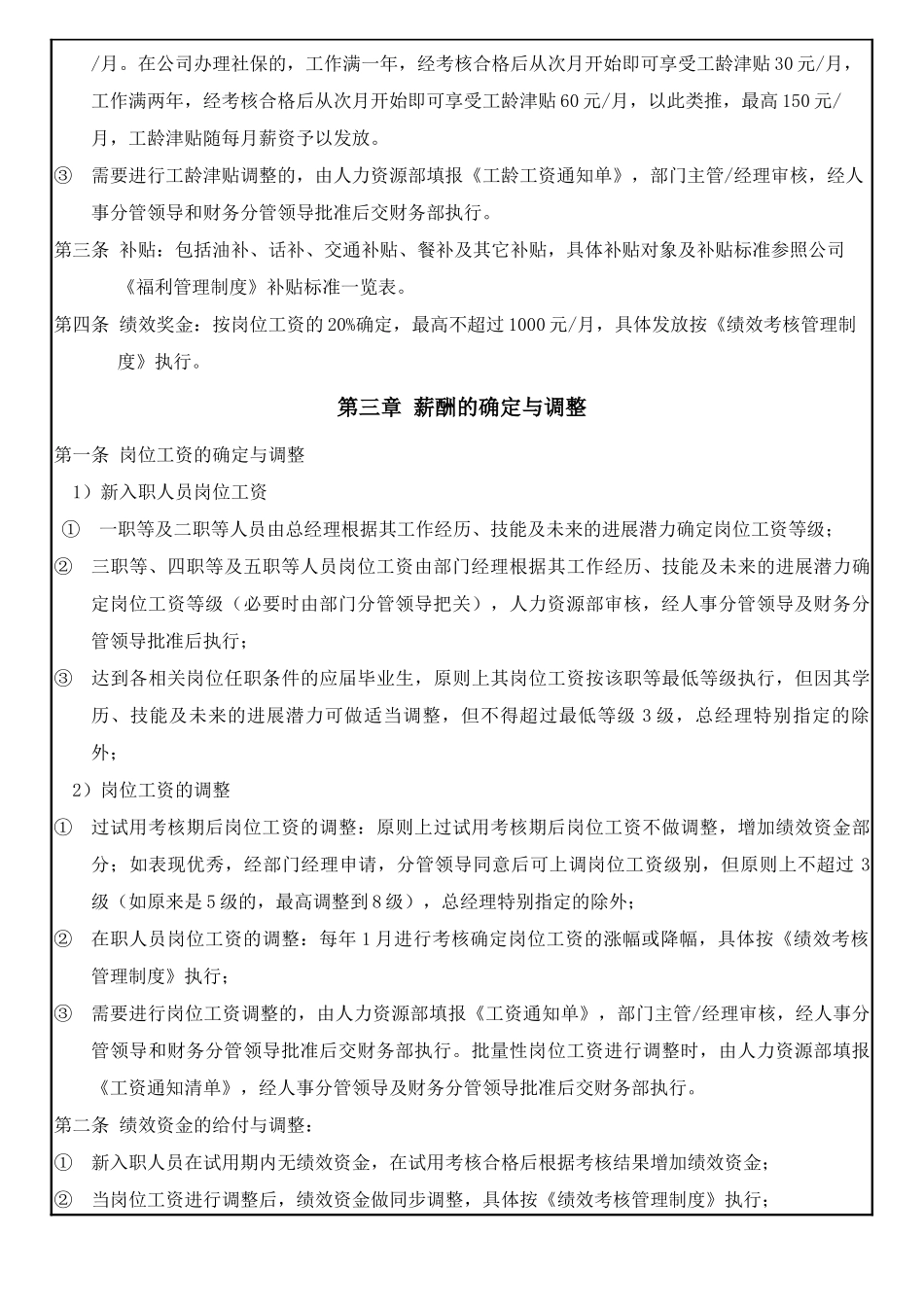
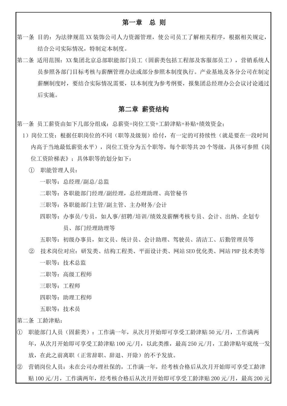
修订履历 (Revision Notes)核 准审 查审 查制 (修) 订总经理财务分管副总经理人事分管副总经理人力资源部年月日年月日年月日年月日公布实施日期:年月日 版本日 期修 改 摘 要 (Excerpts)备 注第一章 总 则第一条 目的:为法律规范 XX 装饰公司人力资源管理,使公司员工了解相关程序,根据相关规定,结合公司实际情况,特制定本制度。第二条 适用范围:XX 集团北京总部职能部门员工(固薪类包括工程部及客服部员工),营销系统人员参照各部门目标考核与薪酬管理办法或部分参照本制度执行。产业基地及各分公司在制定薪酬制度时,要结合实际情况需要,以本制度为参考纲要,报集团总经理办公会议讨论通过后实施。第二章 薪资结构第一条 员工薪资由如下几部分组成:总薪资=岗位工资+工龄津贴+补贴+绩效资金; 1)岗位工资:根据任职岗位的不同(职等及级别)给付,有一定的可持续性(就是要在一段时间内高于当地最低薪资水平),岗位工资分为五个职等,每个职等共 20 个等级,具体可参照《岗位工资阶梯表》;具体职等的划分如下:① 职能管理人员:一职等:总经理/副总/总监二职等:各职能部门经理/副经理,总经理助理、高管秘书三职等:各职能部门主管/副主管、主办财务/会计四职等:办事员/专员,如人事/招聘/培训/绩效及薪酬考核专员、会计、出纳、企划专员、部门经理助理等五职等:初级办事员,如文员、统计员、会计助理、驾驶员、清洁工、后勤管理员等② 技术岗位对应:研发类、结构工程类、平面设计类、网站 SEO 优化类、网站 PHP 技术类等一职等:技术总监二职等:高级工程师三职等:工程师四职等:助理工程师五职等:技术员第二条 工龄津贴:① 职能部门人员(固薪类):工作满一年,从次月开始即可享受工龄津贴 50 元/月,工作满两年,从次月开始即可享受工龄津贴 100 元/月,以此类推,最高 250 元/月,工龄津贴年底统一发放,在此之前离职(正常辞职、辞退、开除)的不予发放。② 营销岗位人员:未在公司办理社保的,工作满一年,经考核合格后从次月开始即可享受工龄津贴 100 元/月,工作满两年,经考核合格后从次月开始即可享受工龄津贴 200 元/月,最高 200 元/月。在公司办理社保的,工作满一年,经考核合格后从次月开始即可享受工龄津贴 30 元/月,工作满两年,经考核合格后从次月开始即可享受工龄津贴 60 元/月,以此类推,最高 150 元/月,工龄津贴随每月薪资予以发放。③ 需...

1、当您付费下载文档后,您只拥有了使用权限,并不意味着购买了版权,文档只能用于自身使用,不得用于其他商业用途(如 [转卖]进行直接盈利或[编辑后售卖]进行间接盈利)。
2、本站所有内容均由合作方或网友上传,本站不对文档的完整性、权威性及其观点立场正确性做任何保证或承诺!文档内容仅供研究参考,付费前请自行鉴别。
3、如文档内容存在违规,或者侵犯商业秘密、侵犯著作权等,请点击“违规举报”。

碎片内容

XX有限公司薪酬管理制度

确认删除?
VIP
微信客服
  • 扫码咨询
会员Q群
  • 会员专属群点击这里加入QQ群
客服邮箱
回到顶部