电脑桌面
添加小米粒文库到电脑桌面
安装后可以在桌面快捷访问

仓库管理流程图图片

仓库管理流程图图片_第1页
1/5
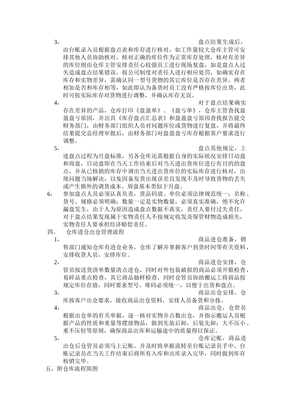
仓库管理流程图图片_第2页
2/5
仓库管理流程图图片_第3页
3/5
仓库管理流程及图示物流中的仓库功能已从单纯的物资存储保管进展到具有担负物资的接收、分类、计量、包装、分拣、配送、存盘等多种功能。仓库管理流程图客户提、送货人员仓库接单员核对送货单核对提货单办理入库单办理出库单仓库管理员装卸(工人、叉车)货 物 入 库 ( 按 库位)货 物 出 库 ( 按 库 存 库位)库存管理盘 点仓管员与客户提、送货委托人签字确认提、送货单仓库留存一联第三联台账记录员进行库存(系统)录入、工作量核算帐 、 卡 、 物 一致;库存库位、实 物 库 位 数 量一致编制日、周、月报表月报表月底提交部门经理审核提交财务部门核算成本和费用总经理审批提 、 送货 人 一联出 、 入库单一,成品货物进仓流程1,仓库根据已审核并确认的《客户订单》做好收货准备;2,客户货物到达后,提供厂家《送货清单》给到收货责任仓管员。送货清单应清楚明示送货单位名称,送货单位签章,经手人签名,货品的名称、规格、数量、订单号等。收货仓管员应将《送货清单》和《客户订单》认真核对,相符则按《客户订单》和《送货清单》认真核对货物;短少或大于订单量,必须经过销售部门同意方可收货,并在送货单注明实收数量。3,收货完毕后,双方在送货清单签字确认,并加盖收货专用章,一联交予对方,一联留存。4,收货仓管员将留存送货清单和货物入库清单(应具备货物所入准确库位)交予台账记录员进行库存(系统)录入(此项必须在收货当天第一时间完成),录入完成后立即打印入库单据加盖收货专用章并出日报表交部门经理审核。5,台账记录员将打印的入库单(一式三联)第一联留存,第二联和留存的送货清单及第三联(客户联)提交财务进行费用核算,并由财务部门报总经理审核。二,成品货物出库流程1,仓库部门应根据销售部门所转客户《出货清单》进行备货准备,首先由台账记录员根据出货清单在库存中进行筛选核对,库存筛选时需遵循先进先出,按库位出货的原则,并打印出有明确库位的出库单交予出库仓管员核对。2,台 账 记 录 员 根 据《出货清单》进行库存的核销。3,核对无误后,出库仓管员安排工人和叉车进行备货,备货过程中须严格按库位出货,确保库存和库位货物保持一致。4,出货完毕后应按客户要求或按收货单位进行货物分拣,分拣过程中同时对出货进行核对,确保出货分拣万无一失。5,出库仓管员根据客户提供的收货人或收货单位清单顺序进行发货,发货完毕后双方在发货清单上签字确认,...

1、当您付费下载文档后,您只拥有了使用权限,并不意味着购买了版权,文档只能用于自身使用,不得用于其他商业用途(如 [转卖]进行直接盈利或[编辑后售卖]进行间接盈利)。
2、本站所有内容均由合作方或网友上传,本站不对文档的完整性、权威性及其观点立场正确性做任何保证或承诺!文档内容仅供研究参考,付费前请自行鉴别。
3、如文档内容存在违规,或者侵犯商业秘密、侵犯著作权等,请点击“违规举报”。

碎片内容

仓库管理流程图图片

确认删除?
VIP
微信客服
  • 扫码咨询
会员Q群
  • 会员专属群点击这里加入QQ群
客服邮箱
回到顶部