电脑桌面
添加小米粒文库到电脑桌面
安装后可以在桌面快捷访问

合同物流操作流程VIP专享

合同物流操作流程_第1页
1/6
合同物流操作流程_第2页
2/6
合同物流操作流程_第3页
3/6
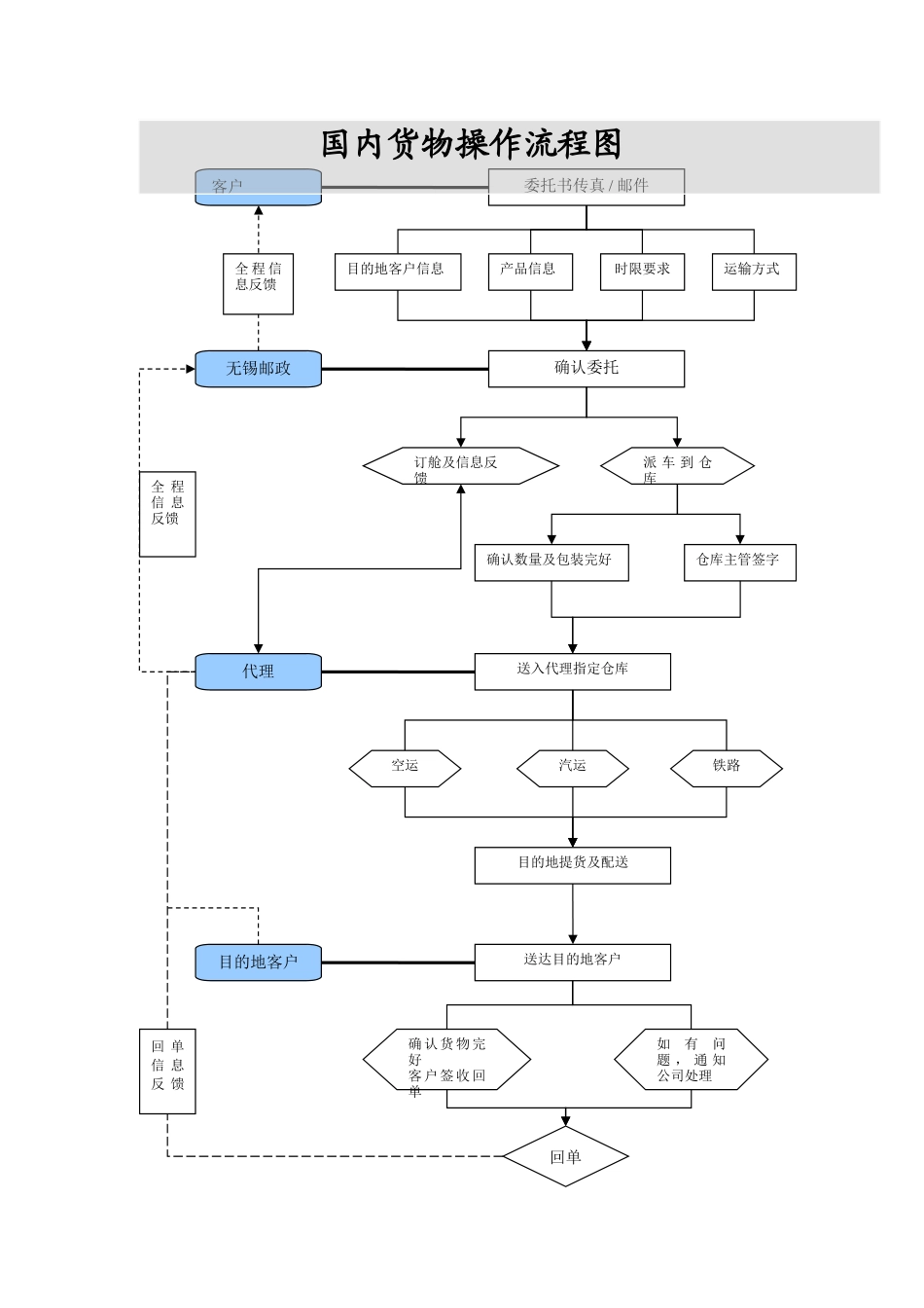
操作流程组织架构项目操作主管何莉娜 项目一操作项目二操作浦谈丰项目三操作苑 鹏操作、对账、客服客户委托书传真 / 邮件目的地客户信息无锡邮政目的地客户代理产品信息时限要求运输方式确认委托派 车 到 仓库确认数量及包装完好订舱及信息反馈仓库主管签字送入代理指定仓库空运汽运铁路目的地提货及配送送达目的地客户确认货物完好客户签收回单如有问题 , 通 知公司处理回单回 单信 息反 馈 全 程 信息反馈全 程信 息反馈 国内货物操作流程图操作流程(一)、接单接到客户 XX 传真或 EMAIL 的委托书,并确认委托书上的目的地客户信息,产品信息,时限要求,运输方式等。(二)、运输确认好委托书后,先订舱,得到承运方确认信息后,同时通知车队到客户 XX 装货。在客户 XX 仓库交接完毕,并得到仓库主管签字确认后装车送入承运方仓库。根据客户 XX 所要求的运输方式委托承运方发运至目的港。1.根据预制定的发运计划及实际出货量,对发运计划进行修正,确保货物在预定时间内准时发运。货物发运前根据货物的流量、流向,填写货物发运清单,加贴货物运输标签,并根据客户要求对货物进行妥善包装(防水、防盗包装)。2.根据运输计划进行货物的发运,航空运输应提前 6 小时到达航空货运处,火车和陆路运输应提前 1 小时到达交货区。3.根据发运时间动态,对需要延迟发运的货物应及时入库保管,并与仓管人员办理入库交接手续。4.对发运的货物应在确定的发运时间后 1 小时内进行确认,防止拉货、晚点或其他原因造成货物滞留。5.发现运输异常应立即报告项目主管,并通知客户,同时启动应急运输方案,尽力减少因货物延误造成的损失。6.货物发运后应及时通知地接方(通过网络信息或电话、传真)做好接货准备,并在货物估计放行的时间内到达接货地点。7.地接方提货如发现货物外包装破损、水湿、污染等异常现象,应要求相关部门出示书面证明,并通知公司操作部,操作员立即报告客户 XX。8.及时跟踪地接方的提货信息及投送信息,发现异常应立即实行措施予以解决。(三)、配送1. 各接收单位根据货量预告,合理调配车辆和人力,做好货物配送准备工作。2.接收货物同时,检查货物包装及包装封条是否完好无损,如发现水湿、污染、破损、封条破裂等异常情况,应请航空承运部门出具货物事故签证,并立即与我操作部门联系。3.货物投送前应验视物理外观是否完好,发现损伤或污染应立即通知我操作部门。4.货物投送应预约指定的收...

1、当您付费下载文档后,您只拥有了使用权限,并不意味着购买了版权,文档只能用于自身使用,不得用于其他商业用途(如 [转卖]进行直接盈利或[编辑后售卖]进行间接盈利)。
2、本站所有内容均由合作方或网友上传,本站不对文档的完整性、权威性及其观点立场正确性做任何保证或承诺!文档内容仅供研究参考,付费前请自行鉴别。
3、如文档内容存在违规,或者侵犯商业秘密、侵犯著作权等,请点击“违规举报”。

碎片内容

合同物流操作流程

确认删除?
VIP
微信客服
  • 扫码咨询
会员Q群
  • 会员专属群点击这里加入QQ群
客服邮箱
回到顶部