电脑桌面
添加小米粒文库到电脑桌面
安装后可以在桌面快捷访问

小石潭记选择题

小石潭记选择题_第1页
1/4
小石潭记选择题_第2页
2/4
小石潭记选择题_第3页
3/4
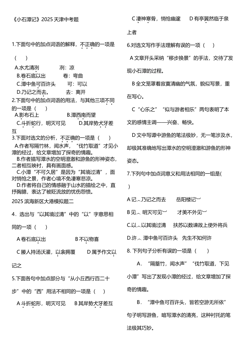
小石潭记选择题(作业)(2页)Good is good, but better carries it.精益求精,善益求善。《小石潭记》2025 天津中考题1.下面句中的加点词语的解释,不正确的一项是( ) A.水尤清冽 冽:凉 B.卷石底以出 卷:弯曲C.潭中鱼可百许头 可:可以 D.乃记之而去。 去:离开2.下面句中的加点词语的用法,与其他三项不同的一项是( ) A.影布石上 B.潭西南而望C.斗折蛇行,明灭可见 D.其岸势犬牙差互3.下面对选文的分析,不正确的一项是( ) A.作者写隔竹林,闻水声,“伐竹取道”才见小潭的经过,给文章增加了探奇的情趣。B.作者描写潭水的空明澄澈和游鱼的形神姿态,二者相互映衬,具有画面感。C.小潭“不可久居”是因为“其境过清”,面对悄怆之景,作者心境不免凄寒悲凉。D.作者将自己的情感融于山水的描绘之中,直抒胸臆,表达了被贬流放的忧伤怨愤。2025 滨海新区大港模拟题二4.选出与“以其境过清”中的“以”字意思相同的一项( )A 卷石底以出 B 不以物喜C 媵人持汤沃灌,以衾拥覆 D 属予作文以记之5.下面各句中加点部分与“从小丘西行百二十步”中的“西”用法不相同的一项是( )A 斗折蛇形,明灭可见 B 其岸势犬牙差互C 凄神寒骨,悄怆幽邃 D 有亭翼然临于泉上者6.对选文写作手法理解有误的一项( ) A 文章开头采纳“移步换景”的手法,交待了发现小石潭的过程。B 全文笼罩着寂寞清幽的气氛,貌似写景,重在写心。C“心乐之”“似与游者相乐”两句表明了本文的感情主调——兴奋、畅快。D 文中写谭中游鱼的笔法极妙,无一笔涉及水,却极其准确地写出潭水的空明澄澈和游鱼的形神姿态。7.下列句中加点词意义和用法相同的一组是( )A 记乃记之而去 岳阳楼记 B 见 明灭可见 才美不外见 C.以以其境过清 扶苏以数谏故上使外将兵  D.许 潭中鱼可百许头 先生不知何许8. 下列句子分析有误的一项是( )A.“隔篁竹,闻水声”“伐竹取道,下见小潭”写出了发现小潭的经过,给文章增加了探奇的情趣。B.“潭中鱼可百许头,皆若空游无所依”句子明写游鱼,暗写潭水的清亮,这种衬托的笔法极其巧妙。C.“斗折蛇行,明灭可见”作者成功地运用了比方的手法,写出了小溪两岸高高低低,凹凸不平,犬牙相错的特点,使我们倍感形象逼真。D.“以其境过清,不可久居”这种原始的悄怆之景,衬托出了作者那种渴望喧闹的心境。9、下列对选文理解有误的一项( ) A、本文的写作顺序是:发现小...

1、当您付费下载文档后,您只拥有了使用权限,并不意味着购买了版权,文档只能用于自身使用,不得用于其他商业用途(如 [转卖]进行直接盈利或[编辑后售卖]进行间接盈利)。
2、本站所有内容均由合作方或网友上传,本站不对文档的完整性、权威性及其观点立场正确性做任何保证或承诺!文档内容仅供研究参考,付费前请自行鉴别。
3、如文档内容存在违规,或者侵犯商业秘密、侵犯著作权等,请点击“违规举报”。

碎片内容

小石潭记选择题

元素商铺+ 关注
实名认证
内容提供者

欢迎挑选合适的文档

确认删除?
VIP
微信客服
  • 扫码咨询
会员Q群
  • 会员专属群点击这里加入QQ群
客服邮箱
回到顶部