电脑桌面
添加小米粒文库到电脑桌面
安装后可以在桌面快捷访问

XX教育学科教师辅导讲义T同步看图写记叙作文VIP免费

XX教育学科教师辅导讲义T同步看图写记叙作文_第1页
1/14
XX教育学科教师辅导讲义T同步看图写记叙作文_第2页
2/14
XX教育学科教师辅导讲义T同步看图写记叙作文_第3页
3/14
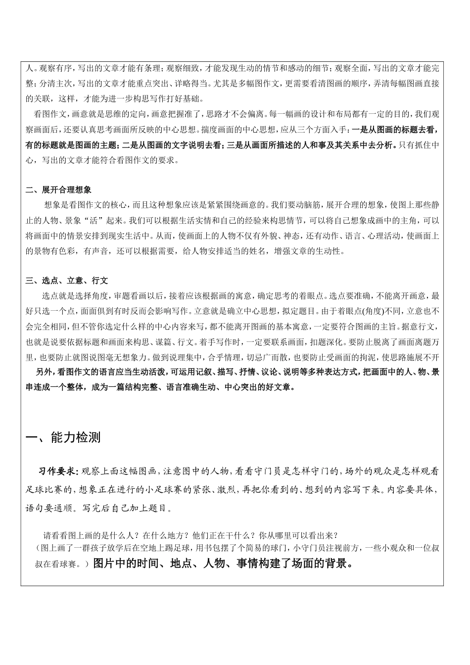
XX教育学科教师辅导讲义学员编号:年级:课时数:学员姓名:辅导科目:语文学科教师:授课类型T同步看图写记叙作文T看图作文T漫画写作授课日期及时段××年××月××日××:××——××:××教学内容一、课文回顾看图作文,就是通过看图,把图画的内容作为作文的内容来表达的一种写作练习形式。它是命题作文的基础。看图作文,图是我们作文的依据。从内容上看,有看图写记叙文,看图写说明文,看图写童话等。看图写记叙文还可以分为看图写景状物,看图记事写人等。从形式上看,有看单幅图写作文,也有看多幅图写作文。单幅图画所表现的人物、事物和场景往往有典型性,含有丰富的生活内容和较为深刻的主题思想;多幅图画往往通过前后连贯的几幅图画,构成一个较为完整的故事。无论是单幅还是多幅,首先我们要看懂图画所表现的内容,正确把握图画的含义和标题。二、同步典例分析我们一起来看看《胜似亲人》这幅图,注意图中人物的服饰,想一想她们是谁,她们之间可能发生了什么事。再把你想到的写下来,内容具体,语句要通顺。可以用“胜似亲人”做题目,也可根据习作的具体内容自己拟题。。那么怎样才能看懂图画,来构思行文呢?一般来说,应注意以下三点:一、全面观察,了解内容。单幅图一般采用从整体到部分再回到整体的顺序进行观察,从而了解图的主要内容。也就是说,看图时可以分三步进行:第一步,要细致观察图画的整体内容,看一看这幅画或这一组画,主要画些什么,表现什么样的主题。第二步,要仔细观察画面的背景和人物,看一看画中人物的身份、年龄、在干些什么;画面的背景反应了什么,背景和人物有什么联系。要分清画中的主要和次要人物。看一看主要人物和次要人物的关系是怎样的。对表现主要人物起什么作用。第三步,要观察画中的细节,如人物的表情和动作,手中拿的东西,画中出现的一些细小的事物等,看一看这些细节对表现主题的作用是什么。观察《胜似亲人》这幅图,注意图中人物的服饰,想一想她们是谁,她们之间可能发生了什么事。看看图中有哪些人,她们在做什么,然后根据人物的衣着、外貌、动作、表情及周围的环境来判断她们的身份、年龄,想象她们之间可能是什么关系。二、重点观察,抓准中心。对于画面上的一切,人、物、景等的观察一定要细致,既要看近的、显著的,也要看远的、细微的;既要看外露的,还要看内在的;既要看清人、物、景的特点,还要抓住画面上的主要内容、主要事件,特别是主要人物的外貌、神态、动作等,进行深入的分析和思索,体会人物的思想感情和精神品质,从中悟出画面所表达的中心思想。通过重点观察,体会画面的中心思想是写好作文的重要一步。如看图《胜似亲人》,在写作文前,观察图画的时候一定要认真、仔细,按照一定的顺序。可以先找出图片中谁是主要人物,什么是主要景物。看图上,这是什么人?从服装上认识是少数民族的,但并不知道是苗族,我帮助解决。但是这小女孩呢?是我们汉族的。苗、汉两族人,不是同一族,但胜似一家人!同时,也不能放过那些次要的、细小的东西;还要认真观察图上的景物,想一想这些景物是什么时间、什么环境、什么地点的景物;要认真观察图上的人,要注意人物的表情、动作、穿着打扮,想一想这些人物是干什么的,在做什么等等。三、合理想象,丰富画面。无论是单幅图还是多幅图,画面上的内容总是有限的。看图作文要充分发挥自己的想象力。如我们在观察《胜似亲人》这幅图时,应根据画面提供的内容,联系日常生活中的所见所闻想开去,想到画面之外去。因为图画不可能表现出每一个细致的情节,必须要借助想象才能使生动的画面浮现出来。要透过画面多想一想,如,小姑娘为什么要给老奶奶洗衣服?老奶奶没有亲人可以依靠吗?她们是怎样认识的?小姑娘一直这样照顾老奶奶吗?老奶奶搂着小姑娘会说些什么?为什么说她们胜似亲人?弄清图意后,同学们还要联系自己的生活经验,对画面展开丰富的想象,推前想后,让单调静止的画面变得生动、具体、完整。如故事发生的时间、地点。小姑娘为什么要帮老奶奶洗衣服?老奶奶没有亲人可以依靠吗?她们是怎样认识的?小姑娘一直这样照顾老奶奶吗?老奶奶搂着...

1、当您付费下载文档后,您只拥有了使用权限,并不意味着购买了版权,文档只能用于自身使用,不得用于其他商业用途(如 [转卖]进行直接盈利或[编辑后售卖]进行间接盈利)。
2、本站所有内容均由合作方或网友上传,本站不对文档的完整性、权威性及其观点立场正确性做任何保证或承诺!文档内容仅供研究参考,付费前请自行鉴别。
3、如文档内容存在违规,或者侵犯商业秘密、侵犯著作权等,请点击“违规举报”。

碎片内容

XX教育学科教师辅导讲义T同步看图写记叙作文

您可能关注的文档

确认删除?
VIP
微信客服
  • 扫码咨询
会员Q群
  • 会员专属群点击这里加入QQ群
客服邮箱
回到顶部