电脑桌面
添加小米粒文库到电脑桌面
安装后可以在桌面快捷访问

监理规章制度

监理规章制度_第1页
1/6
监理规章制度_第2页
2/6
监理规章制度_第3页
3/6
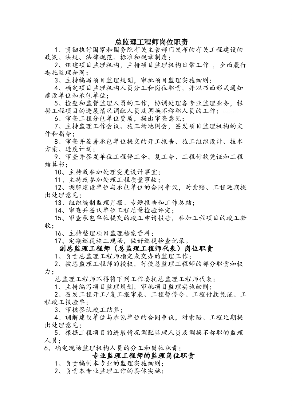
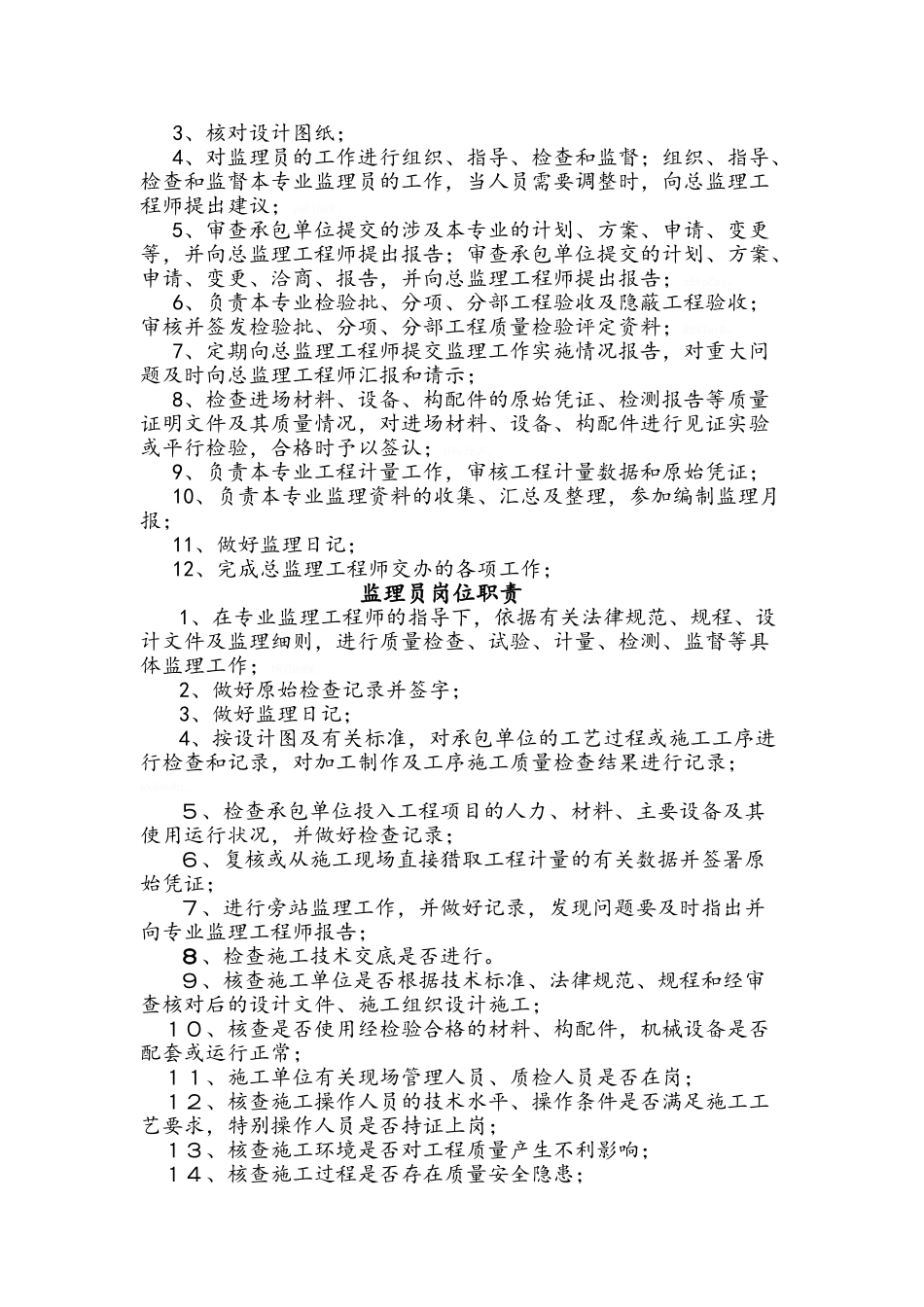
总监理工程师岗位职责1、贯彻执行国家和国务院有关主管部门发布的有关工程建设的政策、法规、法律规范、标准和规章制度;2、组建项目监理机构,主持项目监理机构日常工作 ,全面履行委托监理合同;3、主持编写项目监理规划,审批项目监理实施细则;4、确定项目监理机构人员分工和岗位职责,并以书面形式通知建设单位和承包单位;5、检查和监督监理人员的工作,协调处理各专业监理业务,根据工程项目的进展情况调配人员及调换不称职人员的工作;Aor9p1B。6、审查工程分包单位资质,提出审查意见;7、主持监理工作会议、施工场地例会,签发项目监理机构的文件和指令;8、审查并签署承包单位提交的开工报告、施工组织设计、技术方案、进度计划;9、审查并签发单位工程停工令、复工令、工程付款凭证和工程结算书;10、主持或参加处理变更设计事宜;11、主持或参加处理工程质量事故;12、调解建设单位与承包单位的合同争议,对索赔、工程延期提出处理意见;13、组织编制监理月报、专题报告和工作总结;14、审查并签认单位工程质量检验评定;15、审查承包单位提交的竣工申请报告,参加工程项目的竣工验收;16、主持整理项目监理档案资料;17、定期巡视施工现场,做好巡视检查记录。副总监理工程师(总监理工程师代表)岗位职责1、负责总监理工程师指定或交办的监理工作;2、按总监理工程师的授权,行使总监理工程师的部分职责和权力;总监理工程师不得将下列工作委托总监理工程师代表:1、主持编写项目监理规划,审批项目监理实施细则;2、签发工程开工/复工报审表、工程暂停令、工程付款凭证、工程竣工报验单;3、审核签认竣工结算;4、调解建设单位与承包单位的合同争议,对索赔、工程延期提出处理意见;5、根据工程项目的进展情况调配监理人员及调换不称职的监理人员;6、确定现场监理机构人员的分工和岗位职责;专业监理工程师的监理岗位职责1、负责编制本专业的监理实施细则;2、负责本专业监理工作的具体实施;3、核对设计图纸;4、对监理员的工作进行组织、指导、检查和监督;组织、指导、检查和监督本专业监理员的工作,当人员需要调整时,向总监理工程师提出建议;yoPlhq9。5、审查承包单位提交的涉及本专业的计划、方案、申请、变更等,并向总监理工程师提出报告;审查承包单位提交的计划、方案、申请、变更、洽商、报告,并向总监理工程师提出报告;zEfoZaj。6、负责本专业检验批、分项、分部工程验收及隐蔽工程验收;审核并签发检验批、分项...

1、当您付费下载文档后,您只拥有了使用权限,并不意味着购买了版权,文档只能用于自身使用,不得用于其他商业用途(如 [转卖]进行直接盈利或[编辑后售卖]进行间接盈利)。
2、本站所有内容均由合作方或网友上传,本站不对文档的完整性、权威性及其观点立场正确性做任何保证或承诺!文档内容仅供研究参考,付费前请自行鉴别。
3、如文档内容存在违规,或者侵犯商业秘密、侵犯著作权等,请点击“违规举报”。

碎片内容

监理规章制度

您可能关注的文档

确认删除?
VIP
微信客服
  • 扫码咨询
会员Q群
  • 会员专属群点击这里加入QQ群
客服邮箱
回到顶部