电脑桌面
添加小米粒文库到电脑桌面
安装后可以在桌面快捷访问

职业病防治技术支撑机构调查表

职业病防治技术支撑机构调查表_第1页
1/6
职业病防治技术支撑机构调查表_第2页
2/6
职业病防治技术支撑机构调查表_第3页
3/6
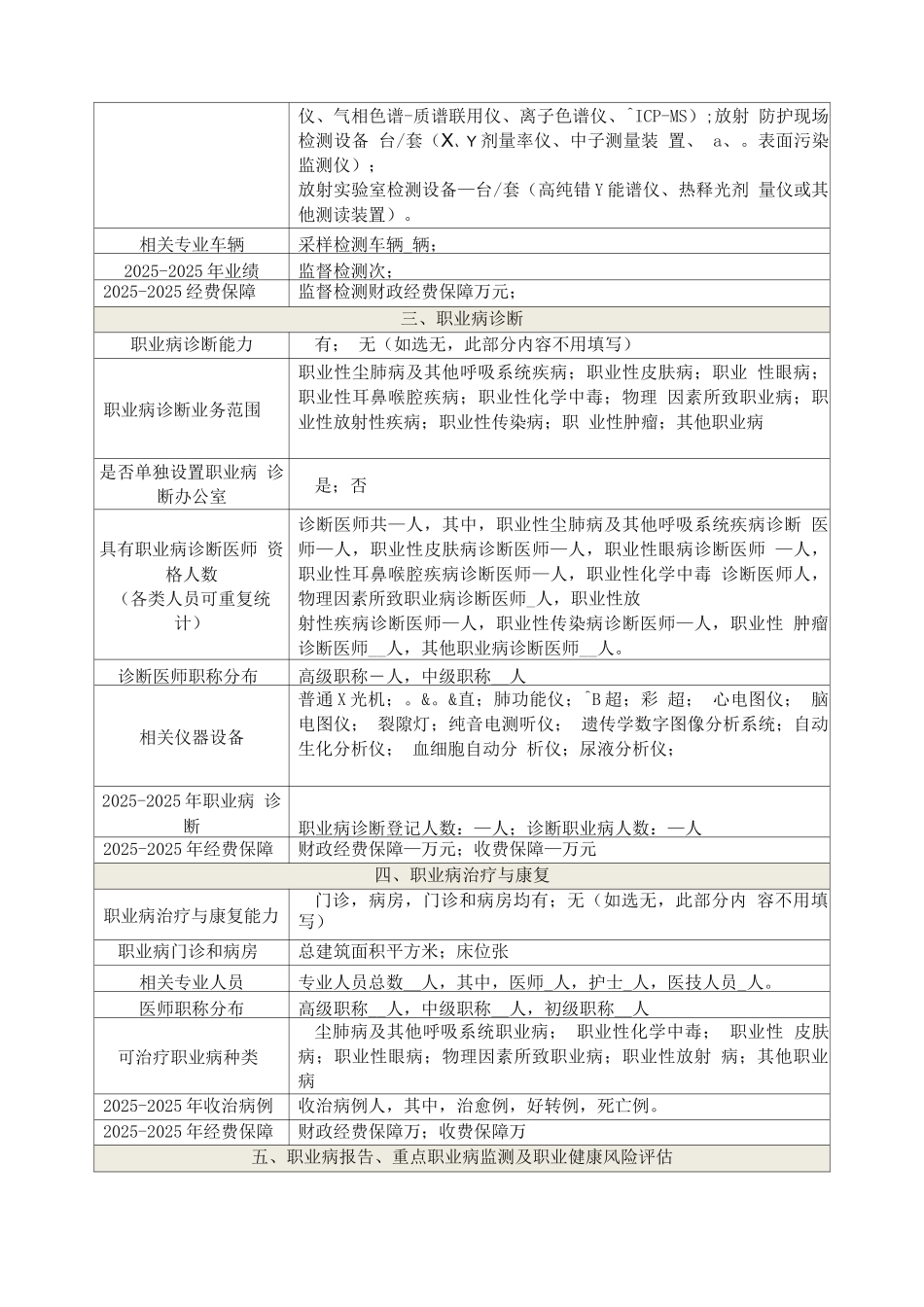
附件 1职业病防治技术支撑机构调查表(公立机构填报)填报单位(盖章):一、机构基本情况机构名称机构行政区域_—省(市),——市(区),—县(区)联系方式联系人:, 联系电话,E-mail机构类型(单选)职业病防治院所;疾病预防控制中心; 综合性医疗机构; 其他卫生健康部门所属机构上级卫生健康行政部 门行政层级国家级;省级;市级;县级职业病防治工作场所建筑总面积—平方米,实验室建筑总面积__平方米内设机构设置情况有职业病防治科室;无职业病防治专业人员各类专业人员共—人,其中,专职_人,兼职—人;卫生相关专 业 1人员_人(含专职和兼职),工程相关专业 2人员_人(含专 职和兼职)。专业人员职称分布高级职称__人,中级职称__人,初级职称__人。技术支撑工作开展情 况(可多选)政策讨论;法规标准制定;宣传教育;科技规划; 监 督检测及事故检测;职业健康检查;职业病诊断;职业病 报告;重点职业病监测;职业病救治与康复;化学中毒救 治;核辐射救治; 职业病危害工程治理技术讨论;职业病 个体防护技术讨论;职业卫生技术服务;放射卫生技术服务;化学品毒性鉴定2025-2025 年财政投 入职业病防治经费国家财政投入经费—万元;省级财政投入经费—万元市级财政投入经费—万元;县区财政投入经费—万元二、监督检测职业健康执法监督检 测能力有(有计量认证或实验室认可资质及相关能力); 无(如选无,此部分内容不用填写)职业病危害检测实验室有平方米;无职业病危害检测能力粉尘:总尘,呼尘,游离二氧化硅;化学因素:金属类,非金属类,有机类,农药类;物理因素:噪声,高温,振动,紫外辐射;放射性因素:放射防护,核素分析,个人剂量监测,生 物剂量估算。相关专业人员共有_人,其中,卫生相关专业 1人员_人,工程相关专业 2人 员人。相关仪器设备设备共台/套,总资产万元。现场采样设备台/套;物理因素检测设备台/套;粉尘检测设备台/套;化学毒物检测设备台/套(气相色谱仪、原子吸收光谱仪、原子荧光光谱仪、高效液相色谱仪、气相色谱-质谱联用仪、离子色谱仪、^ICP-MS);放射 防护现场检测设备 台/套(X、Y 剂量率仪、中子测量装 置、 a、。表面污染监测仪);放射实验室检测设备—台/套(高纯错 Y 能谱仪、热释光剂 量仪或其他测读装置)。相关专业车辆采样检测车辆_辆;2025-2025 年业绩监督检测次;2025-2025 经费保障监督检测财政经费保障万元;三、职业病诊断职业病...

1、当您付费下载文档后,您只拥有了使用权限,并不意味着购买了版权,文档只能用于自身使用,不得用于其他商业用途(如 [转卖]进行直接盈利或[编辑后售卖]进行间接盈利)。
2、本站所有内容均由合作方或网友上传,本站不对文档的完整性、权威性及其观点立场正确性做任何保证或承诺!文档内容仅供研究参考,付费前请自行鉴别。
3、如文档内容存在违规,或者侵犯商业秘密、侵犯著作权等,请点击“违规举报”。

碎片内容

职业病防治技术支撑机构调查表

您可能关注的文档

确认删除?
VIP
微信客服
  • 扫码咨询
会员Q群
  • 会员专属群点击这里加入QQ群
客服邮箱
回到顶部