电脑桌面
添加小米粒文库到电脑桌面
安装后可以在桌面快捷访问

薪酬管理制度

薪酬管理制度_第1页
1/6
薪酬管理制度_第2页
2/6
薪酬管理制度_第3页
3/6
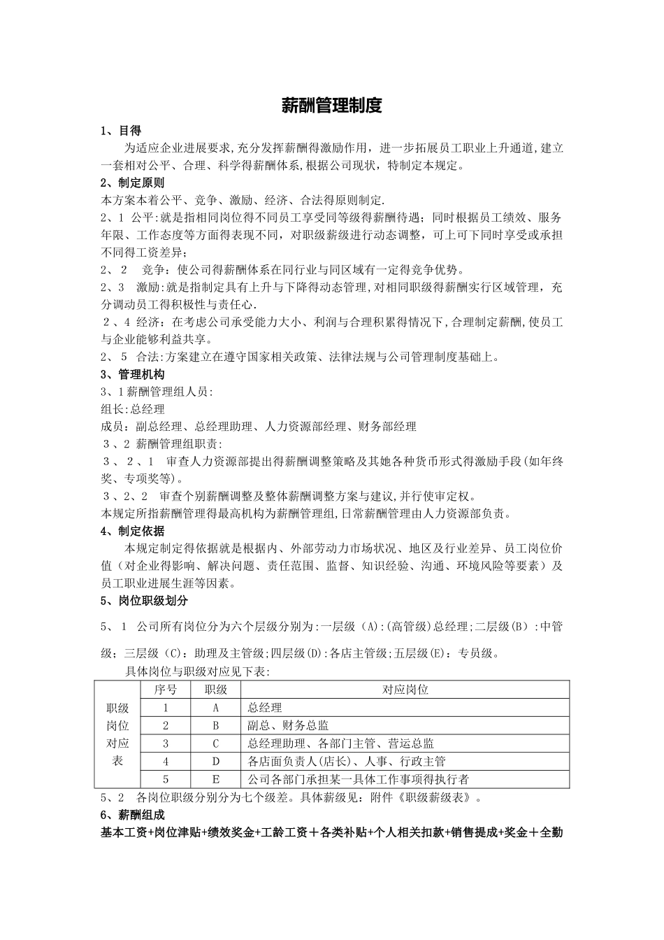
薪酬管理制度1、目得为适应企业进展要求,充分发挥薪酬得激励作用,进一步拓展员工职业上升通道,建立一套相对公平、合理、科学得薪酬体系,根据公司现状,特制定本规定。2、制定原则本方案本着公平、竞争、激励、经济、合法得原则制定.2、1 公平:就是指相同岗位得不同员工享受同等级得薪酬待遇;同时根据员工绩效、服务年限、工作态度等方面得表现不同,对职级薪级进行动态调整,可上可下同时享受或承担不同得工资差异;2、2 竞争:使公司得薪酬体系在同行业与同区域有一定得竞争优势。2、3 激励:就是指制定具有上升与下降得动态管理,对相同职级得薪酬实行区域管理,充分调动员工得积极性与责任心.2、4 经济:在考虑公司承受能力大小、利润与合理积累得情况下,合理制定薪酬,使员工与企业能够利益共享。2、5 合法:方案建立在遵守国家相关政策、法律法规与公司管理制度基础上。3、管理机构3、1 薪酬管理组人员:组长:总经理成员:副总经理、总经理助理、人力资源部经理、财务部经理3、2 薪酬管理组职责:3、2、1 审查人力资源部提出得薪酬调整策略及其她各种货币形式得激励手段(如年终奖、专项奖等)。3、2、2 审查个别薪酬调整及整体薪酬调整方案与建议,并行使审定权。本规定所指薪酬管理得最高机构为薪酬管理组,日常薪酬管理由人力资源部负责。4、制定依据 本规定制定得依据就是根据内、外部劳动力市场状况、地区及行业差异、员工岗位价值(对企业得影响、解决问题、责任范围、监督、知识经验、沟通、环境风险等要素)及员工职业进展生涯等因素。5、岗位职级划分5、1 公司所有岗位分为六个层级分别为:一层级(A):(高管级)总经理;二层级(B):中管级;三层级(C):助理及主管级;四层级(D):各店主管级;五层级(E):专员级。具体岗位与职级对应见下表:职级岗位对应表序号职级对应岗位1A总经理2B副总、财务总监3C总经理助理、各部门主管、营运总监4D各店面负责人(店长)、人事、行政主管5E公司各部门承担某一具体工作事项得执行者5、2 各岗位职级分别分为七个级差。具体薪级见:附件《职级薪级表》。6、薪酬组成基本工资+岗位津贴+绩效奖金+工龄工资+各类补贴+个人相关扣款+销售提成+奖金+全勤奖6、1 基本工资:就是薪酬得基本组成部分,根据相应得职级与职位予以核定。员工基本工资得标准就是根据社会平均生活水平与不同职位等级设定,主要就是满足员工基本生活得要求。正常出勤即可享受,无出勤则不享受。表1:基本工资标准 单位:元...

1、当您付费下载文档后,您只拥有了使用权限,并不意味着购买了版权,文档只能用于自身使用,不得用于其他商业用途(如 [转卖]进行直接盈利或[编辑后售卖]进行间接盈利)。
2、本站所有内容均由合作方或网友上传,本站不对文档的完整性、权威性及其观点立场正确性做任何保证或承诺!文档内容仅供研究参考,付费前请自行鉴别。
3、如文档内容存在违规,或者侵犯商业秘密、侵犯著作权等,请点击“违规举报”。

碎片内容

薪酬管理制度

确认删除?
VIP
微信客服
  • 扫码咨询
会员Q群
  • 会员专属群点击这里加入QQ群
客服邮箱
回到顶部