电脑桌面
添加小米粒文库到电脑桌面
安装后可以在桌面快捷访问

金融行业岗位及其职责VIP专享

金融行业岗位及其职责_第1页
1/7
金融行业岗位及其职责_第2页
2/7
金融行业岗位及其职责_第3页
3/7
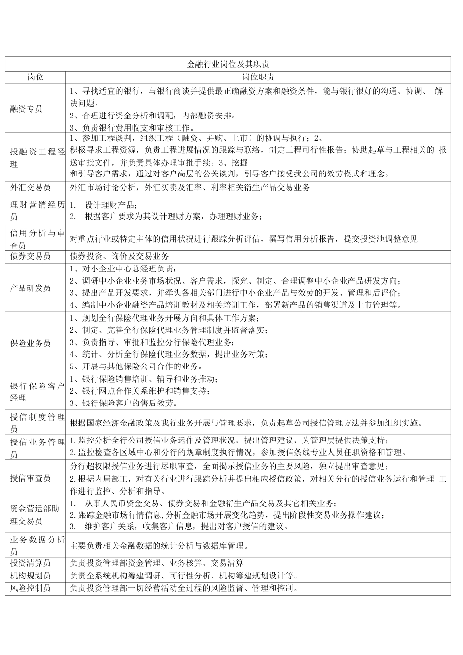
金融行业岗位及其职责岗位岗位职责融资专员1、寻找适宜的银行,与银行商谈并提供最正确融资方案和融资条件,能与银行很好的沟通、协调、 解决问题。2、合理进行资金分析和调配,内部融资安排。3、负责银行费用收支和审核工作。投融资工程经 理1、参加工程谈判,组织工程(融资、并购、上市)的协调与执行;2、积极寻求工程资源,负责工程进展情况的跟踪与联络,制定工程可行性报告;协助起草与工程相关的 报送审批文件,并负责具体办理审批手续;3、挖掘和引导客户需求,通过对客户高层的公关谈判,引导客户接受我公司的效劳模式和理念。外汇交易员外汇市场讨论分析,外汇买卖及汇率、利率相关衍生产品交易业务理财营销经历 员1.设计理财产品;2.根据客户要求为其设计理财方案,办理理财业务;信用分析与审 查员对重点行业或特定主体的信用状况进行跟踪分析评估,撰写信用分析报告,提交投资池调整意见债券交易员债券投资、询价及交易业务产品研发员1、对小企业中心总经理负责;2、调研中小企业业务市场状况、客户需求,探究、制定、合理调整中小企业产品研发方向;3、提出产品开发要求,并牵头各相关部门进行中小企业产品与效劳的开发、管理和后评价;4、编制中小企业融资产品培训教材及相关培训工作,部署新产品的销售渠道及上市管理等。保险业务员1、规划全行保险代理业务开展方向和具体工作方案;2、制定、完善全行保险代理业务管理制度并监督落实;3、负责指导、审批和监控分行保险代理业务;4、统计、分析全行保险代理业务数据,提出业务对策;5、开展与其他保险公司合作的业务。银行保险客户 经理1、银行保险销售培训、辅导和业务推动;2、银行网点合作关系维护和销售支持;3、银行保险客户的售后效劳。授信制度管理 员根据国家经济金融政策及我行业务开展与管理要求,负责起草公司授信管理方法并参加组织实施。授信业务管理 员1.监控分析全行公司授信业务运作及管理状况,提出管理建议,为管理层提供决策支持;2.监控检查各区域中心和分行的规章制度执行情况,参加授信条线专业人员任职资格和管理。授信审查员分行超权限授信业务进行尽职审查,全面揭示授信业务的主要风险,独立提出审查意见;2.根据内局部工,对有关行业进行跟踪分析并提出相应授信政策,对相关分行的授信业务运行和管理 工作进行监控、分析和指导。资金营运部助理交易员1.从事人民币资金交易、债券交易和金融衍生产品交易及其它相关业务;2.跟踪金融市场行情信...

1、当您付费下载文档后,您只拥有了使用权限,并不意味着购买了版权,文档只能用于自身使用,不得用于其他商业用途(如 [转卖]进行直接盈利或[编辑后售卖]进行间接盈利)。
2、本站所有内容均由合作方或网友上传,本站不对文档的完整性、权威性及其观点立场正确性做任何保证或承诺!文档内容仅供研究参考,付费前请自行鉴别。
3、如文档内容存在违规,或者侵犯商业秘密、侵犯著作权等,请点击“违规举报”。

碎片内容

金融行业岗位及其职责

范哲铺+ 关注
实名认证
内容提供者

想你所想,急你所急,你需要的都在店铺里可以找到。

确认删除?
VIP
微信客服
  • 扫码咨询
会员Q群
  • 会员专属群点击这里加入QQ群
客服邮箱
回到顶部