电脑桌面
添加小米粒文库到电脑桌面
安装后可以在桌面快捷访问

集团薪酬管理制度

集团薪酬管理制度_第1页
1/11
集团薪酬管理制度_第2页
2/11
集团薪酬管理制度_第3页
3/11
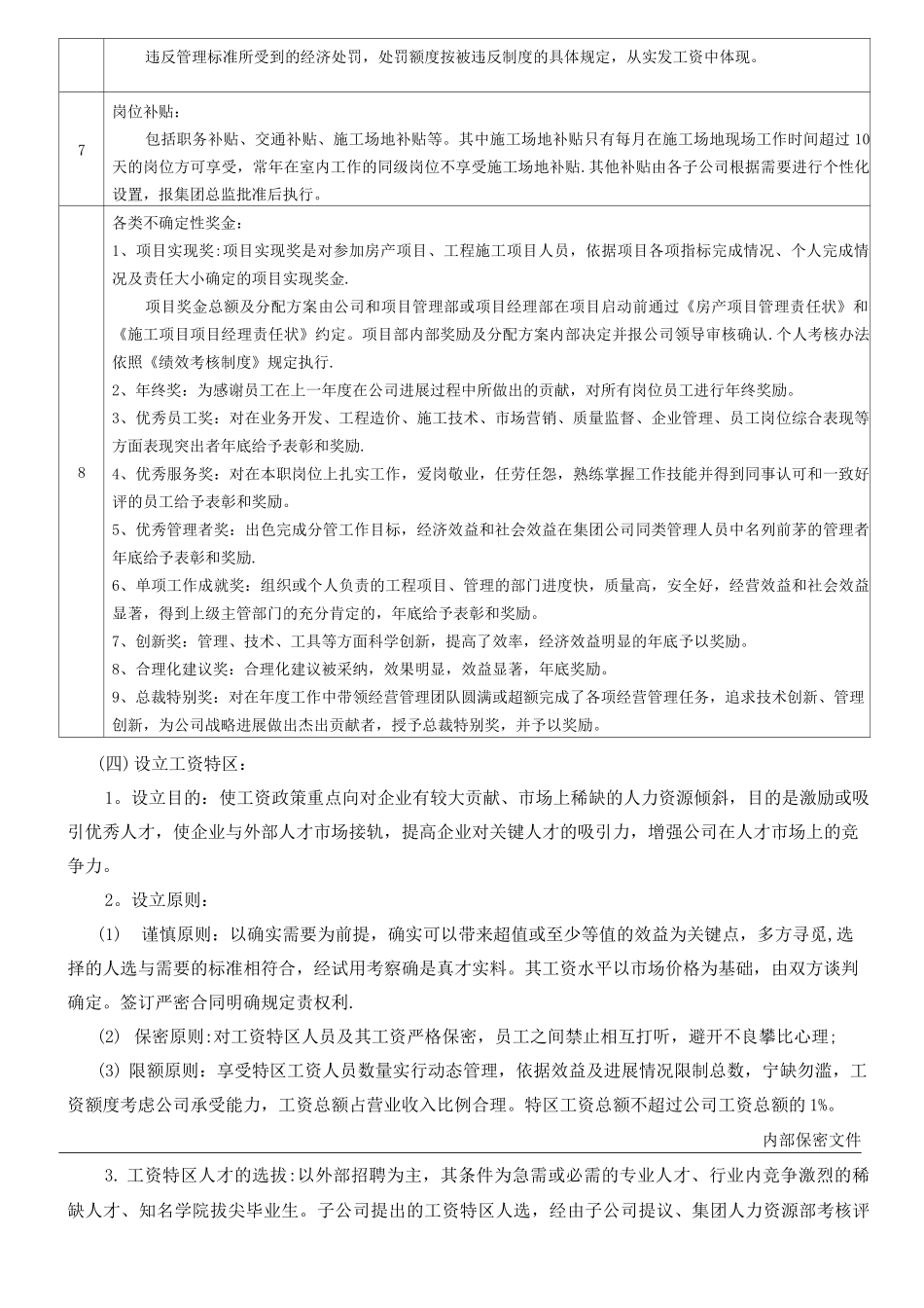
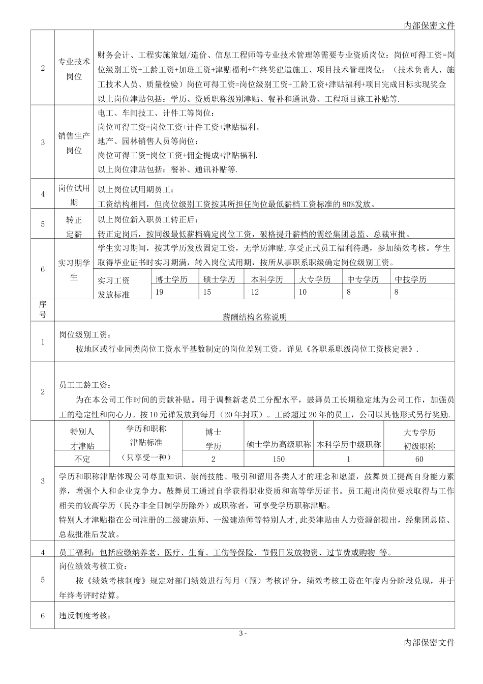
****集团薪酬管理制度第一章总则第一条科学分配,具有竞争力/激励性的薪酬,体现工作成果及岗位价值,有效激励人力资源潜能。形成吸引和留住人才的机制,推动公司进展战略实现。第二章适用范围第二条 本制度适用于****集团的薪酬分配与管理。第三章术语第三条 计时工资:确定月/日/小时标准工资标准,以实际工作时间计算工资所得。第四条施工定额工资:确定某工序施工直接人工费用标准,以实际完成合格工程量计算工资所得。第五条岗位类别:按工作性质把所有岗位分为行政管理岗位、专业技术岗位、生产销售岗位三类。(一)行政管理岗位:行政事务人员、班组长、分公司主管以上机关管理岗位。(二)专业技术岗位:工程师类、经济类、信息类专业性事务管理或办理的员工岗位。(三)生产、销售岗位:从事销售、生产或维修等工作的员工岗位。第四章职责第六条人力资源部:负责集团人工成本预算及管理,组织薪酬分配办法确定,汇总各子公司各岗位工资标准和绩效考评结果,审核各子公司薪酬调整方案,根据集团经营战略和劳动力市场情况调整集团公司薪酬标准.负责集团各项福利保险事务的管理。第七条各子公司综合部:负责汇总本公司员工考勤结果、加班时间,按标准进行工资核算。第八条生产部、施工项目部:负责按施工(生产)定额核算操作岗位员工计件计时工资,按岗位绩效考评、管理考核结果进行部门内部考核,对本部门人员薪酬水平进行调整,调动部门员工积极性。第九条子公司下属各部门:负责及时向本公司综合部呈报本部门员工请假条、未打卡说明等考勤资料,内部保密文件2专业技术岗位财务会计、工程实施策划/造价、信息工程师等专业技术管理等需要专业资质岗位:岗位可得工资=岗位级别工资+工龄工资+加班工资+津贴福利+年终奖建造施工、项目技术管理岗位:(技术负责人、施工技术人员、质量检验)岗位可得工资=岗位级别工资+工龄工资+津贴福利+项目完成目标实现奖金以上岗位津贴包括:学历、资质职称级别津贴、餐补和通讯费、工程项目施工补贴等.3销售生产岗位电工、车间技工、计件工等岗位:岗位可得工资=岗位工资+计件工资+津贴福利。地产、园林销售人员等岗位:岗位可得工资=岗位工资+佣金提成+津贴福利.以上岗位津贴包括:餐补、通讯补贴等.4岗位试用期以上岗位试用期员工:工资结构相同,但岗位级别工资按其所担任岗位最低薪档工资标准的 80%发放。5转正定薪以上岗位新入职员工转正后:转正定岗后,按同级最低薪档确定岗位工资,破格提升薪档的...

1、当您付费下载文档后,您只拥有了使用权限,并不意味着购买了版权,文档只能用于自身使用,不得用于其他商业用途(如 [转卖]进行直接盈利或[编辑后售卖]进行间接盈利)。
2、本站所有内容均由合作方或网友上传,本站不对文档的完整性、权威性及其观点立场正确性做任何保证或承诺!文档内容仅供研究参考,付费前请自行鉴别。
3、如文档内容存在违规,或者侵犯商业秘密、侵犯著作权等,请点击“违规举报”。

碎片内容

集团薪酬管理制度

您可能关注的文档

确认删除?
VIP
微信客服
  • 扫码咨询
会员Q群
  • 会员专属群点击这里加入QQ群
客服邮箱
回到顶部