电脑桌面
添加小米粒文库到电脑桌面
安装后可以在桌面快捷访问

(通用版)高考生物一轮复习 第1讲 基因工程学案(含解析)(选修3)-人教版高三选修3生物学案

(通用版)高考生物一轮复习 第1讲 基因工程学案(含解析)(选修3)-人教版高三选修3生物学案_第1页
1/30
(通用版)高考生物一轮复习 第1讲 基因工程学案(含解析)(选修3)-人教版高三选修3生物学案_第2页
2/30
(通用版)高考生物一轮复习 第1讲 基因工程学案(含解析)(选修3)-人教版高三选修3生物学案_第3页
3/30
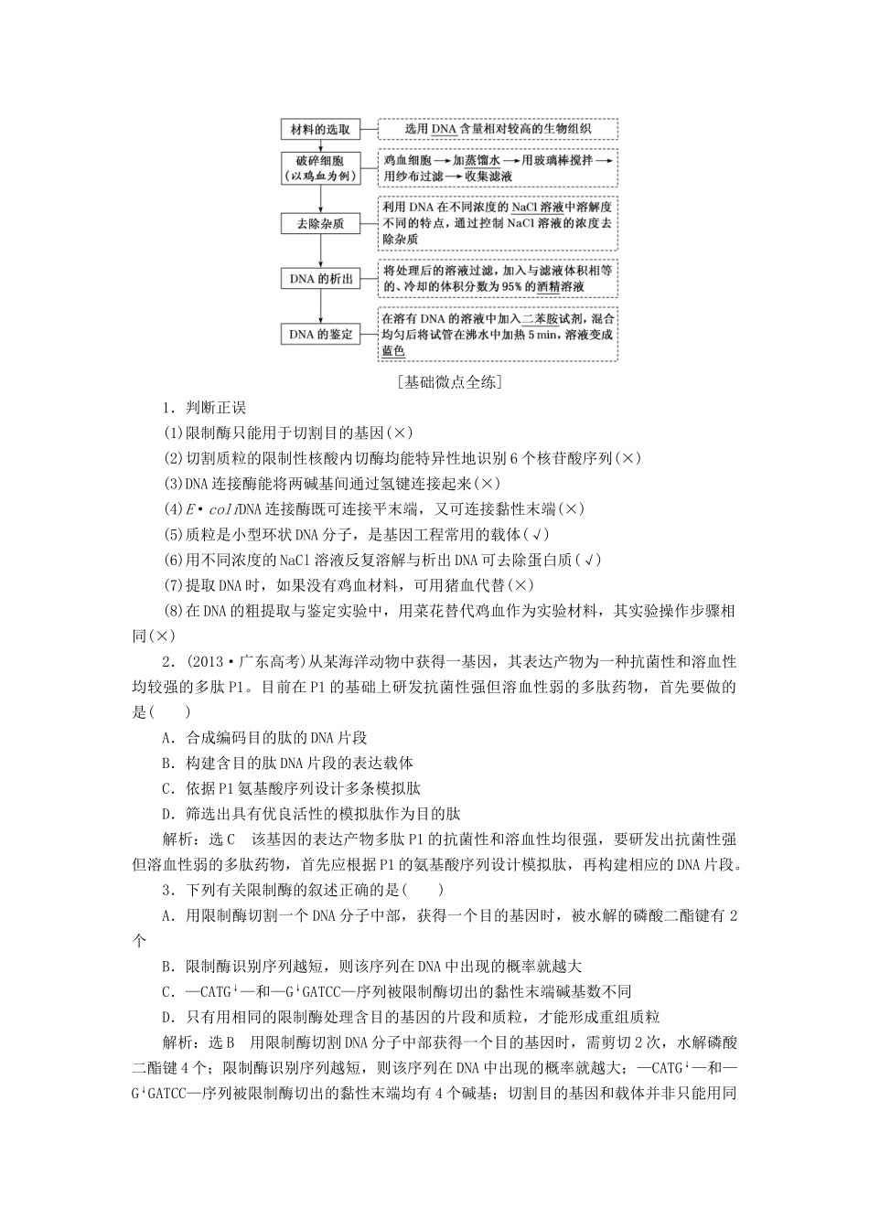
第 1 讲 基因工程1.基因工程的基本工具2.基因工程的基本操作程序3.蛋白质工程4.DNA 的粗提取与鉴定1.实验原理2.实验流程[基础微点全练]1.判断正误(1)限制酶只能用于切割目的基因(×)(2)切割质粒的限制性核酸内切酶均能特异性地识别 6 个核苷酸序列(×)(3)DNA 连接酶能将两碱基间通过氢键连接起来(×)(4)E·coliDNA 连接酶既可连接平末端,又可连接黏性末端(×)(5)质粒是小型环状 DNA 分子,是基因工程常用的载体(√)(6)用不同浓度的 NaCl 溶液反复溶解与析出 DNA 可去除蛋白质(√)(7)提取 DNA 时,如果没有鸡血材料,可用猪血代替(×)(8)在 DNA 的粗提取与鉴定实验中,用菜花替代鸡血作为实验材料,其实验操作步骤相同(×)2.(2013·广东高考)从某海洋动物中获得一基因,其表达产物为一种抗菌性和溶血性均较强的多肽 P1。目前在 P1 的基础上研发抗菌性强但溶血性弱的多肽药物,首先要做的是( )A.合成编码目的肽的 DNA 片段B.构建含目的肽 DNA 片段的表达载体C.依据 P1 氨基酸序列设计多条模拟肽D.筛选出具有优良活性的模拟肽作为目的肽解析:选 C 该基因的表达产物多肽 P1 的抗菌性和溶血性均很强,要研发出抗菌性强但溶血性弱的多肽药物,首先应根据 P1 的氨基酸序列设计模拟肽,再构建相应的 DNA 片段。3.下列有关限制酶的叙述正确的是( )A.用限制酶切割一个 DNA 分子中部,获得一个目的基因时,被水解的磷酸二酯键有 2个B.限制酶识别序列越短,则该序列在 DNA 中出现的概率就越大C.—CATG↓—和—G↓GATCC—序列被限制酶切出的黏性末端碱基数不同D.只有用相同的限制酶处理含目的基因的片段和质粒,才能形成重组质粒解析:选 B 用限制酶切割 DNA 分子中部获得一个目的基因时,需剪切 2 次,水解磷酸二酯键 4 个;限制酶识别序列越短,则该序列在 DNA 中出现的概率就越大;—CATG↓—和—G↓GATCC—序列被限制酶切出的黏性末端均有 4 个碱基;切割目的基因和载体并非只能用同一种限制酶,如果不同的限制酶切割 DNA 分子所产生的末端也存在互补关系,则两末端也可连接。4.(2019·郴州质检)利用基因工程技术培育马铃薯新品种,目前已经取得丰硕成果。请根据教材所学知识回答下列问题:(1)马铃薯易患多种疾病,导致其产量不高。通过导入抗病基因并使其表达可以提高马铃薯产量,基因工程中使用最多的抗病基因是________________和病毒的复制酶基因。(2)马铃薯是双子叶植物...

1、当您付费下载文档后,您只拥有了使用权限,并不意味着购买了版权,文档只能用于自身使用,不得用于其他商业用途(如 [转卖]进行直接盈利或[编辑后售卖]进行间接盈利)。
2、本站所有内容均由合作方或网友上传,本站不对文档的完整性、权威性及其观点立场正确性做任何保证或承诺!文档内容仅供研究参考,付费前请自行鉴别。
3、如文档内容存在违规,或者侵犯商业秘密、侵犯著作权等,请点击“违规举报”。

碎片内容

(通用版)高考生物一轮复习 第1讲 基因工程学案(含解析)(选修3)-人教版高三选修3生物学案

确认删除?
VIP
微信客服
  • 扫码咨询
会员Q群
  • 会员专属群点击这里加入QQ群
客服邮箱
回到顶部