电脑桌面
添加小米粒文库到电脑桌面
安装后可以在桌面快捷访问

(通用版)高考生物一轮复习 第二单元 第一讲 细胞膜和细胞核学案(含解析)-人教版高三全册生物学案

(通用版)高考生物一轮复习 第二单元 第一讲 细胞膜和细胞核学案(含解析)-人教版高三全册生物学案_第1页
1/22
(通用版)高考生物一轮复习 第二单元 第一讲 细胞膜和细胞核学案(含解析)-人教版高三全册生物学案_第2页
2/22
(通用版)高考生物一轮复习 第二单元 第一讲 细胞膜和细胞核学案(含解析)-人教版高三全册生物学案_第3页
3/22
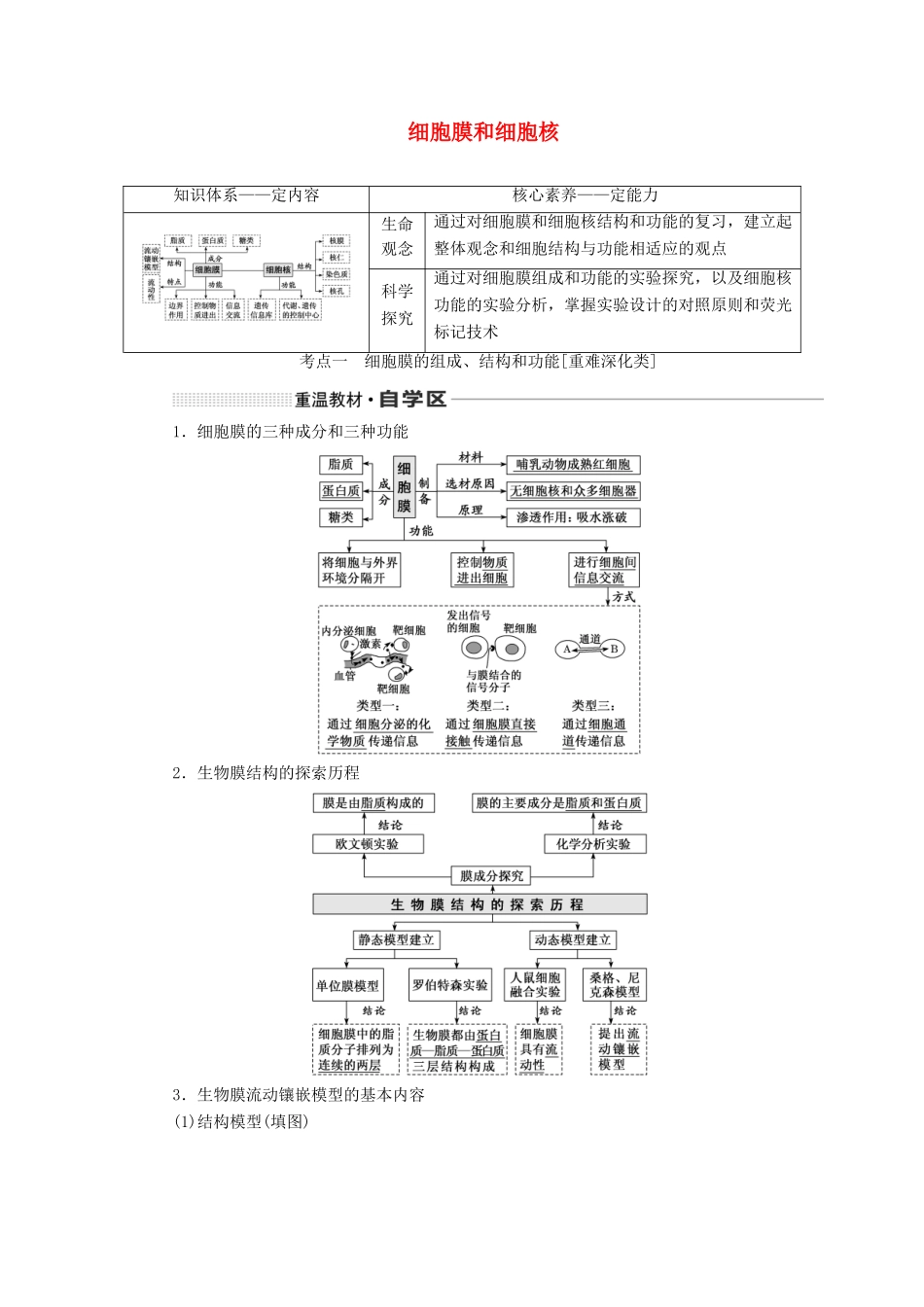
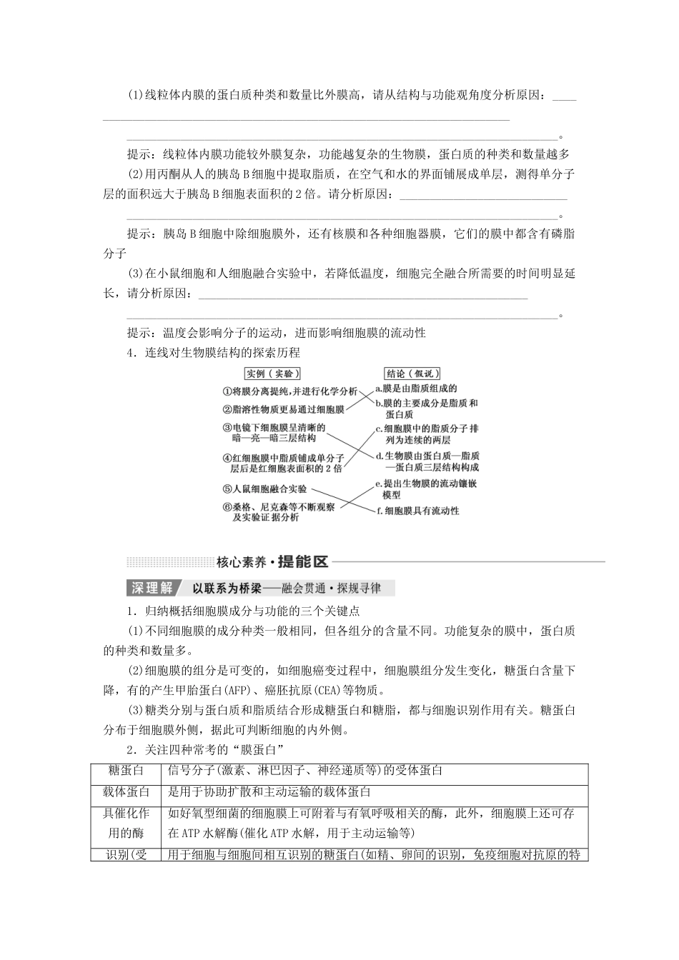
细胞膜和细胞核知识体系——定内容核心素养——定能力生命观念通过对细胞膜和细胞核结构和功能的复习,建立起整体观念和细胞结构与功能相适应的观点科学探究通过对细胞膜组成和功能的实验探究,以及细胞核功能的实验分析,掌握实验设计的对照原则和荧光标记技术考点一 细胞膜的组成、结构和功能[重难深化类]1.细胞膜的三种成分和三种功能2.生物膜结构的探索历程3.生物膜流动镶嵌模型的基本内容(1)结构模型(填图)(2)结构特点① 特点:具有一定的流动性。② 原因:组成膜的磷脂分子和大多数蛋白质分子都是可以运动的。[基础自测]1.判断下列叙述的正误(1)细胞的核膜、内质网膜和细胞膜中都含有磷元素(√)(2018·全国卷Ⅲ,T2B)(2)两个相邻细胞的细胞膜接触可实现细胞间的信息传递(2018·全国卷Ⅲ,T2C)(√)(3)细胞膜的成分为脂质、蛋白质和糖类(√)(2013·北京卷,T1A)(4)构成膜的脂质主要是磷脂、脂肪和胆固醇(×)(2010·山东卷,T4B)(5)细胞膜含有糖脂和糖蛋白(2011·海南卷,T1A)(√)(6)变形虫和草履虫的细胞膜基本组成成分不同(×)(2012·广东卷,T1D)(7)生物膜的特定功能主要由膜蛋白决定(√)(2010·山东卷,T4A)(8)胰岛 B 细胞分泌胰岛素依赖于细胞膜的流动性(√)(2010·全国卷Ⅰ T1A)(9)细胞膜上的大多数蛋白质是可以运动的(√)(2011·海南卷,T1D)2.据细胞膜结构示意图,完成下列问题(1)图中[a]是糖蛋白,具有识别、保护、润滑等作用。根据 a 可以判断细胞膜的内外侧,因为 a 只分布于细胞膜的外表面。(2)图中[b]是磷脂双分子层,其疏水性“尾部”相对,亲水性“头部”向外,构成膜的基本支架。(3)图中[c]是蛋白质,镶嵌在膜的基本支架上。(4)不同细胞膜中的蛋白质种类和数量不同,功能越复杂的细胞中,其细胞膜上蛋白质的种类和数量越多。3.学透教材、理清原因、规范答题用语专练(1)线粒体内膜的蛋白质种类和数量比外膜高,请从结构与功能观角度分析原因:________________________________________________________________________________________________________________________________________________。提示:线粒体内膜功能较外膜复杂,功能越复杂的生物膜,蛋白质的种类和数量越多(2)用丙酮从人的胰岛 B 细胞中提取脂质,在空气和水的界面铺展成单层,测得单分子层的面积远大于胰岛 B 细胞表面积的 2 倍。请分析原因:__________________________________________________________________________________...

1、当您付费下载文档后,您只拥有了使用权限,并不意味着购买了版权,文档只能用于自身使用,不得用于其他商业用途(如 [转卖]进行直接盈利或[编辑后售卖]进行间接盈利)。
2、本站所有内容均由合作方或网友上传,本站不对文档的完整性、权威性及其观点立场正确性做任何保证或承诺!文档内容仅供研究参考,付费前请自行鉴别。
3、如文档内容存在违规,或者侵犯商业秘密、侵犯著作权等,请点击“违规举报”。

碎片内容

(通用版)高考生物一轮复习 第二单元 第一讲 细胞膜和细胞核学案(含解析)-人教版高三全册生物学案

确认删除?
VIP
微信客服
  • 扫码咨询
会员Q群
  • 会员专属群点击这里加入QQ群
客服邮箱
回到顶部