电脑桌面
添加小米粒文库到电脑桌面
安装后可以在桌面快捷访问

中小学干部管理制度

中小学干部管理制度_第1页
1/3
中小学干部管理制度_第2页
2/3
中小学干部管理制度_第3页
3/3
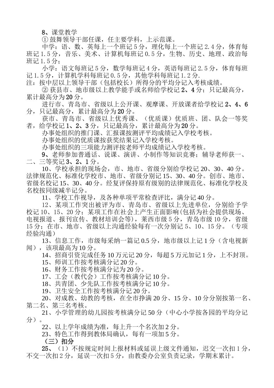
**办事处中小学领导干部管理考核办法(讨论稿)一、指导思想启动学校内部活力,增强广阔干部的责任心,使广阔干部明确职责,提高效益,维护利益,才有所展,劳有所得,功有所奖,完善校长责任制,深化办事处学校内部管理体制改革,促进办事处教育事业科学进展为目的,充分体现教职工为校长负责,校长为教委负责的这一原则,真正使学校管理纳入法律规范化、科学化、制度化轨道上来。二、管理原则1、领导分工明确,各司其职,各负其责。2、体现奖勤罚懒、量与质的统一,量大质优者多得。3、鼓舞改革创新,有制造性劳动的多得。三、考评范围:教委全体成员、全体中小学校长四、学校各项工作的考评与评分标准(一)基础分(300 分)1、教委与领导干部签订目标责任合同书,根据责任分工每学期末组织人员进行考核,按优良中差 120、100、80、60 四个等次计分,总分为 120 分。2、学期末,教委对领导干部进行民主评议,参加评议人员不少于所在单位职工总数的 90%,总分为 100 分。3、考勤按《教职工考勤工作制度》进行,总分为 80 分。二、加分(700 分)1、教学成绩以办事处抽测成绩为依据,满分记 100 分。(市抽测居 4 个办事处前二名加 10 分;居全市所有学校前 1/3 加 10 分)。本人所教学科成绩记 50 分。2、初中升学:标准分为 50 分(以教体局考核公布的分数为准,对学校进行考核)。3、体育成绩办事处运动会记 20 分,各种体育单项竞赛记 10 分;市级运动会最高记30 分,学生取得 1-6 名次分别记 7,5,4,3,2,1 分。(折合方法为:本单位该项所得总分×指令分÷本项最高分,即得本单位实得分。)4、艺术节成绩办事处级文艺汇演、书法绘画、科技博览等每次竞赛记 15 分,记分方法同体育竞赛。参加市级竞赛获一、二、三等奖,分别计 4、3、2 分。同一作品参加不同级别的竞赛按最高级别加分。5、德育工作 30 分。制造性地开展德育工作,注重活动的实效性,及时上报有关活动材料。6、学科竞赛① 办事处级统一组织的各学科竞赛,每次按满分为 20 分给学校记分。② 获市、地市、省、国家级一、二、三等奖者,分别记 5、4、3 分。10、7、5 分;15、13、11 分;20、18、16 分。③ 凡未经逐级选拔直接参加上一级竞赛的,按组织单位给予学校记分。④ 非学科竞赛(如读书笔记评选,手抄报评选,优秀作业评选,优秀作文评选及征文等)按组织单位级别减半记分。7、教科研考评按《**办事处教育科研工作...

1、当您付费下载文档后,您只拥有了使用权限,并不意味着购买了版权,文档只能用于自身使用,不得用于其他商业用途(如 [转卖]进行直接盈利或[编辑后售卖]进行间接盈利)。
2、本站所有内容均由合作方或网友上传,本站不对文档的完整性、权威性及其观点立场正确性做任何保证或承诺!文档内容仅供研究参考,付费前请自行鉴别。
3、如文档内容存在违规,或者侵犯商业秘密、侵犯著作权等,请点击“违规举报”。

碎片内容

中小学干部管理制度

您可能关注的文档

确认删除?
VIP
微信客服
  • 扫码咨询
会员Q群
  • 会员专属群点击这里加入QQ群
客服邮箱
回到顶部