电脑桌面
添加小米粒文库到电脑桌面
安装后可以在桌面快捷访问

住宅楼模板施工技术交底

住宅楼模板施工技术交底_第1页
1/15
住宅楼模板施工技术交底_第2页
2/15
住宅楼模板施工技术交底_第3页
3/15
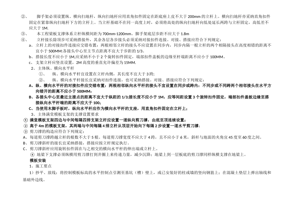
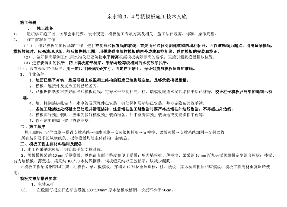
亲水湾 3、4 号楼模板施工技术交底施工部署一、施工准备1、组织学习施工图、图纸会审纪要、设计变更、模板施工专项方案及相关、施工法律规范、标准、操作规程。2、施工前准备工作 (1)、作好模板的定位基准工作:进行控制线和位置线的放线:首先由经纬仪引测建筑物的墙柱轴线,并以该轴线为起点,引出每条轴线,模板放线时,应先清理现场,然后根据施工图,用墨线弹出墙柱模板的内外边线和控制线,以便模板的安装和校正。 (2)、做好标高量测工作:用水准仪把建筑物水平标高根据模板实际标高的要求,直接引测到模板排放位置。 (3)进行安装面的找平:防止模板底部漏浆,采纳与砼等级相同的水泥砂浆找平。(4)、设置模板定位基准,用一定尺寸同强度砼支寸,固定在主筋上,保证钢筋与模板位置的准确。3、 作业条件1、地面已整平夯实,垫层混凝土或混凝土结构的强度已达到规定值,足够承载模板重量。2、模板、连接件及支承工具已经备齐。3、已根据图纸要求放好轴线和模板边线,定好水平控制标高。柱、墙模板底边水泥砂浆找平层已抹好,校正柱子模板及外架的地锚已预埋。4、墙、柱钢筋绑扎完毕,水电管及预埋件已安装,钢筋保护层垫块已安装,并办完隐蔽验收手续。5、各施工缝接槎处混凝土已处理并清理洁净。注意墙柱施工缝剔凿时要严格按墙柱外边线剔凿,不得超出外边线。6、模板实行预拼装时,应事先做好模板预拼装的准备。如平整夯实预拼装场地或支设操作平台等。7、作业需要的脚手架已搭设完毕。二 、施工顺序 施工顺序:定位放线→搭设支撑系统→轴线引线→安装梁板模板→支柱模、梁板边模→支撑系统加固→交付验收所有装饰要求的纵横线条、板等模板均随主体结构一起实施。三 、模板工程主要材料选用及配备1、本工程采纳木模板,钢管脚手架支撑系统。2、楼板模板采纳 10mm 厚覆模板,以保证表面平整度和便于脱模;剪力墙模板、薄璧墙、梁采纳 18mm 厚九夹板预组拼定型组合模板;楼板、剪力墙模板、薄璧柱、梁采纳 100*50 木枋做搁栅。模板缝采纳双面胶粘贴,以减少漏浆。3.模板工程配备钢管脚手架,柱模板,梁、板模板,穿墙¢12 对拉全丝镙栓,柱、楼板、梁木枋搁栅同相应模板,模板工程周材重复周转使用。模板支撑架搭设要求1、主体立杆①、在砼面每根立杆底部应设置 100*100mm 厚木垫板或槽钢。长度不小于 50cm。②、脚手架必须设置纵、横向扫地杆,纵向扫地杆应用直角扣件固定在距底座上皮不大于 200mm 的立杆上。横...

1、当您付费下载文档后,您只拥有了使用权限,并不意味着购买了版权,文档只能用于自身使用,不得用于其他商业用途(如 [转卖]进行直接盈利或[编辑后售卖]进行间接盈利)。
2、本站所有内容均由合作方或网友上传,本站不对文档的完整性、权威性及其观点立场正确性做任何保证或承诺!文档内容仅供研究参考,付费前请自行鉴别。
3、如文档内容存在违规,或者侵犯商业秘密、侵犯著作权等,请点击“违规举报”。

碎片内容

住宅楼模板施工技术交底

您可能关注的文档

确认删除?
VIP
微信客服
  • 扫码咨询
会员Q群
  • 会员专属群点击这里加入QQ群
客服邮箱
回到顶部