电脑桌面
添加小米粒文库到电脑桌面
安装后可以在桌面快捷访问

高三物理高考功和能专题复习(一)学案

高三物理高考功和能专题复习(一)学案_第1页
1/8
高三物理高考功和能专题复习(一)学案_第2页
2/8
高三物理高考功和能专题复习(一)学案_第3页
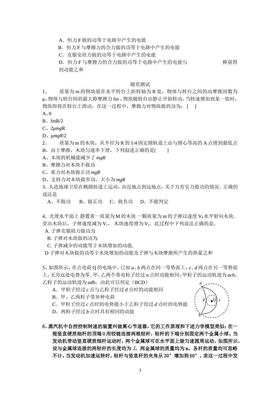
3/8
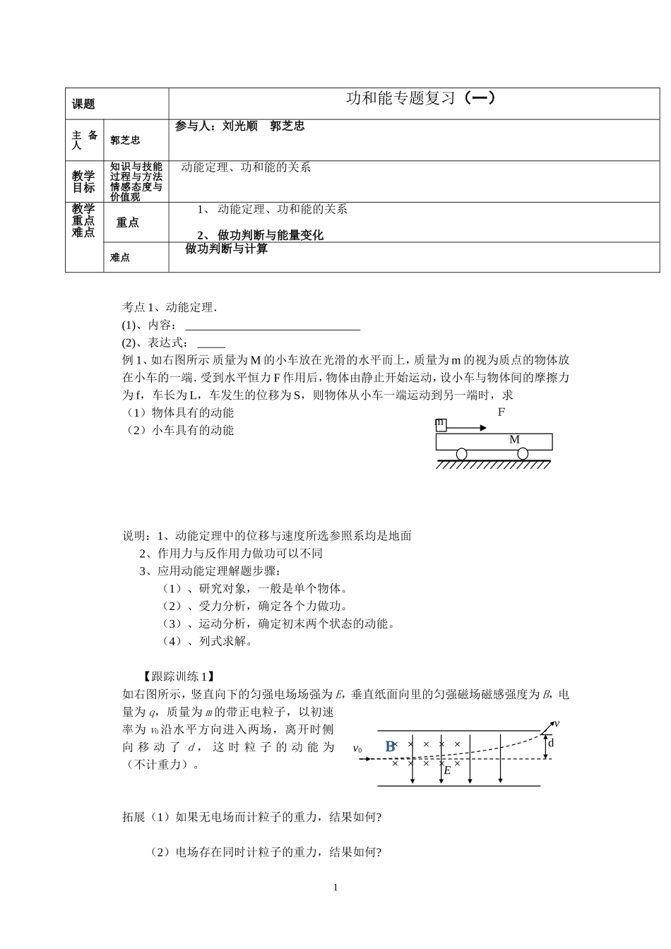
考点 1、动能定理.(1)、内容: (2)、表达式: 例 1、如右图所示 质量为 M 的小车放在光滑的水平而上,质量为 m 的视为质点的物体放在小车的一端.受到水平恒力 F 作用后,物体由静止开始运动,设小车与物体间的摩擦力为 f,车长为 L,车发生的位移为 S,则物体从小车一端运动到另一端时,求(1)物体具有的动能 (2)小车具有的动能说明:1、动能定理中的位移与速度所选参照系均是地面 2、作用力与反作用力做功可以不同 3、应用动能定理解题步骤:(1)、研究对象,一般是单个物体。(2)、受力分析,确定各个力做功。(3)、运动分析,确定初末两个状态的动能。(4)、列式求解。【跟踪训练 1】如右图所示,竖直向下的匀强电场场强为 E,垂直纸面向里的匀强磁场磁感强度为 B,电量为 q,质量为 m 的带正电粒子,以初速率为 v0 沿水平方向进入两场,离开时侧向 移 动 了 d , 这 时 粒 子 的 动 能 为 (不计重力)。拓展(1)如果无电场而计粒子的重力,结果如何? (2)电场存在同时计粒子的重力,结果如何?课题功和能专题复习(一)主 备人郭芝忠参与人:刘光顺 郭芝忠教学目标知识与技能过程与方法情感态度与价值观动能定理、功和能的关系教学重点难点重点1、 动能定理、功和能的关系2、 做功判断与能量变化难点做功判断与计算1× × × × × × × × × ×v0BEvdmMF例 2、一质量为 24kg 的滑块.以 4m/s 的速度在光滑水平面上向左滑行.从某一时刻起在滑块上作用一水平向右的恒力,经过一段时间,滑块的速度方向变为向右,大小为 4m/s,则在这段时间里水平恒力做的功为A 、0 B、8J C、 6J D 、32J【跟踪训练 2】(2008 年广东理基)一个 25kg 的小孩从高度为 3.0m 的滑梯顶端由静止开始滑下,滑到底端时的速度为 2.0m/s。取 g=10m/s2,关于力对小孩做的功,以下结果正确的是A.合外力做功 50J B.阻力做功 500JC.重力做功 500J D.支持力做功 50J 【跟踪训练 3】小球拴在细绳的一端,另一端受大小为 F1的拉力作用,在水平面上做半径为 R1的匀速圆周运动,如图所示,今将力的大小改为 F2,使小球仍在水平面上做匀速圆周运动,但半径为 R2。小球运动的半径由 R1变为 R2的过程中拉力对小球做的功多大? 考点 2、功和能的关系: (1)重力做功是 变化的量度(2)弹力做功是 变化的量度(3)电场力做功是 变化的量度(4)安培力做功是 变化...

1、当您付费下载文档后,您只拥有了使用权限,并不意味着购买了版权,文档只能用于自身使用,不得用于其他商业用途(如 [转卖]进行直接盈利或[编辑后售卖]进行间接盈利)。
2、本站所有内容均由合作方或网友上传,本站不对文档的完整性、权威性及其观点立场正确性做任何保证或承诺!文档内容仅供研究参考,付费前请自行鉴别。
3、如文档内容存在违规,或者侵犯商业秘密、侵犯著作权等,请点击“违规举报”。

碎片内容

高三物理高考功和能专题复习(一)学案

确认删除?
VIP
微信客服
  • 扫码咨询
会员Q群
  • 会员专属群点击这里加入QQ群
客服邮箱
回到顶部