电脑桌面
添加小米粒文库到电脑桌面
安装后可以在桌面快捷访问

大学计算机基础重点归纳

大学计算机基础重点归纳_第1页
1/11
大学计算机基础重点归纳_第2页
2/11
大学计算机基础重点归纳_第3页
3/11
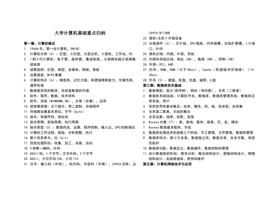
大学计算机基础重点归纳第一章:计算机概论1. 19646 年,第一台计算机,ENIAC 2. 计算机分类(6):巨型,小巨型,大型主机,小型机,工作站,PC3. 1 到 4 代计算机:电子管,晶体管,集成电路,大规模和超大规模集成电路4. 进展趋势:巨型,微型,多媒体,网络,智能5. 运算速度,MIPS 衡量6. 计算机特点(6):精度高,记忆力强,有逻辑推断能力,可靠性高,通用性强7. 数据是信息的载体,信息是数据的内涵8. 软件:程序,数据,技术资料9. 软件:系统(WINDOWS,VB),支撑(杀毒),应用10. 诺依曼原理:五个部分,用二进制,存储程序11. 存储器容量基本单位,字节(byte)12. 指令,有操作码,地址码13. 指令周期:取指周期,执行周期14. 指令类型(5):数据传送,运算,程序控制,输入出,CPU 控制调试15. 计算机工作过程:取指,分析取整,执行16. 最小信息单元,位(bit)17. 信息处理阶段:收集,加工,决策,活动18. 0 有唯一编码,补码19. ASCII 码,1 个字节;汉字外码,2 个字节20. ASCII,大写字母 100,小写 11021. 汉字:输入码(外码),机内码,字型码(字模);24*24 点阵:占24*24/8=72KB22. 微机=主机+外部设备23. 主板部件(6):芯片组,CPU 插座,内存插槽,总线扩展槽,I/O 接口,BIOS24. 微机总线:内部,外部,系统25. 内部和系统总线:地址(AB),数据(DB),控制(CB)26. 外部:PCI,AGP27. 内存:ROM,RAM(大于 80ns),Cache(高速缓冲存储器)(15-35ns)28. 外存(5):硬盘,软盘,光盘,磁带,U 盘第三章:数据库技术基础1. 数据模型:层次(有序树),网状(有向图),关系(二维表)2. 数据库系统组成:计算机平台,数据库,数据库管理系统,数据库应用系统,用户3. 信息世界的基本概念:实体,属性,码,域,实体型,实体集4. 关系是二维表,元组的集合5. 关系运算:选择,投影,连接6. Access 对象(7):表,查询,窗体,报表,页,宏,模块7. Access 数据基本载体,字段8. 数据库处理技术的进展三个阶段:手工管理,文件管理,数据库管理9. 数据库特点:最小冗余度,数据独立性,数据共享,安全可靠,保密性能好10.数据库功能:数据定义,数据操作,数据控制和管理11.设计数据库的阶段:需求分析,概念结构设计,逻辑结构设计,物理结构设计,实施数据库,使用和维护第五章:计算机网络技术与应用1.APARNET,Internet 前身2.网络进展阶段...

1、当您付费下载文档后,您只拥有了使用权限,并不意味着购买了版权,文档只能用于自身使用,不得用于其他商业用途(如 [转卖]进行直接盈利或[编辑后售卖]进行间接盈利)。
2、本站所有内容均由合作方或网友上传,本站不对文档的完整性、权威性及其观点立场正确性做任何保证或承诺!文档内容仅供研究参考,付费前请自行鉴别。
3、如文档内容存在违规,或者侵犯商业秘密、侵犯著作权等,请点击“违规举报”。

碎片内容

大学计算机基础重点归纳

确认删除?
VIP
微信客服
  • 扫码咨询
会员Q群
  • 会员专属群点击这里加入QQ群
客服邮箱
回到顶部