电脑桌面
添加小米粒文库到电脑桌面
安装后可以在桌面快捷访问

招商服务合同协议书VIP免费

招商服务合同协议书_第1页
1/6
招商服务合同协议书_第2页
2/6
招商服务合同协议书_第3页
3/6
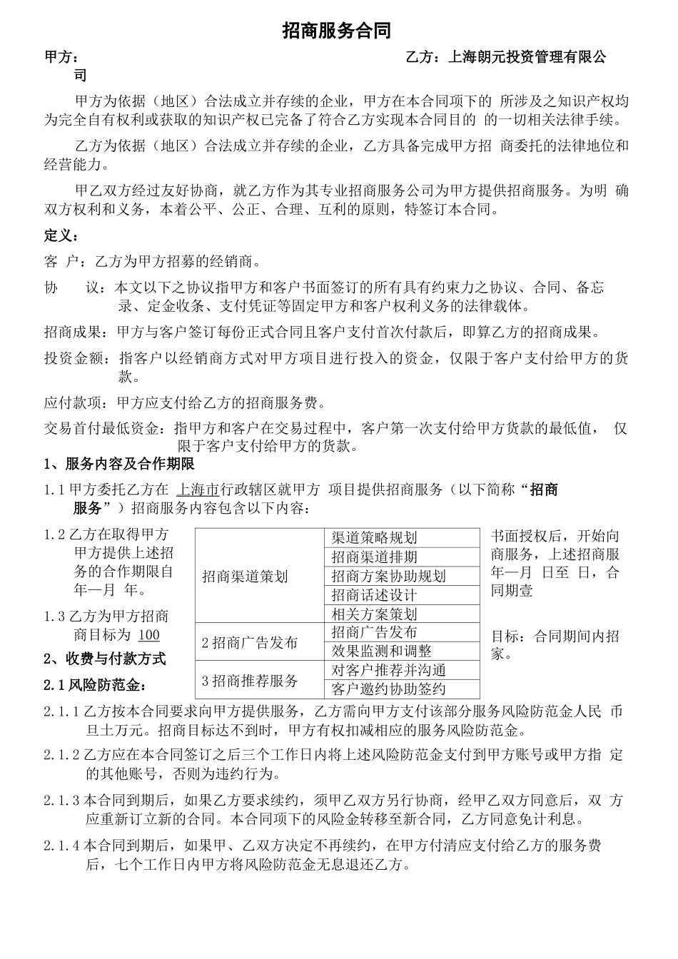
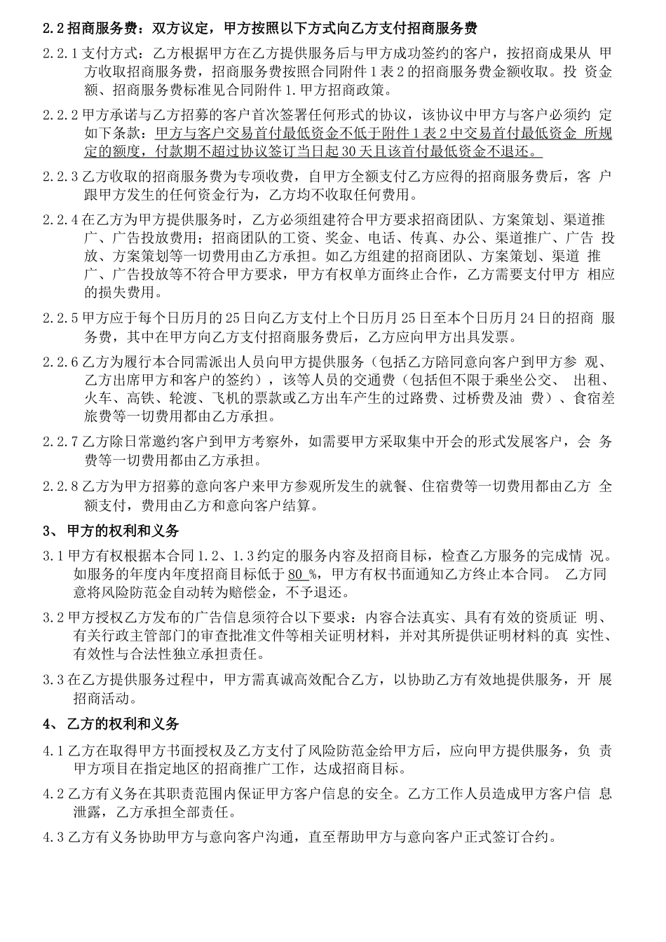
招商服务合同协议书|piO69-olM243-OL889-F88688]招商服务合同甲方:乙方:上海朗元投资管理有限公司甲方为依据(地区)合法成立并存续的企业,甲方在本合同项下的所涉及之知识产权均为完全自有权利或获取的知识产权已完备了符合乙方实现本合同目的的一切相关法律手续。乙方为依据(地区)合法成立并存续的企业,乙方具备完成甲方招商委托的法律地位和经营能力。甲乙双方经过友好协商,就乙方作为其专业招商服务公司为甲方提供招商服务。为明确双方权利和义务,本着公平、公正、合理、互利的原则,特签订本合同。定义:客户:乙方为甲方招募的经销商。协议:本文以下之协议指甲方和客户书面签订的所有具有约束力之协议、合同、备忘录、定金收条、支付凭证等固定甲方和客户权利义务的法律载体。招商成果:甲方与客户签订每份正式合同且客户支付首次付款后,即算乙方的招商成果。投资金额:指客户以经销商方式对甲方项目进行投入的资金,仅限于客户支付给甲方的货款。应付款项:甲方应支付给乙方的招商服务费。交易首付最低资金:指甲方和客户在交易过程中,客户第一次支付给甲方货款的最低值,仅限于客户支付给甲方的货款。1、服务内容及合作期限1.1甲方委托乙方在上海市行政辖区就甲方项目提供招商服务(以下简称“招商服务”)招商服务内容包含以下内容:1.2乙方在取得甲方甲方提供上述招务的合作期限自年—月年。1.3乙方为甲方招商商目标为1002、收费与付款方式2.1风险防范金:2.1.1乙方按本合同要求向甲方提供服务,乙方需向甲方支付该部分服务风险防范金人民币旦土万元。招商目标达不到时,甲方有权扣减相应的服务风险防范金。2.1.2乙方应在本合同签订之后三个工作日内将上述风险防范金支付到甲方账号或甲方指定的其他账号,否则为违约行为。2.1.3本合同到期后,如果乙方要求续约,须甲乙双方另行协商,经甲乙双方同意后,双方应重新订立新的合同。本合同项下的风险金转移至新合同,乙方同意免计利息。2.1.4本合同到期后,如果甲、乙双方决定不再续约,在甲方付清应支付给乙方的服务费后,七个工作日内甲方将风险防范金无息退还乙方。书面授权后,开始向商服务,上述招商服年—月日至日,合同期壹目标:合同期间内招家。招商渠道策划渠道策略规划招商渠道排期招商方案协助规划招商话述设计相关方案策划2招商广告发布招商广告发布效果监测和调整3招商推荐服务对客户推荐并沟通客户邀约协助签约2.2招商服务费:双方议定,甲方按照以下方式向乙方支付招商服务费2.2.1支付方式:乙方根据甲方在乙方提供服务后与甲方成功签约的客户,按招商成果从甲方收取招商服务费,招商服务费按照合同附件1表2的招商服务费金额收取。投资金额、招商服务费标准见合同附件1.甲方招商政策。2.2.2甲方承诺与乙方招募的客户首次签署任何形式的协议,该协议中甲方与客户必须约定如下条款:甲方与客户交易首付最低资金不低于附件1表2中交易首付最低资金所规定的额度,付款期不超过协议签订当日起30天且该首付最低资金不退还。2.2.3乙方收取的招商服务费为专项收费,自甲方全额支付乙方应得的招商服务费后,客户跟甲方发生的任何资金行为,乙方均不收取任何费用。2.2.4在乙方为甲方提供服务时,乙方必须组建符合甲方要求招商团队、方案策划、渠道推广、广告投放费用;招商团队的工资、奖金、电话、传真、办公、渠道推广、广告投放、方案策划等一切费用由乙方承担。如乙方组建的招商团队、方案策划、渠道推广、广告投放等不符合甲方要求,甲方有权单方面终止合作,乙方需要支付甲方相应的损失费用。2.2.5甲方应于每个日历月的25日向乙方支付上个日历月25日至本个日历月24日的招商服务费,其中在甲方向乙方支付招商服务费后,乙方应向甲方出具发票。2.2.6乙方为履行本合同需派出人员向甲方提供服务(包括乙方陪同意向客户到甲方参观、乙方出席甲方和客户的签约),该等人员的交通费(包括但不限于乘坐公交、出租、火车、高铁、轮渡、飞机的票款或乙方出车产生的过路费、过桥费及油费)、食宿差旅费等一切费用都由乙方承担。2.2.7乙方除日常邀约客户到甲方考察外,如需要甲方采取集中开会的形式发展客户,会务...

1、当您付费下载文档后,您只拥有了使用权限,并不意味着购买了版权,文档只能用于自身使用,不得用于其他商业用途(如 [转卖]进行直接盈利或[编辑后售卖]进行间接盈利)。
2、本站所有内容均由合作方或网友上传,本站不对文档的完整性、权威性及其观点立场正确性做任何保证或承诺!文档内容仅供研究参考,付费前请自行鉴别。
3、如文档内容存在违规,或者侵犯商业秘密、侵犯著作权等,请点击“违规举报”。

碎片内容

招商服务合同协议书

您可能关注的文档

确认删除?
VIP
微信客服
  • 扫码咨询
会员Q群
  • 会员专属群点击这里加入QQ群
客服邮箱
回到顶部