电脑桌面
添加小米粒文库到电脑桌面
安装后可以在桌面快捷访问

建筑节能工程监理要点

建筑节能工程监理要点_第1页
1/2
建筑节能工程监理要点_第2页
2/2
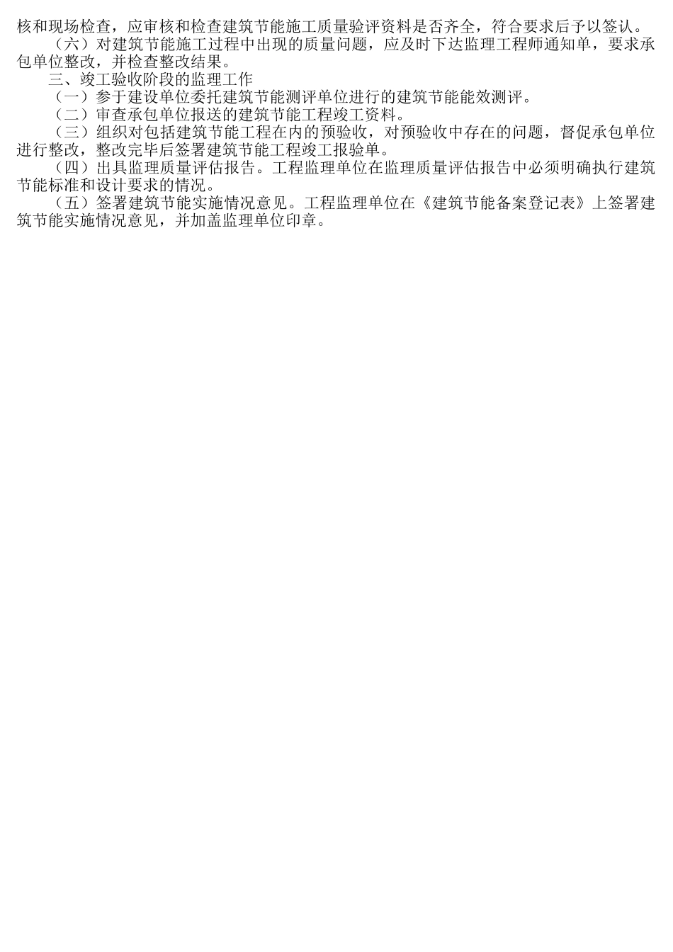
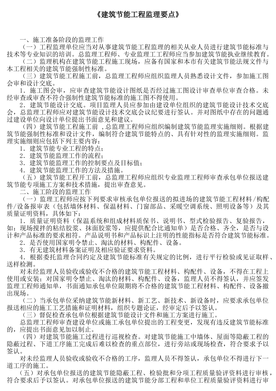
《建筑节能工程监理要点》一、施工准备阶段的监理工作(一)工程监理单位应当对从事建筑节能工程监理的相关从业人员进行建筑节能标准与技术等专业知识的培训。总监理工程师、专业监理工工程师应当参加建筑节能执业继续教育。(二)监理机构在建筑节能工程施工现场,应备有国家和本市有关建筑节能法规文件与本工程相关的建筑节能强制性标准。(三)建筑节能工程施工前,总监理工程师应组织监理人员熟悉设计文件,参加施工图会审和设计交底。1.施工图会审,应审查建筑节能设计图纸是否经过施工图设计审查单位审查合格。未经审查或审查不符合强制性建筑节能标准的施工图不得使用。2.建筑节能设计交底。项目监理人员应参加由建设单位组织的建筑节能设计技术交底会,总监理工程师应对建筑节能设计技术交底会议纪要进行签认。并对图纸中存在的问题通过建设单位向设计单位提出书面意见和建议。(四)建筑节能工程施工前 ,总监理工程师应组织编制建筑节能监理实施细则。根据建筑节能强制性标准和设计文件,编制符合建筑节能特点的、具有针对性的监理实施细则。监理实施细则应包括下列主要内容:1.建筑节能专业工程的特点;2.建筑节能监理工作的流程;3.建筑节能监理工作的控制要点及目标值;4.建筑节能监理工作的方法及措施。(五)建筑节能工程开工前,总监理工程师应组织专业监理工程师审查承包单位报送建筑节能专项施工方案和技术措施,提出审查意见。二、施工阶段的监理工作(一)监理工程师应按下列要求审核承包单位报送的拟进场的建筑节能工程材料/构配件/设备报审表(包括墙体材料、保温材料、门窗部品、采暖空调系统、照明设备等)及其质量证明资料,具体如下:1.质量证明资料(保温系统和组成材料质保书、说明书、型式检验报告、复验报告,如:现场搅拌的粘结胶浆、抹面胶浆等,应提供配合比通知单)是否合格、齐全,是否与设计和产品标准的要求相符。产品说明书和产品标识上注明的性能指标是否符合建筑节能标准。2.是否使用国家明令禁止、淘汰的材料、构配件、设备。3.有无建筑材料备案证明及相应验证要求资料。4.根据委托监理合同约定及建筑节能标准有关规定的比例,进行平行检验或见证取样、送样检测。对未经监理人员验收或验收不合格的建筑节能工程材料、构配件、设备,不得在工程上使用或安装;对国家明令禁止、淘汰的材料、构配件、设备,监理人员不得签认,并应签发监理工程师通知单,书面通知承包单位限期将不合格的建筑节能工...

1、当您付费下载文档后,您只拥有了使用权限,并不意味着购买了版权,文档只能用于自身使用,不得用于其他商业用途(如 [转卖]进行直接盈利或[编辑后售卖]进行间接盈利)。
2、本站所有内容均由合作方或网友上传,本站不对文档的完整性、权威性及其观点立场正确性做任何保证或承诺!文档内容仅供研究参考,付费前请自行鉴别。
3、如文档内容存在违规,或者侵犯商业秘密、侵犯著作权等,请点击“违规举报”。

碎片内容

建筑节能工程监理要点

文森传品+ 关注
实名认证
内容提供者

一家传播文化教育的小店,资料丰富,随意挑选。

确认删除?
VIP
微信客服
  • 扫码咨询
会员Q群
  • 会员专属群点击这里加入QQ群
客服邮箱
回到顶部