电脑桌面
添加小米粒文库到电脑桌面
安装后可以在桌面快捷访问

高考物理一轮复习 第十四章 近代物理初步 第1讲 波粒二象性学案 新人教版-新人教版高三全册物理学案

高考物理一轮复习 第十四章 近代物理初步 第1讲 波粒二象性学案 新人教版-新人教版高三全册物理学案_第1页
1/11
高考物理一轮复习 第十四章 近代物理初步 第1讲 波粒二象性学案 新人教版-新人教版高三全册物理学案_第2页
2/11
高考物理一轮复习 第十四章 近代物理初步 第1讲 波粒二象性学案 新人教版-新人教版高三全册物理学案_第3页
3/11
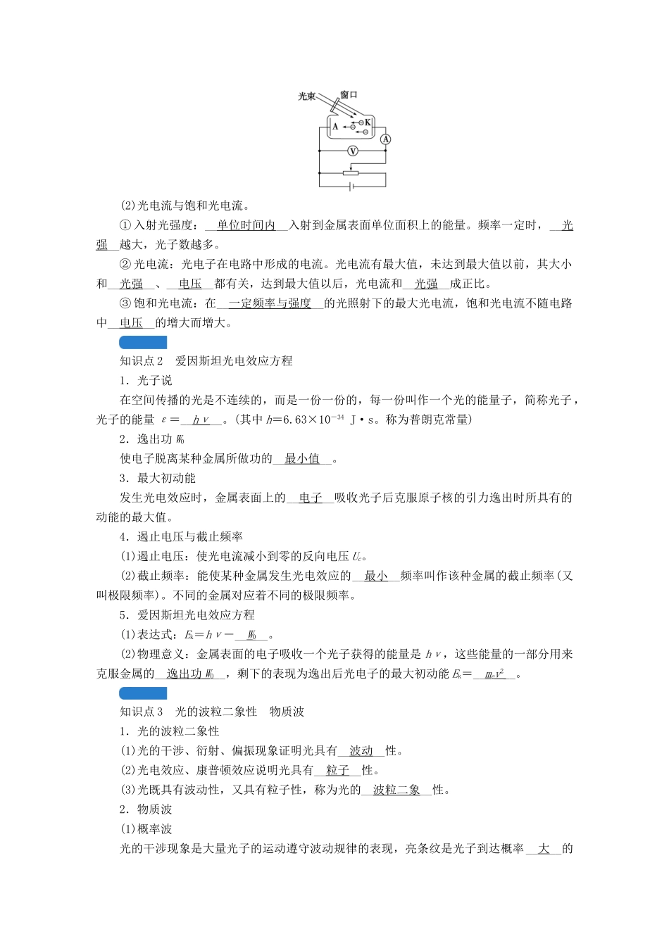
第十四章 近代物理初步▌考试说明▌课程标准命题热点1.了解人类探索原子结构的历史。知道原子核式结构模型。通过对氢原子光谱的分析,了解原子的能级结构。2.了解原子核的组成和核力的性质。知道四种基本相互作用。能根据质量数守恒和电荷数守恒写出核反应方程。3.了解放射性和原子核衰变。知道半衰期及其统计意义。了解放射性同位素的应用,知道射线的危害与防护。4.认识原子核的结合能,了解核裂变反应和核聚变反应。关注核技术应用对人类生活和社会发展的影响。5.了解人类对物质结构的探索历程。6.通过实验,了解光电效应现象。能根据实验结论说明光的波粒二象性。知道爱因斯坦光电效应方程及其意义。7.知道实物粒子具有波动性,了解微观世界的量子化现象。体会量子论的建立对人们认识物质世界的影响。(1)光电效应的规律及爱因斯坦光电效应方程的应用。(2)氢原子的能级结构、能级跃迁公式的理解及应用。 (3)原子核的衰变规律、半衰期公式的理解及应用。(4)核反应方程及核能的计算。(5)光子说、原子结构模型、元素的放射性、质子及中子和正电子的发现等有关物理学史。第 1 讲 波粒二象性ZHI SHI SHU LI ZI CE GONG GU知识梳理·自测巩固 知识点 1 光电效应1.光电效应现象:在光的照射下,金属中的__电子__从表面逸出的现象,发射出来的电子叫__光电子__。2.光电效应的产生条件:入射光的频率__大于__金属的__极限频率__。3.光电效应的四个规律:(1)每种金属都有一个极限频率,入射光的频率必须__大于__截止频率或极限频率才能产生光电效应。低于截止频率时不能发生光电效应。(2)光电子的最大初动能与入射光的__强度__无关,只随入射光频率的增大而__增大__。(3)光电效应的发生__几乎是瞬时__的,一般不超过 10-9 s。(4)当入射光的频率大于极限频率时,饱和光电流的强度与入射光的强度成__正比__。4.用光电管研究光电效应:(1)光电效应电路图。(2)光电流与饱和光电流。① 入射光强度:__单位时间内__入射到金属表面单位面积上的能量。频率一定时,__光强__越大,光子数越多。② 光电流:光电子在电路中形成的电流。光电流有最大值,未达到最大值以前,其大小和__光强__、__电压__都有关,达到最大值以后,光电流和__光强__成正比。③ 饱和光电流:在__一定频率与强度__的光照射下的最大光电流,饱和光电流不随电路中__电压__的增大而增大。知识点 2 爱因斯坦光电效应方程1.光子说在空间传播的光是不连续的,...

1、当您付费下载文档后,您只拥有了使用权限,并不意味着购买了版权,文档只能用于自身使用,不得用于其他商业用途(如 [转卖]进行直接盈利或[编辑后售卖]进行间接盈利)。
2、本站所有内容均由合作方或网友上传,本站不对文档的完整性、权威性及其观点立场正确性做任何保证或承诺!文档内容仅供研究参考,付费前请自行鉴别。
3、如文档内容存在违规,或者侵犯商业秘密、侵犯著作权等,请点击“违规举报”。

碎片内容

高考物理一轮复习 第十四章 近代物理初步 第1讲 波粒二象性学案 新人教版-新人教版高三全册物理学案

确认删除?
VIP
微信客服
  • 扫码咨询
会员Q群
  • 会员专属群点击这里加入QQ群
客服邮箱
回到顶部