电脑桌面
添加小米粒文库到电脑桌面
安装后可以在桌面快捷访问

社区工作人员聘用合同VIP免费

社区工作人员聘用合同_第1页
1/5
社区工作人员聘用合同_第2页
2/5
社区工作人员聘用合同_第3页
3/5
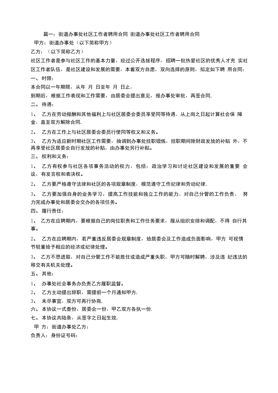
篇一:街道办事处社区工作者聘用合同街道办事处社区工作者聘用合同甲方:街道办事处(以下简称甲方)乙方:(以下简称乙方)社区工作者是参与社区工作的基本力量,经过公开选拔程序,招聘一批热爱社区的优秀人才充实社区工作者队伍,是社区建设和发展的需要,本着双方自愿,双向选择的原则,拟定如下聘用合同:一、时限:本合同以一年期限,从年月日至年月日止,到期后,根据工作表现和工作需要,由居委会提出意见,报办事处审批,再签合同.二、待遇:1、乙方在劳动报酬和其他福利上与社区居委会委员享受同等待遇,从上岗之日起计算社会保障金,直至双方解除合同.2、乙方在工作上与社区居委会委员行使同等权义和义务。3、乙方为适应新时期社区工作需要,抽调到办事处挂职锻炼,挂职期间除财政发放的补贴外,不再享受社区居委会自行发放的补贴,由办事处另行补贴。三、权利和义务:1、乙方有权参与社区各项事务活动的权力,包括:政治学习和讨论社区建设和发展的重要会议,有发言权和表决权。2、乙方要严格遵守法律和社区的各项规章制度,模范遵守工作纪律和劳动纪律.3、乙方要加强自身的业务学习,提高工作技能和独立工作的能力,对自己分管的工作负责,努力完成办事处和居委会交办的各项任务。四、履行责任:1、乙方在应聘期内,要根据自己的岗位职责和工作任务要求,服从组织安排和调配,不得自行其事。2、乙方在应聘期内,若严重违反居委会规章制度,给居委会及工作造成负面影响,甲方可视情节轻重给予相应的经济或纪律处理。3、乙方不思进取,对自己分管工作不能胜任或造成严重失职,甲方可随时解聘,涉及违纪违法的移交有关机关处理。五、其他:1、办事处社会事务办负责乙方履职监督。2、乙方主动提出辞职,需提前一个月通知甲方.3、未尽事宜,双方可再行协商.六、本协议一式叁份,居委会一份,甲乙双方各执一份.七、本协议共陆条,从签字之日起生效.甲方:街道办事处乙方:负责人:身份证号码:电话号码:电话号码:年月曰年月日篇二:社区专职工作者聘用合同书编号:社区专职工作者聘用合同聘用单位(甲方):受聘人员(乙方):填写说明1、本合同一式三份,聘用单位和受聘人员当事人双方各执一份,一份存入受聘人员个人档案.2、本聘用合同书须由聘用单位和受聘人员双方当事人亲自签订,因故确需代签的,须经本人书面委托,否则代签无效。3、填写聘用合同书一律用蓝、黑墨水书写,字迹清晰、工整,涂改处必须加盖校对章,否则无效。4、本聘用合同书内的年、月、日一律使用公历,除落款日期外,均用阿拉伯数字填写。5、除本合同所列内容外,经聘用单位与受聘人员协商一致,可增加有关条款。甲方(聘用单位):法定代表人或委托代理人:地址:邮编:联系电话:乙方(受聘人员):性别:出生年月:文化程度:身份证号码:家庭地址:联系电话:根据有关规定,甲乙双方在平等自愿、协商一致的基础上,签订如下聘用合同条款,共同遵照履行。本合同自双方签订之日起生效。一、聘用合同期限本合同期限为年,自201年月日至201年月日止.二、聘用岗位及职责要求(一)甲方聘用乙方在从事社区专职工作者岗位的工作。乙方为临时身份人员。(二)由甲方确定乙方的岗位职责要求,具体内容如下:(三)乙方同意在该岗位工作,并按甲方岗位职责要求按时完成甲方规定的工作任务,达到规定的工作质量标准。(四)在聘期内,甲方负责乙方的日常管理、业务培训和思想政治工作,并对其思想、工作等表现情况实施考核和奖励.考核材料于每年底送档案管理部门归档备查。三、岗位纪律(一)甲方有权根据国家的法律、法规及有关政策和本地方的法规及有关政策规定,制定本单位的规章制度,并以适当方式公告或告知乙方,作为履行本合同的依据。(二)甲方有权按照岗位职责,建立健全岗位责任制和考核制度,做到职权清楚、责任明确、考核严格、奖惩分明.(三)乙方应当严格遵守国家的法律、法规和本地方的法规,遵守甲方依法制定的各项规章制度和岗位纪律,服从甲方的领导和管理。(四)乙方如违反规章制度和岗位纪律,甲方有权进行批评教育,按照有关规定给予相应的处理。四、工资福利和社会保险待遇乙方合...

1、当您付费下载文档后,您只拥有了使用权限,并不意味着购买了版权,文档只能用于自身使用,不得用于其他商业用途(如 [转卖]进行直接盈利或[编辑后售卖]进行间接盈利)。
2、本站所有内容均由合作方或网友上传,本站不对文档的完整性、权威性及其观点立场正确性做任何保证或承诺!文档内容仅供研究参考,付费前请自行鉴别。
3、如文档内容存在违规,或者侵犯商业秘密、侵犯著作权等,请点击“违规举报”。

碎片内容

社区工作人员聘用合同

确认删除?
VIP
微信客服
  • 扫码咨询
会员Q群
  • 会员专属群点击这里加入QQ群
客服邮箱
回到顶部