电脑桌面
添加小米粒文库到电脑桌面
安装后可以在桌面快捷访问

枫林绿洲住宅楼工程监理实施细则

枫林绿洲住宅楼工程监理实施细则_第1页
1/22
枫林绿洲住宅楼工程监理实施细则_第2页
2/22
枫林绿洲住宅楼工程监理实施细则_第3页
3/22
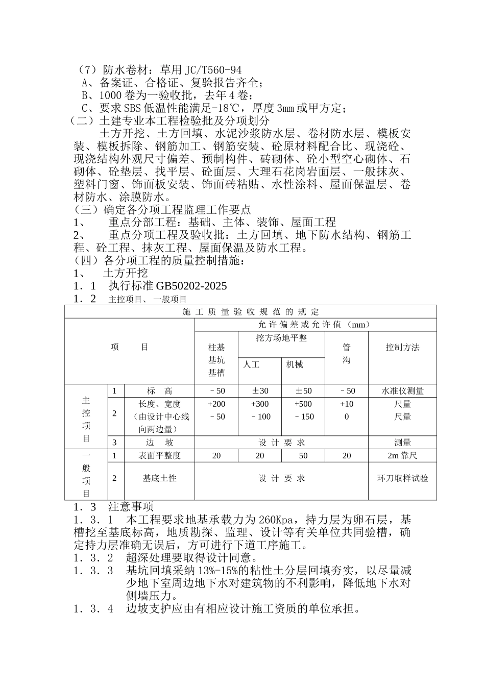
枫 林 绿 洲 监 理 实 施 细 则一、 土建工程概况1、工程名称:水岸绿洲 11#楼2、工程内容和范围基础、主体、装饰、楼地面、水电安装、屋面工程的监理工作。3、工程投资目标:4457556.78 万4、工程工期目标:442 天5、工程质量目标:合格 6、专业工程所涉及的主要专业技术和适应的质量验收标准。6.1《混凝土结构工程施工质量验收法律规范》GB50204-20256.2《建筑地面工程施工质量验收法律规范》GB50209-20256.3《屋面工程质量验收法律规范》GB50207-20256.4《建筑地基工程施工质量验收法律规范》GB50202-20256.5《地下防水工程质量验收法律规范》GB50208-20256.6《砌体工程施工质量验收法律规范》GB50203-20256.7《建筑装饰工程质量验收法律规范》GB50210-20016.8《建筑工程施工质量验收统一标准》GB50300-2001二、 细则编制依据1、已批准的监理规划2、设计文件、相关专业的技术标准和技术资料3、已批准的施工组织设计三、 土建工程施工前需具备的条件及施工单位资质审查1、施工前应具备的条件1.1 施工许可证、安全报监、质检委托、试验委托、规划验线等相关手序及批文具备。1.2 施工单位人员、机械条件具备,特种工上岗证具备。1.3 场地三通一平完成1.4 施工组织设计批准2、施工单位资质审查情况2.1营业执照:有2.2企业资质等级为:施工总承包二级,符合本工程的资质要求条件2.3劳务分包:本总包企业有相应的劳务作业资历质。四、 质量控制(一)施工前的准备及审查1. 专业施工需具备的法定条件:是否取得施工许可证;2. 是否经过安全报检;是否办理监督手续; 是否委托了试验室资质条件审核;施工单位的技术装备条件;本工程建筑等级,施工单位是否有相应的资质条件;管理人员、特别工种是否持证上岗;分包队伍资质是否达到要求;核查施工单位的质量保证体系及成员。3. 施工机械审查:是否符合设计及施工要求,;施工机械性能等查验。4. 施工组织设计审核:施工项目组织是否完善; 施工方案是否适用;能否保证工程质量; 审查执行强制性标准和治理通病的措施;安全文明施工措施是否到位;进度计划是否满足合同要求;工期是否合理;工料分析是否正确;现场布置是否合理。5. 环境场地情况能否满足施工要求;临时设施是否满足安全文明的要求;“三通一平”、原始标高、坐标情况、放线复核情况。6. 材料准备情况:材料堆放情况检查,如水泥棚、钢筋棚等。材料化验情况检查。材料报验情况:(1)钢筋:...

1、当您付费下载文档后,您只拥有了使用权限,并不意味着购买了版权,文档只能用于自身使用,不得用于其他商业用途(如 [转卖]进行直接盈利或[编辑后售卖]进行间接盈利)。
2、本站所有内容均由合作方或网友上传,本站不对文档的完整性、权威性及其观点立场正确性做任何保证或承诺!文档内容仅供研究参考,付费前请自行鉴别。
3、如文档内容存在违规,或者侵犯商业秘密、侵犯著作权等,请点击“违规举报”。

碎片内容

枫林绿洲住宅楼工程监理实施细则

确认删除?
VIP
微信客服
  • 扫码咨询
会员Q群
  • 会员专属群点击这里加入QQ群
客服邮箱
回到顶部