电脑桌面
添加小米粒文库到电脑桌面
安装后可以在桌面快捷访问

浅议道路微表抗滑及耐磨耗性能研究

浅议道路微表抗滑及耐磨耗性能研究_第1页
1/3
浅议道路微表抗滑及耐磨耗性能研究_第2页
2/3
浅议道路微表抗滑及耐磨耗性能研究_第3页
3/3
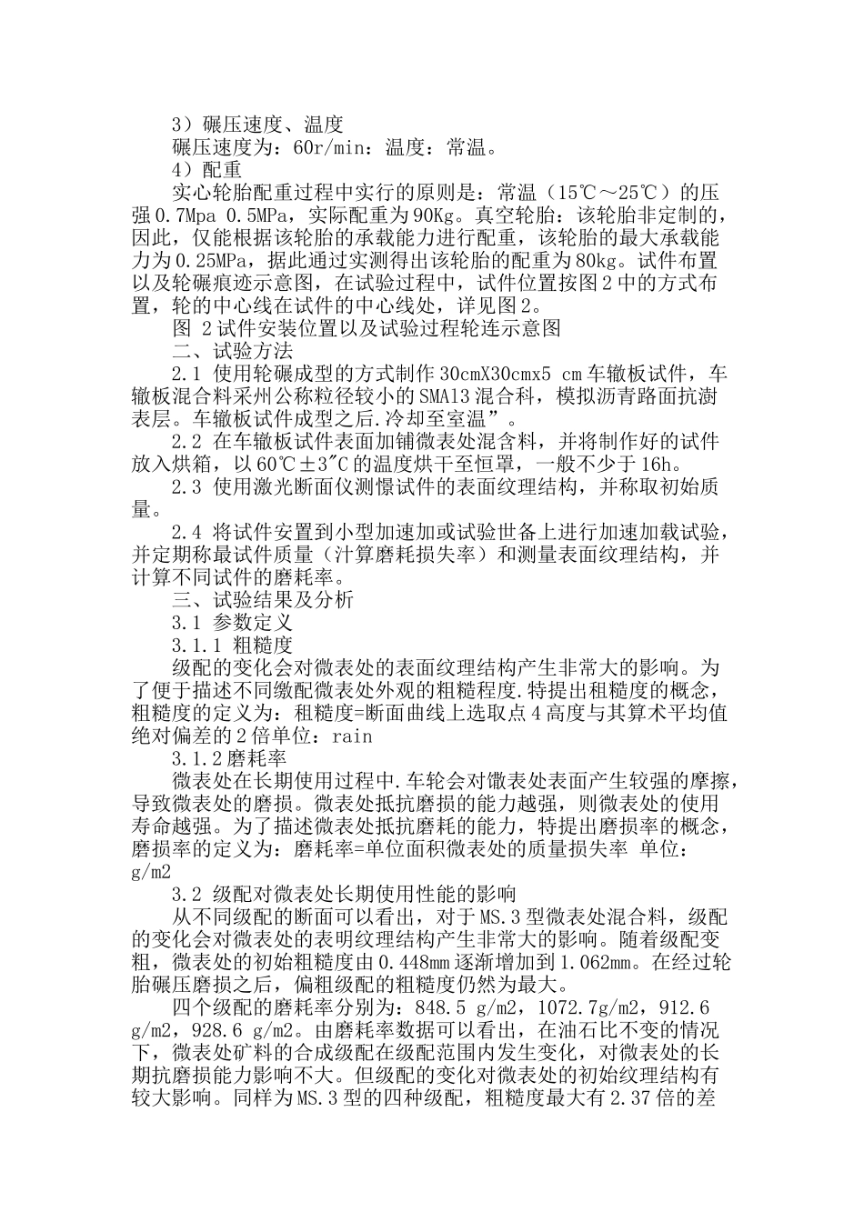
浅议道路微表抗滑及耐磨耗性能讨论浅议道路微表抗滑及耐磨耗性能讨论 摘要:微表处作为一种功能恢复及结构保护型的预防性养护手段,寿命一般为 3-5 年。到目前为止,对于微表处长期性能的讨论在国内外文献上并不多出现。在本文中,将采纳室内小型加速加载试验设备对影响微表处长期使用性能的关键因素进行讨论,本文中涉及的影响因素包括沥青用量、级配、石料的粘土含量。 关键词:道路 微表 抗滑 耐磨 讨论 一、加速加载试验机简介 微表处长期使用性能的讨论,可以通过以下几个途径实现:铺设试验路,根据多年的跟踪观测结果对其进行评价;通过室内环道试验,采纳实际路用轮胎、设置一定的温度,实现对微表处长期性能的讨论他引。以上两个方法所得的数据均可有效地评价微表处的长期性能,但是,周期相对较长,费用相对较高,一般用于大型的项目。因此,基于室内环道试验模型和已有实验设备考虑,采纳室内加速加载试验机进行微表处长期抗滑及耐磨耗性能的讨论。该试验机主要包括两个部分:一、微表处的加速磨光磨耗试验;二、构造深度的激光测量系统。其主要工作原理是模拟交通荷载作用,实现微表处试件的磨耗、磨光加速实现,进而测得微表处质量损失和表面粗糙度的变化规律,从而对不同材料的长期性能进行分析讨论。 1.1 加速加载试验机原理简介 加速加载试验机的研制,环道试验是在室内实铺的道路上、根据设定的条件,进行各项性能的试验讨论。其最大的优点是试验条件可以与野外比较接近、荷载条件采纳的是汽车轮胎,因此,其试验结果非常具有客观性。但是,环道试验周期长、试验费用高。其基本原理是:在一定温度下,通过电机带动已配重的轮子在成型好的试件上作重复作用,以模拟实际交通荷载的重复作用,每隔一定的时间对试件磨耗损失和构造深度进行测量,实现对微表处耐久性能的比较讨论。 1.2 试验轮简介 1)为了缩短试验时间,提高工作效率,试验轮采纳四个试验轮共同工作,其示意图见图 1: 图 1 加速加载试验机示意图 2)试验轮的大小 为了对微表处的磨耗损失进行讨论,因此,必须采纳较宽的试验轮。最终确定轮子的宽度为 100mm。直径为 200mm,橡胶层厚度为25mm。 在试验过程中,实心的橡胶轮的运行过程出现了试验轮磨损速度快、磨损量大、轮迹出现两边浅中间深等情况,因此,在试验过程中采纳直径 25cm、宽 10cm 的真空轮胎,该轮胎的弊端是寿命较短,一般仅能运行 2h(自重+配重共 80kg,接地压强为 O.2...

1、当您付费下载文档后,您只拥有了使用权限,并不意味着购买了版权,文档只能用于自身使用,不得用于其他商业用途(如 [转卖]进行直接盈利或[编辑后售卖]进行间接盈利)。
2、本站所有内容均由合作方或网友上传,本站不对文档的完整性、权威性及其观点立场正确性做任何保证或承诺!文档内容仅供研究参考,付费前请自行鉴别。
3、如文档内容存在违规,或者侵犯商业秘密、侵犯著作权等,请点击“违规举报”。

碎片内容

浅议道路微表抗滑及耐磨耗性能研究

确认删除?
VIP
微信客服
  • 扫码咨询
会员Q群
  • 会员专属群点击这里加入QQ群
客服邮箱
回到顶部