电脑桌面
添加小米粒文库到电脑桌面
安装后可以在桌面快捷访问

精品(2025-2025年)资料软件开发流程管理制度

精品(2025-2025年)资料软件开发流程管理制度_第1页
1/8
精品(2025-2025年)资料软件开发流程管理制度_第2页
2/8
精品(2025-2025年)资料软件开发流程管理制度_第3页
3/8
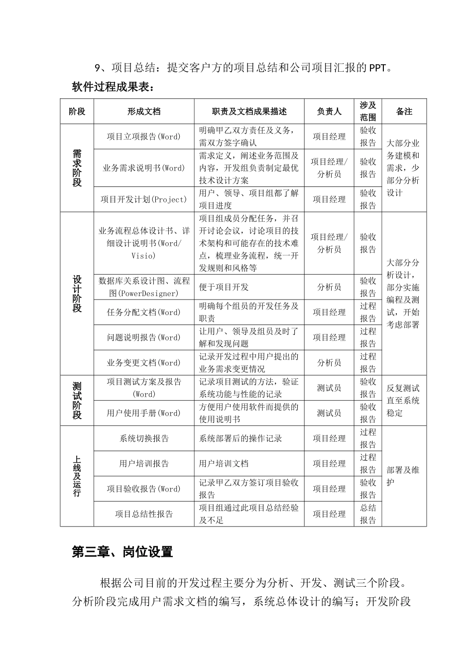
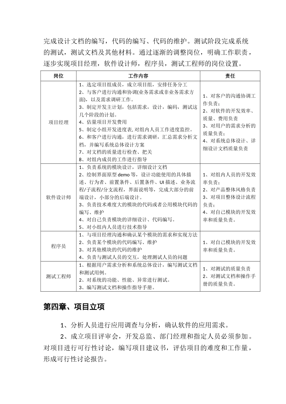
软件开发流程管理制度(讨论稿)为加强对定制软件开发工作管理,缩短开发周期,提高软件开发质量,降低开发成本,提高定开发效率和效益,特制定软件开发流程管理制度。第一章、总则为保证日常工作正常有序的进行,让开发中各个环境更紧凑,更可控,需要尽可能实现项目管理的正规化,工作过程的流程化,以便提高软件质量,按期交付。1、软件开发总体遵循项目管理和软件工程的基本原则。2、项目管理涉及项目立项、项目计划和监控、配置管理。3、软件工程涉及需求分析、系统设计、软件实现、系统测试、用户测试、试运行、系统验收、系统上线和数据迁移、产品维护。第二章、阶段成果根据软件工程的过程,制定以下工作流程,并规定了各个重要环节需要提交的交付物。各阶段需提交的文档:1、立项:项目申请表,软件需求报告或设计方案。2、需求分析:项目研发主计划、需求规格说明书3、总体设计:概要设计说明书或功能模块描述4、详细设计:详细设计说明书,包括软件接口说明、单元测试计划。5、软件实现:软件功能说明、源代码说明或者注释6、产品测试:测试报告7、产品发布:产品说明书、使用手册8、产品维护:问题反馈记录9、项目总结:提交客户方的项目总结和公司项目汇报的 PPT。软件过程成果表:阶段形成文档职责及文档成果描述负责人涉及范围备注需求阶段项目立项报告(Word)明确甲乙双方责任及义务,需双方签字确认项目经理验收报告大部分业务建模和需求,少部分分析设计业务需求说明书(Word)需求定义,阐述业务范围及内容,开发组负责制定最优技术设计方案项目经理/分析员验收报告项目开发计划(Project)用户、领导、项目组都了解项目进度项目经理验收报告设计阶段业务流程总体设计书、详细设计说明书(Word/Visio)项目组成员分配任务,并召开讨论会议,讨论项目的技术架构和可能存在的技术难点,梳理业务流程,统一开发规则和风格等项目经理/分析员验收报告大部分分析设计,部分实施编程及测试,开始考虑部署数据库关系设计图、流程图(PowerDesigner)便于项目开发分析员验收报告任务分配文档(Word)明确每个组员的开发任务及职责项目经理过程报告问题说明报告(Word)让用户、领导及组员及时了解和发现问题项目经理过程报告业务变更文档(Word)记录开发过程中用户提出的业务需求变更情况分析员过程报告测试阶段项目测试方案及报告(Word)记录项目测试的方法,验证系统功能与性能的记录测试员验收报告反复测试直至系统稳定用户使用手册(Word)方便用户使...

1、当您付费下载文档后,您只拥有了使用权限,并不意味着购买了版权,文档只能用于自身使用,不得用于其他商业用途(如 [转卖]进行直接盈利或[编辑后售卖]进行间接盈利)。
2、本站所有内容均由合作方或网友上传,本站不对文档的完整性、权威性及其观点立场正确性做任何保证或承诺!文档内容仅供研究参考,付费前请自行鉴别。
3、如文档内容存在违规,或者侵犯商业秘密、侵犯著作权等,请点击“违规举报”。

碎片内容

精品(2025-2025年)资料软件开发流程管理制度

确认删除?
VIP
微信客服
  • 扫码咨询
会员Q群
  • 会员专属群点击这里加入QQ群
客服邮箱
回到顶部