电脑桌面
添加小米粒文库到电脑桌面
安装后可以在桌面快捷访问

肾内科常见疾病得护理_计划

肾内科常见疾病得护理_计划_第1页
1/10
肾内科常见疾病得护理_计划_第2页
2/10
肾内科常见疾病得护理_计划_第3页
3/10
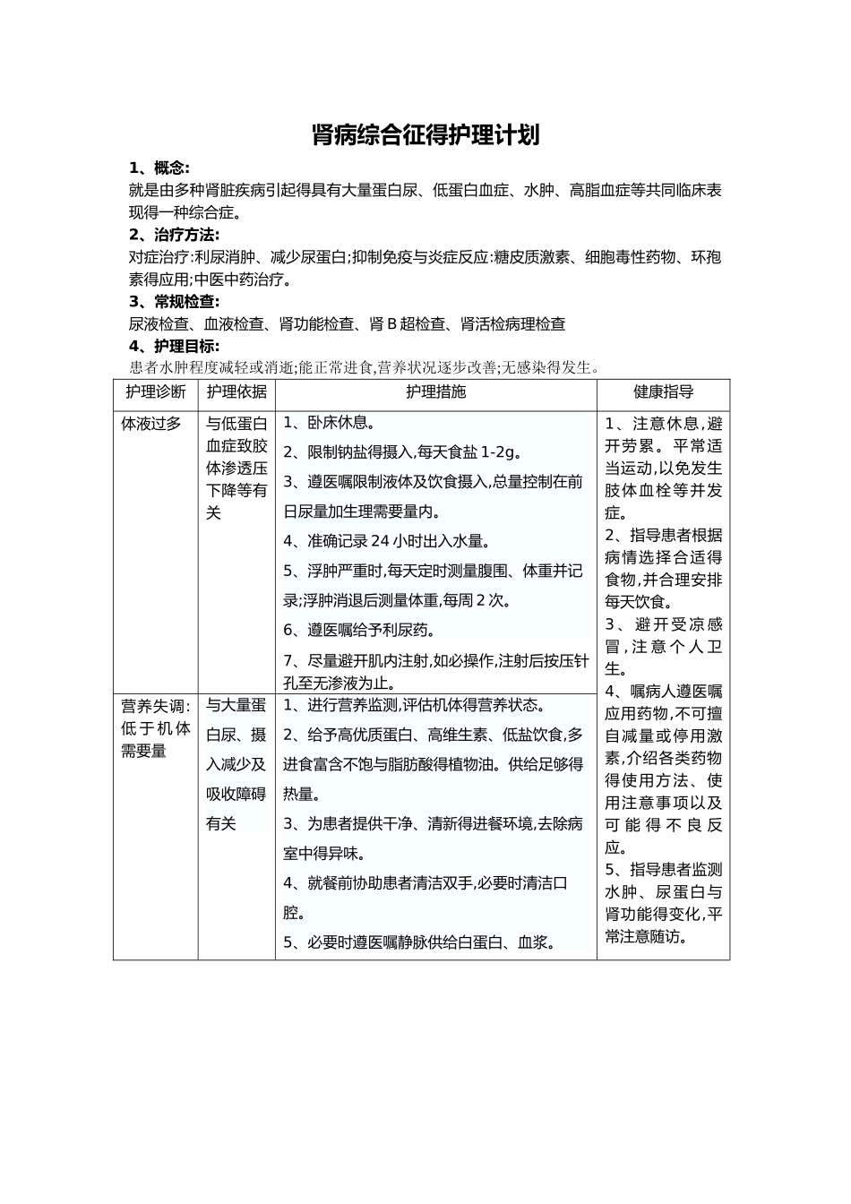
肾病综合征得护理计划1、概念:就是由多种肾脏疾病引起得具有大量蛋白尿、低蛋白血症、水肿、高脂血症等共同临床表现得一种综合症。2、治疗方法:对症治疗:利尿消肿、减少尿蛋白;抑制免疫与炎症反应:糖皮质激素、细胞毒性药物、环孢素得应用;中医中药治疗。3、常规检查:尿液检查、血液检查、肾功能检查、肾 B 超检查、肾活检病理检查4、护理目标:患者水肿程度减轻或消逝;能正常进食,营养状况逐步改善;无感染得发生。护理诊断护理依据护理措施健康指导体液过多与低蛋白血症致胶体渗透压下降等有关1、卧床休息。 2、限制钠盐得摄入,每天食盐 1-2g。3、遵医嘱限制液体及饮食摄入,总量控制在前日尿量加生理需要量内。 4、准确记录 24 小时出入水量。 5、浮肿严重时,每天定时测量腹围、体重并记录;浮肿消退后测量体重,每周 2 次。 6、遵医嘱给予利尿药。 7、尽量避开肌内注射,如必操作,注射后按压针孔至无渗液为止。1、注意休息,避开劳累。平常适当运动,以免发生肢体血栓等并发症。2、指导患者根据病情选择合适得食物,并合理安排每天饮食。3 、 避 开 受 凉 感冒 , 注 意 个 人 卫生。4、嘱病人遵医嘱应用药物,不可擅自减量或停用激素,介绍各类药物得使用方法、使用注意事项以及可 能 得 不 良 反应。5、指导患者监测水肿、尿蛋白与肾功能得变化,平常注意随访。营养失调:低 于 机 体需要量与大量蛋白尿、摄入减少及吸收障碍有关1、进行营养监测,评估机体得营养状态。2、给予高优质蛋白、高维生素、低盐饮食,多进食富含不饱与脂肪酸得植物油。供给足够得热量。 3、为患者提供干净、清新得进餐环境,去除病室中得异味。 4、就餐前协助患者清洁双手,必要时清洁口腔。 5、必要时遵医嘱静脉供给白蛋白、血浆。有 感 染 得危险与机体抵抗 力 下降 , 应 用激 素 与(或)免疫抑制剂有关1、 监测生命体征,注意提问有无升高。2、保持病房环境清洁,定时开窗通风,定期进行空气消毒,并用消毒药水拖地、擦桌椅,保持室内温度与湿度合适。3、限制探视人员。 4、严格无菌技术操作。 5、增强机体抵抗力,防止上呼吸道感染。 6、加强个人卫生,如口腔卫生、会阴清洁、皮肤清洁。有 皮 肤 完整 性 收 损得危险与水肿、营养不良有关1、给予清淡、易消化、高蛋白、高维生素、低盐饮食,多进食蔬菜、水果、鸡蛋、牛奶等。 2、垫棉垫于骨隆突处,如外踝、足跟、肘部等。 3、及时更换床单、衣服,保持床单位清洁、干燥、平整、无...

1、当您付费下载文档后,您只拥有了使用权限,并不意味着购买了版权,文档只能用于自身使用,不得用于其他商业用途(如 [转卖]进行直接盈利或[编辑后售卖]进行间接盈利)。
2、本站所有内容均由合作方或网友上传,本站不对文档的完整性、权威性及其观点立场正确性做任何保证或承诺!文档内容仅供研究参考,付费前请自行鉴别。
3、如文档内容存在违规,或者侵犯商业秘密、侵犯著作权等,请点击“违规举报”。

碎片内容

肾内科常见疾病得护理_计划

MY shop+ 关注
实名认证
内容提供者

欢迎挑选适合自己的材料。

确认删除?
VIP
微信客服
  • 扫码咨询
会员Q群
  • 会员专属群点击这里加入QQ群
客服邮箱
回到顶部