电脑桌面
添加小米粒文库到电脑桌面
安装后可以在桌面快捷访问

信息系统建设合同VIP免费

信息系统建设合同_第1页
1/7
信息系统建设合同_第2页
2/7
信息系统建设合同_第3页
3/7
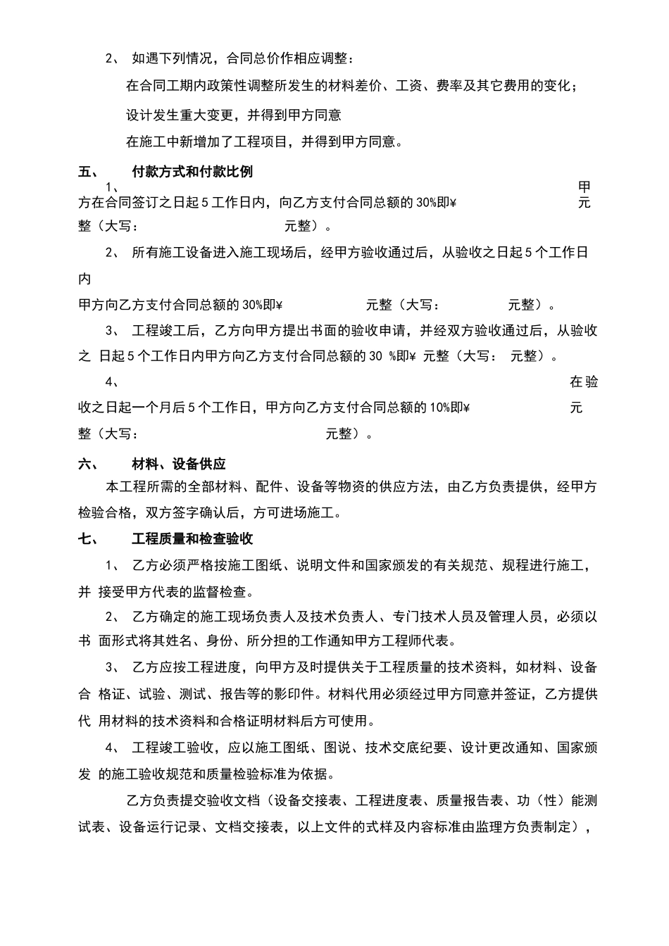
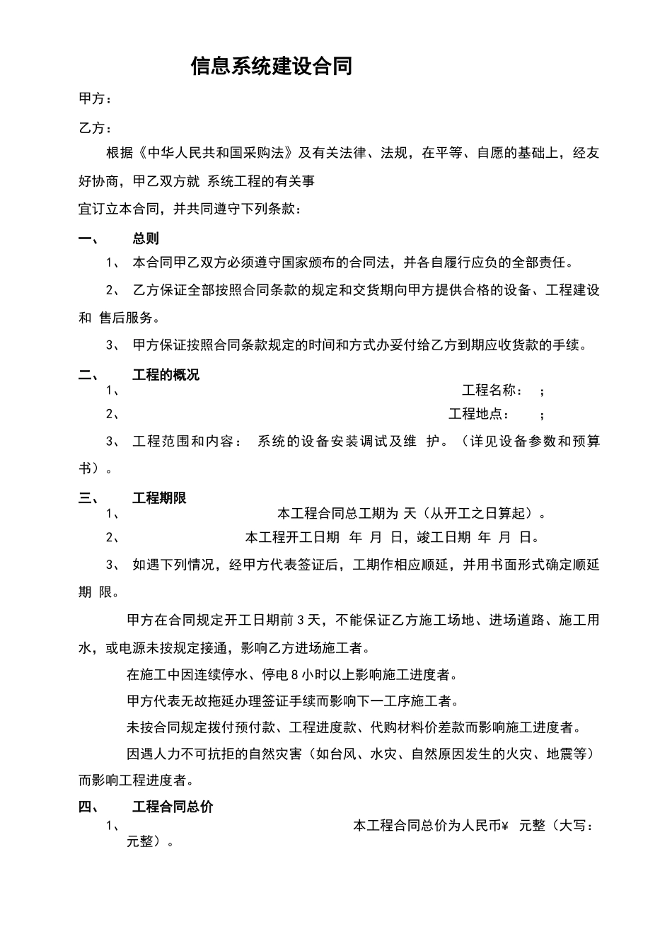
信息系统建设合同甲方:乙方:根据《中华人民共和国采购法》及有关法律、法规,在平等、自愿的基础上,经友好协商,甲乙双方就系统工程的有关事宜订立本合同,并共同遵守下列条款:一、总则1、本合同甲乙双方必须遵守国家颁布的合同法,并各自履行应负的全部责任。2、乙方保证全部按照合同条款的规定和交货期向甲方提供合格的设备、工程建设和售后服务。3、甲方保证按照合同条款规定的时间和方式办妥付给乙方到期应收货款的手续。二、工程的概况1、工程名称:;2、工程地点:;3、工程范围和内容:系统的设备安装调试及维护。(详见设备参数和预算书)。三、工程期限1、本工程合同总工期为天(从开工之日算起)。2、本工程开工日期年月日,竣工日期年月日。3、如遇下列情况,经甲方代表签证后,工期作相应顺延,并用书面形式确定顺延期限。甲方在合同规定开工日期前3天,不能保证乙方施工场地、进场道路、施工用水,或电源未按规定接通,影响乙方进场施工者。在施工中因连续停水、停电8小时以上影响施工进度者。甲方代表无故拖延办理签证手续而影响下一工序施工者。未按合同规定拨付预付款、工程进度款、代购材料价差款而影响施工进度者。因遇人力不可抗拒的自然灾害(如台风、水灾、自然原因发生的火灾、地震等)而影响工程进度者。四、工程合同总价1、本工程合同总价为人民币¥元整(大写:元整)。2、如遇下列情况,合同总价作相应调整:在合同工期内政策性调整所发生的材料差价、工资、费率及其它费用的变化;设计发生重大变更,并得到甲方同意在施工中新增加了工程项目,并得到甲方同意。五、付款方式和付款比例1、甲方在合同签订之日起5工作日内,向乙方支付合同总额的30%即¥元整(大写:元整)。2、所有施工设备进入施工现场后,经甲方验收通过后,从验收之日起5个工作日内甲方向乙方支付合同总额的30%即¥元整(大写:元整)。3、工程竣工后,乙方向甲方提出书面的验收申请,并经双方验收通过后,从验收之日起5个工作日内甲方向乙方支付合同总额的30%即¥元整(大写:元整)。4、在验收之日起一个月后5个工作日,甲方向乙方支付合同总额的10%即¥元整(大写:元整)。六、材料、设备供应本工程所需的全部材料、配件、设备等物资的供应方法,由乙方负责提供,经甲方检验合格,双方签字确认后,方可进场施工。七、工程质量和检查验收1、乙方必须严格按施工图纸、说明文件和国家颁发的有关规范、规程进行施工,并接受甲方代表的监督检查。2、乙方确定的施工现场负责人及技术负责人、专门技术人员及管理人员,必须以书面形式将其姓名、身份、所分担的工作通知甲方工程师代表。3、乙方应按工程进度,向甲方及时提供关于工程质量的技术资料,如材料、设备合格证、试验、测试、报告等的影印件。材料代用必须经过甲方同意并签证,乙方提供代用材料的技术资料和合格证明材料后方可使用。4、工程竣工验收,应以施工图纸、图说、技术交底纪要、设计更改通知、国家颁发的施工验收规范和质量检验标准为依据。乙方负责提交验收文档(设备交接表、工程进度表、质量报告表、功(性)能测试表、设备运行记录、文档交接表,以上文件的式样及内容标准由监理方负责制定),经监理方审核后由监理方组织、检测,提出检测意见;在文档资料齐全的情况下,甲方负责组织召开验收会议;甲方聘请的专家组参与工程终验,最终的验收报告必须得到专家组的审核确认;聘请专家的费用不列入本合同总额;乙方按规定整理提供完整的技术档案资料,并发出竣工验收申请书,经双方协商确定验收时间,由甲方组织有关单位进行竣工验收。甲方在收到乙方有关工程验收的申请后一周内如不作出任何响应或未以书面形式提出合理理由推迟验收时间的通知,将视为甲方同意该工程验收通过。验收合格后,双方签署工程交接验收证书,将工程移交给甲方管理,如甲方拖延接收,其保管费用和造成的损失由甲方承担。验收过程中如发现有不符质量要求,需要返工的工程,根据甲方和甲方邀请的专家提出的整改意见,由乙方负责修好,双方再商定验收时间,重新进行验收。竣工日期以最后检验合格的日期为准。已竣工未验收工程,在验收及交付使...

1、当您付费下载文档后,您只拥有了使用权限,并不意味着购买了版权,文档只能用于自身使用,不得用于其他商业用途(如 [转卖]进行直接盈利或[编辑后售卖]进行间接盈利)。
2、本站所有内容均由合作方或网友上传,本站不对文档的完整性、权威性及其观点立场正确性做任何保证或承诺!文档内容仅供研究参考,付费前请自行鉴别。
3、如文档内容存在违规,或者侵犯商业秘密、侵犯著作权等,请点击“违规举报”。

碎片内容

信息系统建设合同

文森传品+ 关注
实名认证
内容提供者

一家传播文化教育的小店,资料丰富,随意挑选。

确认删除?
VIP
微信客服
  • 扫码咨询
会员Q群
  • 会员专属群点击这里加入QQ群
客服邮箱
回到顶部