电脑桌面
添加小米粒文库到电脑桌面
安装后可以在桌面快捷访问

2025河南省市政工程预算定额-章节说明

2025河南省市政工程预算定额-章节说明_第1页
1/55
2025河南省市政工程预算定额-章节说明_第2页
2/55
2025河南省市政工程预算定额-章节说明_第3页
3/55
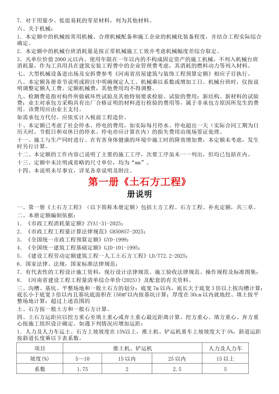
总说明一、《河南省市政工程预算定额》(HAAl-31-2025)(以下简称本定额)是依据《市政工程消耗量定额》(ZYAl-31-2025)(以下简称《消耗量定额》)、《建设工程施工机械台班费用编制规则(2025)》、《建设工程施工仪器仪表台班费用编制规则(2025)》;参照《建设工程工程量清单计价法律规范》(GB50500-2025)(以下简称《计价法律规范》),住房和城乡建设部、财政部《关于印发(建筑安装工程费用项目组成)的通知》(建标[2025]44 号),住房和城乡建设部《关于做好建筑业营改增建设工程计价依据调整准备工作的通知》(建办标[2025]4 号),结合我省建设领域 程计价改革需要编制的。二、本定额适用于河南省行政区域内的新建、扩建和改建市政工程。三、本定额是编审投资估算指标、设计概算、施工图预算、招标控制价的依据;是建设工程实行工程量清单招标的工程造价计价基础;是编制企业定额、考核工程成本、进行投标报价、选择经济合理的设计与施工方案的参考。四、本定额工程造价计价程序表中规定的费用项目包括分部分项工程费、措施项目费、其他项目费、规费、增值税。本定额基价各项费用根据增值税原理编制,适用一般计税方法,各项费用均不含可抵扣增值税进项税额。五、本定额基价由人工费、材料费、机械使用费、其他措施费、安文费、管理费、利润、规费组成,工程造价计价时可按需分析统计、核算。其他措施费不发生或部分发生可作调整。六、本定额中定额子目编号含有“Ha”字母的定额子目,为我省扩充标记。七、本定额基价是定额编制基期暂定价,按市场最终定价原则,基价中涉及的有关费用按动态原则调整。八、本定额基价中的人工费是根据《消耗量定额》与有关规定,经测算的基期人工费。基期人工费在本定额实施期,由工程造价管理机构结合建筑市场情况,定期发布相应的价格指数调整。九、本定额基价中的材料费是根据《消耗量定额》与本定额基价的材料单价计算的基期材料费,在工程造价的不同阶段(招标、投标、结算),材料价格可按约定调整。本定额基价中的材料单价是结合市场、信息价综合取定的基期价。该材料价格为材料送达施工场地仓库(或现场堆放地点)的施工场地出库价格,包含运输损耗、运杂费和采购保管费。十、本定额基价中的机械使用费是根据《消耗量定额》与相关规则计算的基期机械使用费,是按自有机械进行编制的。机械使用费可选下列一种方法调整:一是按本定额机械台班中的组成人工费、燃料动力费进行动态调整;二是按造价管理...

1、当您付费下载文档后,您只拥有了使用权限,并不意味着购买了版权,文档只能用于自身使用,不得用于其他商业用途(如 [转卖]进行直接盈利或[编辑后售卖]进行间接盈利)。
2、本站所有内容均由合作方或网友上传,本站不对文档的完整性、权威性及其观点立场正确性做任何保证或承诺!文档内容仅供研究参考,付费前请自行鉴别。
3、如文档内容存在违规,或者侵犯商业秘密、侵犯著作权等,请点击“违规举报”。

碎片内容

2025河南省市政工程预算定额-章节说明

您可能关注的文档

范哲铺+ 关注
实名认证
内容提供者

想你所想,急你所急,你需要的都在店铺里可以找到。

确认删除?
VIP
微信客服
  • 扫码咨询
会员Q群
  • 会员专属群点击这里加入QQ群
客服邮箱
回到顶部