电脑桌面
添加小米粒文库到电脑桌面
安装后可以在桌面快捷访问

全套人力资源管理制度

全套人力资源管理制度_第1页
1/28
全套人力资源管理制度_第2页
2/28
全套人力资源管理制度_第3页
3/28
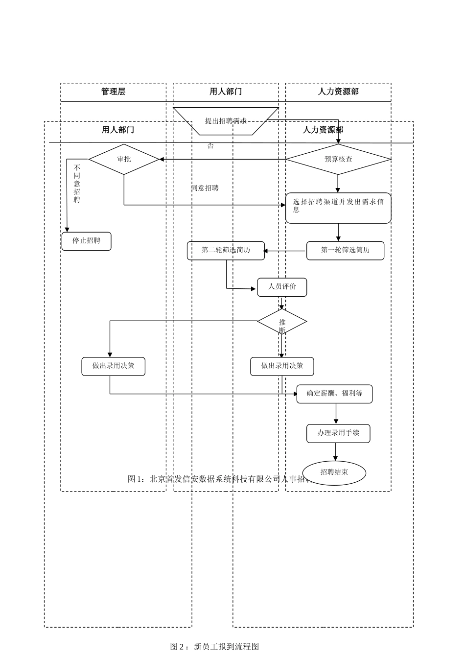
第一篇 人事管理制度第一章 总则第一条 为了完善公司人事管理制度,加强公司人事管理,促进公司队伍建设,依照国家和北京市关于劳动人事管理的有关规定,参照国内外企业人事管理的有关规章制度,特制定本规定。第二条 公司突出企业管理以人为本,强调尊重人格、维护人格尊严,重视沟通和理解,力求通过强化人事管理,提高职员素养,建立起和谐、团结、共同进取的良好人际关系,推动公司事业稳步进展。第二章 编制与定编第一条 公司各部门用人实行定岗定员。第二条 公司各职能部门的设置、编制、调整、撤消,由各部门提出方案报公司首席运营官(或总裁)以及首席执行官批准后,并在行政人事部备案后实施。行政人事部负责建立和更新各部门岗位设置和人员编制的档案。第三条 各部门根据公司业务进展需要,或根据临时业务需要,制定年度、季度用工计划,经首席执行官批准后,在行政人事部备案。第四条 因工作需要,各部门增加员工时,原则上应不超出本部门的用工计划。第三章 公司员工招聘管理规定第一条 为了适应公司不断进展壮大的需要,及时为公司提供各种所需人才,坚持任人唯贤、人尽其才、才尽其用的原则,实现公司行政人事的合理配置。第二条 公司的招聘形式为社会公开招聘及内部招聘两种。招聘人才既看学历、资历,更注重个人品行、实际经验和工作成绩。在不影响其他部门工作的前提下,应优先考虑录用内部应聘人员。第三条 招聘程序1、申请:用人部门填写《人员招聘申请表》,经部门最高主管签字批准后交至行政人事部。2、审核:行政人事部核查申请部门的编制情况及用工计划,如不属于计划内招聘,应在一个工作日内退回《招聘申请表》。申请部门须向首席执行官进行特批。批准后再提交给行政人事部。3、发布信息:行政人事部根据《招聘申请表》要求,在一个工作日内开始寻找适合人选。通过各种有效途径向公司内部员工和社会发布招聘信息,并负责收集和整理应聘资料。4、内部应聘:内部员工应聘时,应填写《内部应聘申请及审核表》并上交行政人事部。5、面试:行政人事部根据《招聘申请表》,对获得的简历进行初选,将初选合格的简历转交用人部门,用人部门选择适合的简历,通知行政人事部安排面试。行政人事部负责安排面试日程,通知用人部门,并对应聘者进行仪表、求职的动机与工资期望、所学专业及业绩、语言表达能力等方面的初试。然后由用人部门经理及项目经理对应聘者进行专业知识面试,必要时通过现场操作考察其专业知识的深...

1、当您付费下载文档后,您只拥有了使用权限,并不意味着购买了版权,文档只能用于自身使用,不得用于其他商业用途(如 [转卖]进行直接盈利或[编辑后售卖]进行间接盈利)。
2、本站所有内容均由合作方或网友上传,本站不对文档的完整性、权威性及其观点立场正确性做任何保证或承诺!文档内容仅供研究参考,付费前请自行鉴别。
3、如文档内容存在违规,或者侵犯商业秘密、侵犯著作权等,请点击“违规举报”。

碎片内容

全套人力资源管理制度

确认删除?
VIP
微信客服
  • 扫码咨询
会员Q群
  • 会员专属群点击这里加入QQ群
客服邮箱
回到顶部